2 Attachment(s)
Re: Amicus shields (A BEGINNING EM500/GA1000 LAYOUT)
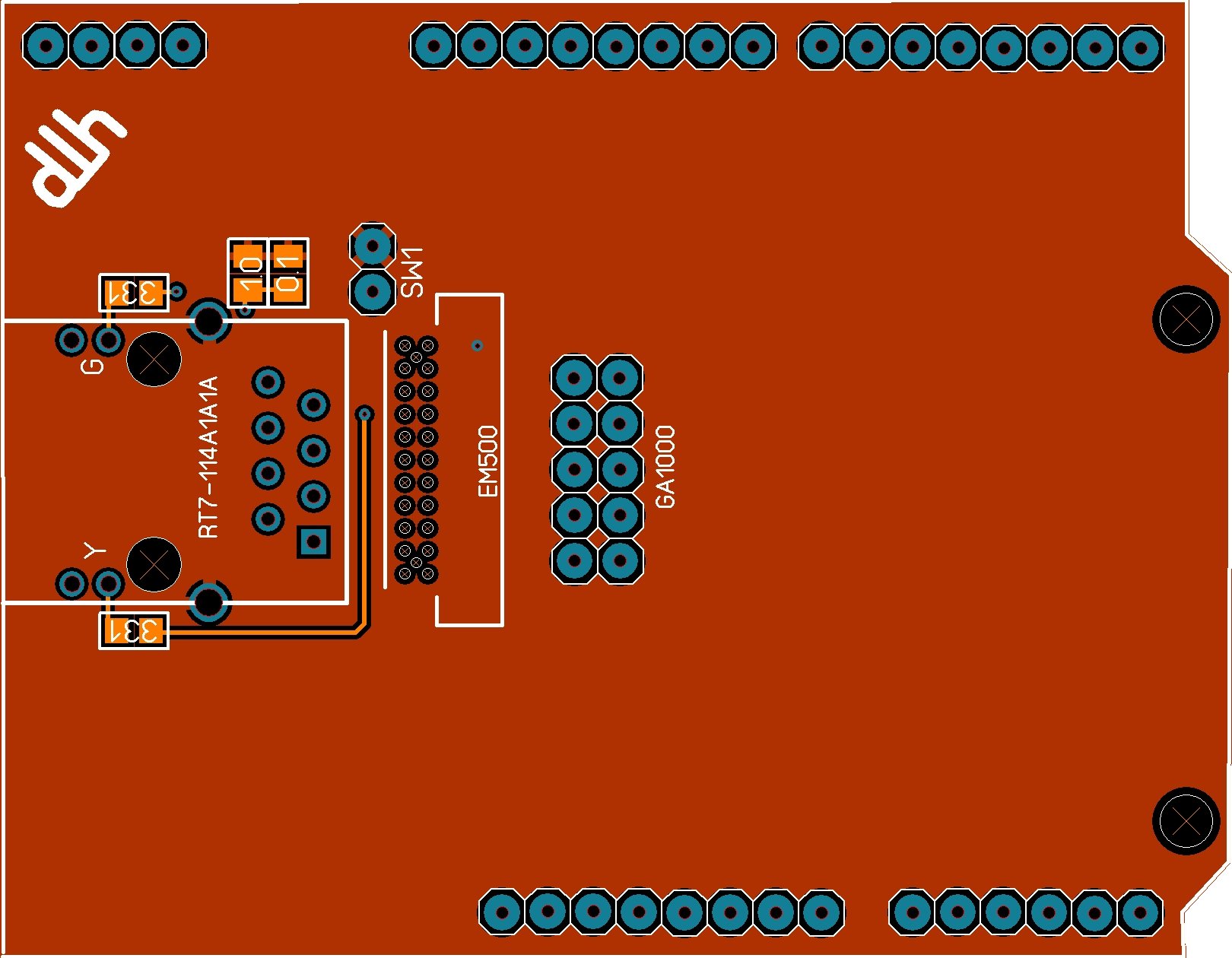
Here is my initial layout. It lacks connections and needs a few other tweaks. I'll wait until I receive the Xino Basic board I ordered and until Tibbo releases the long-promised firmware for the EM500/GA1000 combo.
My health won't let me do much besides the prototype. If Bruce or Lester wants to offer it, the layout is my donation. Although, if Crownhill prices the bare shield at the £1199.99 inc. VAT price their web page has for the other bare shields, I'll want a cut should they ever sell one.:eek:
These are much larger than life-size. Maybe a moderator can reduce them a bit.
Attachment 5556
Attachment 5557
2 Attachment(s)
Re: Amicus shields (A BEGINNING EM500/GA1000 LAYOUT)
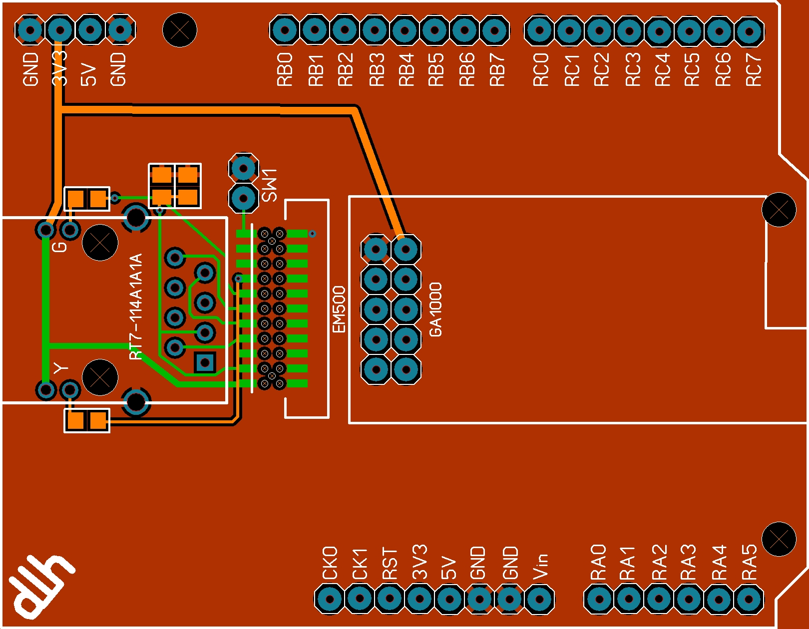
A bit of progress - I've identified the terminals along top & bottom of the board and have 3V3 and GND for the EM500 & GA1000. All that I need now are to decide on TX, RX, & RESET for the EM500 and the SPI connections between the EM500 & GA1000. Are there any suggestions for RX, TX & RESET? I don't want to create any conflicts.
The GA1000 page at Tibbo says...
Quote:
The module utilizes SPI interace and only requires five I/O line to control. Flexible mapping allows your application to use any five available I/O pins.
This applies to EM1000/EM1202/EM1206 but it's unknown whether it will apply to EM500 until Tibbo actually releases the long-promised firmware for the EM500/GA1000 combo.
Attachment 5558
Attachment 5559