The solution provided by Richard did not solve the problem for me, I had to correct the following in the code:
'++++++++++++++
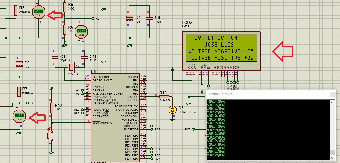
'pv LCDOUT $FE,$A3," clean negative voltage
LCDOUT $FE,$A3
'++++++++++++++
'++++++++++++++
'pv LCDOUT $FE,$E3," " clean positive voltage
LCDOUT $FE,$E3
'++++++++++++++




Bookmarks