-
1 Attachment(s)
Digital touch Screen Combination lock
Dear all,
i need your help once again. I would like to replace the physical matrix 3x4keypad combination lock with a Digital touch screen display.
I have for couple of years a display from 4D systems, 32DT which is a nice touch display. So i though i could add the digital 3x4 matrix keypad and retrieve the information for every key, via serial port and using this information, i could manage to make a simple combination code.
Attachment 8920
The following is the information recieved for every key pressed. There is also 07Hex in front of all those numbers.
As i read the datasheet of the Screen the actual value every number sent.....for example for the number 1 is 31hex.
Code:
num1 data "0D0000313B" ; this is number 1
num2 data "0D00003238" ; this is number 2
num3 data "0D00003339" ; this is number 3
num4 data "0D0000343E" ; this is number 4
num5 data "0D0000353F" ; this is number 5
num6 Data "0D0000363C" ; this is number 6
num7 Data "0D0000373D" ; this is number 7
num8 Data "0D00003832" ; this is number 8
num9 data "0D00003933" ; this is number 9
num10 data "0D00002A20" ; this is number *
num11 data "0D0000303A" ; this is number 0
num12 data "0D00000802" ; this is number #
In the beggining i wanted to store those values everytime the key is pressed. My knowledge in programming is limitted so i though that if i want to use the digital 3x4 touch display i need to find an other way.
Please check the following program....it works for the first couple of 30 seconds. But then somthing goes wrong, maybe in the loops or in the gosub instructions, and program messed up and freeze.
Could anyone help me please?
Code:
'* Notes : This is a codelock based on the following components *
'* : PIC18F26K22 or PIC18F46K22 @ 64Mhz *
'* : 4D Systems ULCD 32DT diablo *
'**********************************************************************
'*********************************************************************************
@ ERRORLEVEL -306 ; this command prevents the compiler to give you a notice of *
; crossing page boundary - make sure bits are set *
'*********************************************************************************
#CONFIG ; The PBP configuration for the PIC18F26K22 is:
; CONFIG FOSC = RCIO6 ; External RC oscillator
CONFIG FOSC = HSHP ; HS oscillator (high power > 16 MHz)
;*---------------------------------4x PLL ENABLE--------------------------------------*|
;* 4X PLL Enable *|
;* CONFIG PLLCFG = OFF ;Oscillator used directly *|
CONFIG PLLCFG = ON ;Oscillator multiplied by 4 *|
;*------------------------------------------------------------------------------------*|
;
; Primary clock enable bit
; CONFIG PRICLKEN = OFF ;Primary clock can be disabled by software
CONFIG PRICLKEN = ON ;Primary clock enabled
;
; Fail-Safe Clock Monitor Enable bit
CONFIG FCMEN = OFF ;Fail-Safe Clock Monitor disabled
; CONFIG FCMEN = ON ;Fail-Safe Clock Monitor enabled
;
; Internal/External Oscillator Switchover bit
CONFIG IESO = OFF ;Oscillator Switchover mode disabled
; CONFIG IESO = ON ;Oscillator Switchover mode enabled
CONFIG BOREN = SBORDIS ; Brown-out Reset enabled in hardware only (SBOREN is disabled)
;*--------------------------------------------------------------------------------------------------------;|
CONFIG WDTEN = ON ; WDT is always enabled. SWDTEN bit has no effect ;|
CONFIG WDTPS = 32768 ; 1:32768 ---> HERE enable the watchdog timer with a 1:32768 postscale;|
;*--------------------------------------------------------------------------------------------------------;|
CONFIG PWRTEN = ON
CONFIG HFOFST = ON ; HFINTOSC output and ready status are not delayed by the oscillator stable status
CONFIG MCLRE = EXTMCLR ; MCLR pin enabled, RE3 input pin disabled
CONFIG LVP = OFF ; Single-Supply ICSP disabled
CONFIG XINST = OFF ; Instruction set extension and Indexed Addressing mode disabled (Legacy mode)
CONFIG DEBUG = OFF ; Disabled
#ENDCONFIG
;*---------------------------------------------------------------------------------------------------------|
;*---------------------------------------------------------------------------------------------------------|
define OSC 64
INCLUDE "modedefs.bas"
INCLUDE"ALLDIGITAL.pbp"
OSCCON = %01110000 ; 64Mhz
OSCTUNE.6 = 1 ; Enable 4x PLL
while ! osccon2.7 :WEND ; to make sure the pll has stabilised before you run any other code
'-------------------------------------------------------------------------------------------------------------------------------------------------------------
TRISA = %00000000 'use TRISA to specify which pin is (1 = input) and which (0 = output) (ALL pins are output)
TRISB = %00000000 'use TRISB to specify which pin is (1 = input) and which (0 = output) (RB7 PORTB.7 is the RX input pin of the EUART, the rest are output)
TRISC = %10000000 'use TRISC to specify which pin is (1 = input) and which (0 = output) (RC7 PORTC.7 is the RX input pin of the EUART, the rest are output)
'in PORTC the RC3 attached is an LED.
'------------------------------------------------------------------------|
'--------------------------- TRIS A B C ---------------------------------|
'------------------------------------------------------------------------|
' PORTA.7 PORTA.6 PORTA.5 PORTA.4 PORTA.3 PORTA.2 PORTA.1 PORTA.0 |
' bit7 bit6 bit5 bit4 bit3 bit2 bit1 bit0 |
' 0 0 0 0 0 0 0 0 |
'------------------------------------------------------------------------|
'------------------------------------------------------------------------|
' PORTB.7 PORTB.6 PORTB.5 PORTB.4 PORTB.3 PORTB.2 PORTB.1 PORTB.0 |
' bit7 bit6 bit5 bit4 bit3 bit2 bit1 bit0 |
' 0 0 0 0 0 0 0 0 |
'------------------------------------------------------------------------|
'------------------------------------------------------------------------|
' PORTC.7 PORTC.6 PORTC.5 PORTC.4 PORTC.3 PORTC.2 PORTC.1 PORTC.0 |
' bit7 bit6 bit5 bit4 bit3 bit2 bit1 bit0 |
' 1 0 0 0 0 0 0 0 |
'------------------------------------------------------------------------|
'------------------------------------------------------------------------|
'----------------------- At start all PORTS LOW -------------------------|
'------------------------------------------------------------------------|
PORTA = 0 'make low all ports at A range |
PORTB = 0 'make low all ports at B range |
PORTC = 0 'make low all ports at C range |
PORTE = 0 'make low all ports at E range |
'------------------------------------------------------------------------|
'------------------------------------------------------------------------|
'-------------------------- COMPARATORS OFF -----------------------------|
'------------------------------------------------------------------------|
CM1CON0.7 = 0 'Disable comparator1 |
CM2CON0.7 = 0 'Disable comparator2 |
'------------------------------------------------------------------------|
'*-----------------------------------------------------------------------------|
'* | --------------------- | |
'*----------------------- | EUART 1 Configuration | --------------------------|
'* | --------------------- | |
'*-----------------------------------------------------------------------------|
DEFINE HSER_RCSTA 90h ' Enable serial port & continuous receive
DEFINE HSER_TXSTA 24h ' Enable transmit, BRGH = 1
DEFINE HSER_CLROERR 1 ' Clear overflow automatically
DEFINE HSER_SPBRG 138 ' 115200 Baud @ 64MHz, -0.08%
SPBRGH = 0
BAUDCON.3 = 1 ' Enable 16 bit baudrate generator
'*-----------------------------------------------------------------------------|
'* | --------------------- | |
'*----------------------- | EUART 2 Configuration | --------------------------|
'* | --------------------- | |
'*-----------------------------------------------------------------------------|
DEFINE HSER2_RCSTA 90h ' Enable serial port & continuous receive
DEFINE HSER2_TXSTA 24h ' Enable transmit, BRGH = 1
DEFINE HSER2_CLROERR 1 ' Clear overflow automatically
DEFINE HSER2_SPBRG 160 ' 38400 Baud @ 64MHz, -0.08%
SPBRGH2 = 1
BAUDCON2.3 = 1 ' Enable 16 bit baudrate generator
'*-----------------------------------------------------------------------------|
'*-----------------------------------------------------------------------------|
Timeout CON 2000
DATAIN var byte[5]
ResetLCD var PORTC.2
RED var PORTC.3
BLUE var PORTC.4
i var byte
' -----[ EEPROM Data ]-----------------------------------------------------
i just made a note of those numbers.
;num1 data "0D0000313B" ; this is number 1
;num2 data "0D00003238" ; this is number 2
;num3 data "0D00003339" ; this is number 3
;num4 data "0D0000343E" ; this is number 4
;num5 data "0D0000353F" ; this is number 5
;num6 Data "0D0000363C" ; this is number 6
;num7 Data "0D0000373D" ; this is number 7
;num8 Data "0D00003832" ; this is number 8
;num9 data "0D00003933" ; this is number 9
;num10 data "0D00002A20" ; this is number *
;num11 data "0D0000303A" ; this is number 0
;num12 data "0D00000802" ; this is number #
;------------------------------------------------------------------------------|
; [LCD hold on reset] |
;------------------------------------------------------------------------------|
high resetlcd
pause 500
low resetlcd
' -----------------------------------------------------------------------------|
' [ pic power led ] |
'------------------------------------------------------------------------------|
for i = 1 to 5
high RED : pause 50
low red : pause 50
next i
high red
'------------------------------------------------------------------------------|
Start:
HSERIN [WAIT($07), str datain\5]
if datain[0] = $0D and datain[1] =$00 and datain[2] =$00 and datain[3] =$31 and datain[4] =$3B then
gosub reset
endif
if datain[0] = $0D and datain[1] =$00 and datain[2] =$00 and datain[3] =$32 and datain[4] =$38 then
gosub flash2
endif
if datain[0] = $0D and datain[1] =$00 and datain[2] =$00 and datain[3] =$33 and datain[4] =$39 then
gosub reset
endif
if datain[0] = $0D and datain[1] =$00 and datain[2] =$00 and datain[3] =$34 and datain[4] =$3E then
gosub flash4
endif
if datain[0] = $0D and datain[1] =$00 and datain[2] =$00 and datain[3] =$35 and datain[4] =$3F then
gosub reset
endif
if datain[0] = $0D and datain[1] =$00 and datain[2] =$00 and datain[3] =$36 and datain[4] =$3C then
gosub reset
endif
if datain[0] = $0D and datain[1] =$00 and datain[2] =$00 and datain[3] =$37 and datain[4] =$3D then
gosub flash7
endif
if datain[0] = $0D and datain[1] =$00 and datain[2] =$00 and datain[3] =$38 and datain[4] =$32 then
gosub flash8
endif
if datain[0] = $0D and datain[1] =$00 and datain[2] =$00 and datain[3] =$39 and datain[4] =$33 then
gosub reset
endif
if datain[0] = $0D and datain[1] =$00 and datain[2] =$00 and datain[3] =$2A and datain[4] =$20 then
gosub reset
endif
if datain[0] = $0D and datain[1] =$00 and datain[2] =$00 and datain[3] =$30 and datain[4] =$3A then
gosub reset
endif
if datain[0] = $0D and datain[1] =$00 and datain[2] =$00 and datain[3] =$08 and datain[4] =$02 then
gosub flash12
endif
goto start
flash:
hserout2 [str datain\5]
high blue
pause 50
low blue
return
flash2:
hserout2 [str datain\5]
high blue
pause 50
low blue
high portb.0
gosub chkey
return
flash7:
hserout2 [str datain\5]
high blue
pause 50
low blue
high portb.1
gosub chkey
return
flash8:
hserout2 [str datain\5]
high blue
pause 50
low blue
high portb.2
gosub chkey
return
flash4:
hserout2 [str datain\5]
high blue
pause 50
low blue
high portb.3
gosub chkey
return
flash12:
hserout2 [str datain\5]
high blue
pause 50
low blue
high portb.4
gosub chkey
return
chkey:
if portb.0 = 1 and portb.1 = 0 and portb.2 = 0 and portb.3 = 0 and portb.4 = 0 then start
if portb.0 = 1 and portb.1 = 1 and portb.2 = 0 and portb.3 = 0 and portb.4 = 0 then start
if portb.0 = 1 and portb.1 = 1 and portb.2 = 1 and portb.3 = 0 and portb.4 = 0 then start
if portb.0 = 1 and portb.1 = 1 and portb.2 = 1 and portb.3 = 1 and portb.4 = 0 then start
if portb.0 = 1 and portb.1 = 1 and portb.2 = 1 and portb.3 = 1 and portb.4 = 1 then pwok
if portb.0 = 0 and portb.1 = 0 and portb.2 = 0 and portb.3 = 0 and portb.4 = 0 then
gosub reset
endif
if portb.0 = 0 and portb.1 = 0 and portb.2 = 0 and portb.3 = 0 and portb.4 = 1 then
gosub reset
endif
if portb.0 = 0 and portb.1 = 0 and portb.2 = 0 and portb.3 = 1 and portb.4 = 0 then
gosub reset
endif
if portb.0 = 0 and portb.1 = 0 and portb.2 = 0 and portb.3 = 1 and portb.4 = 1 then
gosub reset
endif
if portb.0 = 0 and portb.1 = 0 and portb.2 = 1 and portb.3 = 0 and portb.4 = 0 then
gosub reset
endif
if portb.0 = 0 and portb.1 = 0 and portb.2 = 1 and portb.3 = 0 and portb.4 = 1 then
gosub reset
endif
if portb.0 = 0 and portb.1 = 0 and portb.2 = 1 and portb.3 = 1 and portb.4 = 0 then
gosub reset
endif
if portb.0 = 0 and portb.1 = 0 and portb.2 = 1 and portb.3 = 1 and portb.4 = 1 then
gosub reset
endif
if portb.0 = 0 and portb.1 = 1 and portb.2 = 0 and portb.3 = 0 and portb.4 = 0 then
gosub reset
endif
if portb.0 = 0 and portb.1 = 1 and portb.2 = 0 and portb.3 = 0 and portb.4 = 1 then
gosub reset
endif
if portb.0 = 0 and portb.1 = 1 and portb.2 = 0 and portb.3 = 1 and portb.4 = 0 then
gosub reset
endif
if portb.0 = 0 and portb.1 = 1 and portb.2 = 0 and portb.3 = 1 and portb.4 = 1 then
gosub reset
endif
if portb.0 = 0 and portb.1 = 1 and portb.2 = 1 and portb.3 = 0 and portb.4 = 0 then
gosub reset
endif
if portb.0 = 0 and portb.1 = 1 and portb.2 = 1 and portb.3 = 0 and portb.4 = 1 then
gosub reset
endif
if portb.0 = 0 and portb.1 = 1 and portb.2 = 1 and portb.3 = 1 and portb.4 = 0 then
gosub reset
endif
if portb.0 = 0 and portb.1 = 1 and portb.2 = 1 and portb.3 = 1 and portb.4 = 1 then
gosub reset
endif
if portb.0 = 1 and portb.1 = 0 and portb.2 = 0 and portb.3 = 0 and portb.4 = 1 then
gosub reset
endif
if portb.0 = 1 and portb.1 = 0 and portb.2 = 0 and portb.3 = 1 and portb.4 = 0 then
gosub reset
endif
if portb.0 = 1 and portb.1 = 0 and portb.2 = 0 and portb.3 = 1 and portb.4 = 1 then
gosub reset
endif
if portb.0 = 1 and portb.1 = 1 and portb.2 = 0 and portb.3 = 0 and portb.4 = 1 then
gosub reset
endif
if portb.0 = 1 and portb.1 = 1 and portb.2 = 0 and portb.3 = 1 and portb.4 = 0 then
gosub reset
endif
if portb.0 = 1 and portb.1 = 1 and portb.2 = 0 and portb.3 = 1 and portb.4 = 1 then
gosub reset
endif
if portb.0 = 1 and portb.1 = 1 and portb.2 = 1 and portb.3 = 0 and portb.4 = 1 then
gosub reset
endif
if portb.0 = 1 and portb.1 = 0 and portb.2 = 1 and portb.3 = 0 and portb.4 = 0 then
gosub reset
endif
return
reset:
high blue
pause 50
low blue
low portb.0
low portb.1
low portb.2
low portb.3
low portb.4
return
pwok:
low portb.0
low portb.1
low portb.2
low portb.3
low portb.4
high portb.5
pause 2000
low portb.5
return
-
Re: Digital touch Screen Combination lock
Quote:
Please check the following program....it works for the first couple of 30 seconds. But then somthing goes wrong, maybe in the loops or in the gosub instructions, and program messed up and freeze.
Yes indeed. One problem is that you are potentially jumping out of a subroutine without somehow ending up at a matching RETURN.
Specifically: You're GOSUBing chkey but then, if any of the first couple of convoluted logic statement are found true you're going straight back to start, leaving a return address on stack. Once that has happened enough times (depending on PIC family) the program will crash.
Next thing, which might not be part of the actual issue but makes your code "clumsy"...
You're using the five low bits of PORTB as inputs but why on earth are you NOT reading those bits into a BYTE variable and comparing the resulating value against your different qualifiers?
Code:
value VAR BYTE
value = PORTB & 00011111 ' Read 5 low bits of PORTB into value
Now the variable value will contain a value between 0 and 31 covering all possible combinations of the 5 bits.
If value is 31 you want pwok
if value is 1,3,7, or 15 you want start
if value is anything else you want reset
That is what ALL those 80 something lines of IF this AND this AND this THEN that type of code in the chkey subroutine does...
/Henrik.
EDIT: One more thing: You're clearly reading PORTB which must mean you're using those five low bits as inputs, yet, at the top of the program you have TRISB = %00000000 which makes all of PORTB outputs...
-
Re: Digital touch Screen Combination lock
not to mention the port pins are still analog ,difficult to see in all the noise
missed ALLDIGITAL in there , my case rests
-
Re: Digital touch Screen Combination lock
Hi Henrik and Richard.
Many thanks for your prompt reply.
Really i'm not comfortable with programming, and i try to do what i really understand.
I think i solve the issue by changing the following lines to these.....
Code:
chkey:
if portb.0 = 1 and portb.1 = 0 and portb.2 = 0 and portb.3 = 0 and portb.4 = 0 then return
if portb.0 = 1 and portb.1 = 1 and portb.2 = 0 and portb.3 = 0 and portb.4 = 0 then return
if portb.0 = 1 and portb.1 = 1 and portb.2 = 1 and portb.3 = 0 and portb.4 = 0 then return
if portb.0 = 1 and portb.1 = 1 and portb.2 = 1 and portb.3 = 1 and portb.4 = 0 then return
if portb.0 = 1 and portb.1 = 1 and portb.2 = 1 and portb.3 = 1 and portb.4 = 1 then pwok
I wish i could manage to learn how to store values and read them after. I know that the code is not efficient at all.
for now it works. I also change all the PORTX to LATX.
In the mean time i will try to learn and understand how to right values, then store them, read them and compare.
Many thanks once again.
-
Re: Digital touch Screen Combination lock
if you have a simple strategy to solve a task the program comes easily i find
my strategy for this would be :-
monitor the serial input for 0x07 chr [the start of a transmission pkt]
when you get an 07 read in the pkt
(a pkt when received can be decoded [eg '070D0000313B' the 5th byte is the key value data the sixth is a simple xor checksum])
check if the 5th byte is bel [(0x08) the go button]
if it is not
place it in a password length sized ring buffer and continue monitoring the serial input
if it is
check if ring buffer contains the password key code sequence
if it does
then its a winner
else
object to the failed attempt
keep reading in data
-
Re: Digital touch Screen Combination lock
i just can't help myself covid19 mania has set in
my take
Code:
'* Notes : This is a codelock based on the following components *
'* : PIC18F26K22 @ 64Mhz *
'* : 4D Systems ULCD 32DT diablo *
'* note chksum untested *
'**********************************************************************
#CONFIG
CONFIG FOSC=INTIO67, PLLCFG=OFF, PRICLKEN=OFF, FCMEN=OFF, IESO=OFF
CONFIG PWRTEN=OFF, BOREN=SBORDIS, BORV=190, WDTEN=ON, WDTPS=32768
CONFIG CCP2MX=PORTC1, PBADEN=OFF, CCP3MX=PORTB5, HFOFST=ON, T3CMX=PORTC0
CONFIG P2BMX=PORTB5, MCLRE=EXTMCLR, STVREN=ON, LVP=OFF, XINST=OFF, DEBUG=OFF
CONFIG CP0=OFF, CP1=OFF, CP2=OFF, CP3=OFF, CPB=OFF, CPD=OFF, WRT0=OFF
CONFIG WRT1=OFF, WRT2=OFF, WRT3=OFF, WRTC=OFF, WRTB=OFF, WRTD=OFF, EBTR0=OFF
CONFIG EBTR1=OFF, EBTR2=OFF, EBTR3=OFF, EBTRB=OFF
#ENDCONFIG
define OSC 64
OSCCON = $70 ; 64Mhz
OSCTUNE.6 = 1 ; Enable 4x PLL
while ! osccon2.7 :WEND ; to make sure the pll has stabilised before you run any other code
TRISB = %10111111
TRISC = %10111111
ansela=0
anselb=0
anselc=0
DEFINE HSER_RCSTA 90h ' Enable serial port & continuous receive
DEFINE HSER_TXSTA 24h ' Enable transmit, BRGH = 1
DEFINE HSER_CLROERR 1 ' Clear overflow automatically
DEFINE HSER_SPBRG 138 ' 115200 Baud @ 64MHz, -0.08%
SPBRGH = 0
BAUDCON.3 = 1 ' Enable 16 bit baudrate generator
DEFINE HSER2_RCSTA 90h ' Enable serial port & continuous receive
DEFINE HSER2_TXSTA 24h ' Enable transmit, BRGH = 1
DEFINE HSER2_CLROERR 1 ' Clear overflow automatically
DEFINE HSER2_SPBRG 160 ' 38400 Baud @ 64MHz, -0.08%
SPBRGH2 = 1
BAUDCON2.3 = 1 ' Enable 16 bit baudrate generator
DATAIN var byte[5] ;key pkt
pword var byte[4] ;holds password
pbuff var byte[4] ;ringbuffer must be pow of 2
buff var byte[4] ;buffer to test password input
pbuffinx var byte ;ringbuffer index
chksum var byte ;the key pkt checksum if used
key var byte ;the key just read in
i var byte
;num1 data "070D0000313B" ; this is number 1
;num2 data "070D00003238" ; this is number 2
;num3 data "070D00003339" ; this is number 3
;num4 data "070D0000343E" ; this is number 4
;num5 data "070D0000353F" ; this is number 5
;num6 Data "070D0000363C" ; this is number 6
;num7 Data "070D0000373D" ; this is number 7
;num8 Data "070D00003832" ; this is number 8
;num9 data "070D00003933" ; this is number 9
;num10 data "070D00002A20" ; this is number *
;num11 data "070D0000303A" ; this is number 0
;num12 data "070D00000802" ; this is go
pause 1000
HSERout2 ["ready"] ;debug
arraywrite pword ,["*478"] ;set password
pbuffinx = 0
Start:
gosub readkey
if key != 8 then ;not go key
HSERout2 [key] ;debug
pbuff[pbuffinx] = key ;add key to ringbuffer
pbuffinx = (pbuffinx+1)&3 ;inc ringbuffer index
else ;is go key
for i = 0 to 3 ;read ringbuffer into buffer
buff[i] = pbuff[(pbuffinx+i)&3]
next
HSERout2 [13,10,str buff\4,13,10];debug
ARRAYREAD buff,4,fail,[WAITSTR pword\4] ;test password
goto unlocked
endif
goto start
unlocked:
HSERout2 ["unlocked"] ;debug
pbuffinx = 0 ;may not be needed
goto start
fail:
pbuffinx = 0 ;may not be needed
HSERout2 ["failed"] ;debug
goto start
readkey: ;read key pkt
HSERIN [WAIT($07), str datain\5]
' chksum=7 ;chksum untested proteus vterminal won't allow null chr to be sent
' for i=0 to 4
' chksum = chksum ^ datain[i]
' next
' if chksum then goto readkey ;dud read
key = datain[3]
return
-
Re: Digital touch Screen Combination lock
Hi Richard,
thanks so much for your help and time. I need to read carefully your code and understand it.
right now i'm testing the circuit.
The unused pins either i will pull them up with a resistors, or i will make ports outputs and set them to low.
I see in your code you have made those unused pins as inputs.
-
Re: Digital touch Screen Combination lock
Quote:
The unused pins either i will pull them up with a resistors, or i will make ports outputs and set them to low.
I see in your code you have made those unused pins as inputs.
my answer is the same as you asked last time-
if your program if affected by unused pins then your program is defective.
when bread boarding unused pins left as inputs are less likely to be damaged by
inadvertent connection.
chip current consumption can be reduced by not having floating pins (by a few micro amps).
enabling weak pull on unused inputs will stop them floating but consumes a few micro watts.
setting unused pins low and as output consumes the minimal possible micro watts.
the same can be achieved leaving them as input but physically grounding them.
if the project is to be battery driven i will worry about unused pins in the final production version
otherwise it is of no consequence.
-
Re: Digital touch Screen Combination lock
Richard, thanks once again.
The final version will be under a 12V power supply. So there is no problem thinking about power consumption.
Physically the final version might have resistors to unused pins pulled to +5V.
At the moment i'm testing the circuit on breadboard for 3 days and there is no problem at all.
P.S.
Quote:
/Henrik.
EDIT: One more thing: You're clearly reading PORTB which must mean you're using those five low bits as inputs, yet, at the top of the program you have TRISB = %00000000 which makes all of PORTB outputs...
So if you use for example the "if"
that mean that we make the port as input? If that so, then what is the way to read the status of the port...."high" or "low" or even the value of the port?
In the mean time im reading the manual.
-
Re: Digital touch Screen Combination lock
Quote:
So if you use for example the "if"
if LATB.0 = 0
that mean that we make the port as input? If that so, then what is the way to read the status of the port...."high" or "low" or even the value of the port?
combined with this continually showing up in your code
TRISA = %00000000 'use TRISA to specify which pin is (1 = input) and which (0 = output) (ALL pins are output)
TRISB = %00000000 'use TRISB to specify which pin is (1 = input) and which (0 = output) (RB7 PORTB.7 is the RX input pin of the EUART, the rest are output)
TRISC = %10000000 'use TRISC to specify which pin is (1 = input) and which (0 = output) (RC7 PORTC.7 is the RX input pin of the EUART, the rest are output)
'in PORTC the RC3 attached is an LED.
Code:
'------------------------------------------------------------------------|
'--------------------------- TRIS A B C ---------------------------------|
'------------------------------------------------------------------------|
' PORTA.7 PORTA.6 PORTA.5 PORTA.4 PORTA.3 PORTA.2 PORTA.1 PORTA.0 |
' bit7 bit6 bit5 bit4 bit3 bit2 bit1 bit0 |
' 0 0 0 0 0 0 0 0 |
'------------------------------------------------------------------------|
'------------------------------------------------------------------------|
' PORTB.7 PORTB.6 PORTB.5 PORTB.4 PORTB.3 PORTB.2 PORTB.1 PORTB.0 |
' bit7 bit6 bit5 bit4 bit3 bit2 bit1 bit0 |
' 0 0 0 0 0 0 0 0 |
'------------------------------------------------------------------------|
'------------------------------------------------------------------------|
' PORTC.7 PORTC.6 PORTC.5 PORTC.4 PORTC.3 PORTC.2 PORTC.1 PORTC.0 |
' bit7 bit6 bit5 bit4 bit3 bit2 bit1 bit0 |
' 1 0 0 0 0 0 0 0 |
leads me to think there is fundamental lack of understanding here of pic i/o architecture
and the relation ship between ansel,port,lat and tris registers and their effect on
pin operations.
i would recommend a few led flashing exercises to become comfortable with i/o concepts
-
Re: Digital touch Screen Combination lock
Hi Richard,
i will try some LED blinks for sure.
many thanks.
-
Re: Digital touch Screen Combination lock
contrary to popular belief its a tricky subject
lesson 1 what happens here with and without the nop compiled in ? and why ?
Code:
;rmw test ,a led with a 270 ohm resistor in series to gnd placed each on pin a0 and a1
#CONFIG
CONFIG FOSC = INTIO67
CONFIG PLLCFG = OFF
CONFIG PRICLKEN = ON
CONFIG FCMEN = OFF
CONFIG IESO = OFF
CONFIG PWRTEN = ON
CONFIG BOREN = SBORDIS
CONFIG BORV = 190
CONFIG WDTEN = ON
CONFIG WDTPS = 32768
CONFIG CCP2MX = PORTC1
CONFIG PBADEN = OFF
CONFIG CCP3MX = PORTB5
CONFIG T3CMX = PORTC0
CONFIG HFOFST = ON
CONFIG P2BMX = PORTB5
CONFIG MCLRE = EXTMCLR
CONFIG STVREN = ON
CONFIG LVP = OFF
CONFIG XINST = OFF
CONFIG DEBUG = OFF
CONFIG CP0 = OFF
CONFIG CP1 = OFF
CONFIG CP2 = OFF
CONFIG CP3 = OFF
CONFIG CPB = OFF
CONFIG CPD = OFF
CONFIG WRT0 = OFF
CONFIG WRT1 = OFF
CONFIG WRT2 = OFF
CONFIG WRT3 = OFF
CONFIG WRTC = OFF
CONFIG WRTB = OFF
CONFIG WRTD = OFF
CONFIG EBTR0 = OFF
CONFIG EBTR1 = OFF
CONFIG EBTR2 = OFF
CONFIG EBTR3 = OFF
CONFIG EBTRB = OFF
#ENDCONFIG
' DEFINE DEBUG_REG PORTB
' DEFINE DEBUG_BIT 7 ; if not used for pwr
' DEFINE DEBUG_BAUD 9600
' DEFINE DEBUG_MODE 0
' ASM
ANSELA = 0
DEFINE OSC 64
OSCCON = $70
OSCTUNE.6 = 1
TRISA = %11111100
led1 var lata.0
led2 var lata.1
loopy:
lata=0
led2 = !porta.1
;@ nop
led1 = porta.1
pause 3000
goto loopy
-
Re: Digital touch Screen Combination lock
lesson 2
what happens here and why ? does changing the lata initial value make a difference?
Code:
#CONFIG CONFIG FOSC = INTIO67
CONFIG PLLCFG = OFF
CONFIG PRICLKEN = ON
CONFIG FCMEN = OFF
CONFIG IESO = OFF
CONFIG PWRTEN = ON
CONFIG BOREN = SBORDIS
CONFIG BORV = 190
CONFIG WDTEN = ON
CONFIG WDTPS = 32768
CONFIG CCP2MX = PORTC1
CONFIG PBADEN = OFF
CONFIG CCP3MX = PORTB5
CONFIG T3CMX = PORTC0
CONFIG HFOFST = ON
CONFIG P2BMX = PORTB5
CONFIG MCLRE = EXTMCLR
CONFIG STVREN = ON
CONFIG LVP = OFF
CONFIG XINST = OFF
CONFIG DEBUG = OFF
CONFIG CP0 = OFF
CONFIG CP1 = OFF
CONFIG CP2 = OFF
CONFIG CP3 = OFF
CONFIG CPB = OFF
CONFIG CPD = OFF
CONFIG WRT0 = OFF
CONFIG WRT1 = OFF
CONFIG WRT2 = OFF
CONFIG WRT3 = OFF
CONFIG WRTC = OFF
CONFIG WRTB = OFF
CONFIG WRTD = OFF
CONFIG EBTR0 = OFF
CONFIG EBTR1 = OFF
CONFIG EBTR2 = OFF
CONFIG EBTR3 = OFF
CONFIG EBTRB = OFF
#ENDCONFIG
' DEFINE DEBUG_REG PORTB
' DEFINE DEBUG_BIT 7 ; if not used for pwr
' DEFINE DEBUG_BAUD 9600
' DEFINE DEBUG_MODE 0
' ASM
;ANSELA = 0
DEFINE OSC 64
OSCCON = $70
OSCTUNE.6 = 1
TRISA = %11111100
led1 var lata.0
led2 var lata.1
loopy:
lata=3 ;init porta
led2 = !porta.1
led1 = porta.1
pause 3000
goto loopy
-
Re: Digital touch Screen Combination lock
lesson 3 {i will leave off the config section its unchanged}
try this with latc initiaised with 1 2 or 3 and pins c0 and c1 grounded
the leds always reflect the initial state of latc , and in no way reflect the logical state of portc pins why?
Code:
ANSELC = 0
ANSELA = 0
DEFINE OSC 64
OSCCON = $70
OSCTUNE.6 = 1
TRISA = %11111100
led1 var lata.0
led2 var lata.1
loopy:
latc=0 ;init latc try 1 2 3
led2 = latc.1
led1 = latc.0
pause 3000
goto loopy
ps don't make grounded pin outputs
-
1 Attachment(s)
Re: Digital touch Screen Combination lock
Quote:
Originally Posted by
richard
lesson 2
what happens here and why ? does changing the lata initial value make a difference?
Code:
#CONFIG CONFIG FOSC = INTIO67
CONFIG PLLCFG = OFF
CONFIG PRICLKEN = ON
CONFIG FCMEN = OFF
CONFIG IESO = OFF
CONFIG PWRTEN = ON
CONFIG BOREN = SBORDIS
CONFIG BORV = 190
CONFIG WDTEN = ON
CONFIG WDTPS = 32768
CONFIG CCP2MX = PORTC1
CONFIG PBADEN = OFF
CONFIG CCP3MX = PORTB5
CONFIG T3CMX = PORTC0
CONFIG HFOFST = ON
CONFIG P2BMX = PORTB5
CONFIG MCLRE = EXTMCLR
CONFIG STVREN = ON
CONFIG LVP = OFF
CONFIG XINST = OFF
CONFIG DEBUG = OFF
CONFIG CP0 = OFF
CONFIG CP1 = OFF
CONFIG CP2 = OFF
CONFIG CP3 = OFF
CONFIG CPB = OFF
CONFIG CPD = OFF
CONFIG WRT0 = OFF
CONFIG WRT1 = OFF
CONFIG WRT2 = OFF
CONFIG WRT3 = OFF
CONFIG WRTC = OFF
CONFIG WRTB = OFF
CONFIG WRTD = OFF
CONFIG EBTR0 = OFF
CONFIG EBTR1 = OFF
CONFIG EBTR2 = OFF
CONFIG EBTR3 = OFF
CONFIG EBTRB = OFF
#ENDCONFIG
' DEFINE DEBUG_REG PORTB
' DEFINE DEBUG_BIT 7 ; if not used for pwr
' DEFINE DEBUG_BAUD 9600
' DEFINE DEBUG_MODE 0
' ASM
;ANSELA = 0
DEFINE OSC 64
OSCCON = $70
OSCTUNE.6 = 1
TRISA = %11111100
led1 var lata.0
led2 var lata.1
loopy:
lata=3 ;init porta
led2 = !porta.1
led1 = porta.1
pause 3000
goto loopy
excuse me starting from lesson 2.
Attachment 8921
First of all as from the configuration, all PORTA is digital with bit 7-2 as input and bit 1-0 to output.
now you have given a number to lata = 3. Even if you change this number nothing happen so far.
LED 2 is opossite state from porta.1
and LED 1 the same state as porta.1
We havent configured any port to high or low. By default the ports are set to low?
Could you also explain what is the logic behind the LATA.
-
Re: Digital touch Screen Combination lock
Quote:
Originally Posted by
richard
lesson 3 {i will leave off the config section its unchanged}
try this with latc initiaised with 1 2 or 3 and pins c0 and c1 grounded
the leds always reflect the initial state of latc , and in no way reflect the logical state of portc pins why?
Code:
ANSELC = 0
ANSELA = 0
DEFINE OSC 64
OSCCON = $70
OSCTUNE.6 = 1
TRISA = %11111100
led1 var lata.0
led2 var lata.1
loopy:
latc=0 ;init latc try 1 2 3
led2 = latc.1
led1 = latc.0
pause 3000
goto loopy
ps don't make grounded pin outputs
ok i got this....as i did the changing of the numbers from 0 to 3. It was obvious that those numbers represents binary numbers of the portc and corresponds to LED1 and LED2(assigned via software)
I did add one more latc.2 to ground and placed one more LED to porta.2 (changed the trisa as well), then went up to 7th number and realised the change in binary on the porta.
I would love if you could explain to me were this could be useful in real life. I know time is limitted but some time i would love to read your explanation.
Many thanks.
-
Re: Digital touch Screen Combination lock
Quote:
excuse me starting from lesson 2.
First of all as from the configuration, all PORTA is digital with bit 7-2 as input and bit 1-0 to output.
all PORTA is not digital its all analogue
Quote:
now you have given a number to lata = 3. Even if you change this number nothing happen so far.
the result is fixed , changing the input conditions will never change the result . why ?
Quote:
LED 2 is opposite state from porta.1
no its not its always set. why ?
Quote:
and LED 1 the same state as porta.1
no its not its never set. why ?
-
Re: Digital touch Screen Combination lock
Quote:
lesson 3
ok i got this....as i did the changing of the numbers from 0 to 3. It was obvious that those numbers represents binary numbers of the portc and corresponds to LED1 and LED2(assigned via software)
completely missing the point that:-
portc pins 0 and 1 are shorted to ground and will always be at logic zero level.
latc always reads back as the last value written to it [even when port is set as input ]
latc does not represent the logic level as applied to the pins
Quote:
I would love if you could explain to me were this could be useful in real life.
if you don't know how it works how can you use it ?
-
Re: Digital touch Screen Combination lock
Quote:
Originally Posted by
richard
all PORTA is not digital its all analogue
the result is fixed , changing the input conditions will never change the result . why ?
no its not its always set. why ?
no its not its never set. why ?
My bad, didint notice
Now things are more confused.
Quote:
the result is fixed , changing the input conditions will never change the result . why ?
Really dont know. It might have to do with the analogue settings on the porta. I made all port digital and response to value changed. But really cant understand the reason.
Code:
no its not its always set. why ?
no its not its never set. why ?
ports configured as analogue by default are read as low?
-
Re: Digital touch Screen Combination lock
Quote:
ports configured as analogue by default are read as low?
nearly , pins configured as analogue always read as low
-
1 Attachment(s)
Re: Digital touch Screen Combination lock
Quote:
Originally Posted by
richard
nearly , pins configured as analogue always read as low
these are my notes. I think i will try to understand why these happens.
What i cannot understand is the writting to the portx or to latx.
For example if we give alias:
are we correspond the name to the LATX (not really writting to the LATX)
So the same applies for the PORTX
The problem comes as i understand when we really write to the LATx or PORTx. Values are different.
I need to do some exercises more on this.
Attachment 8922
-
Re: Digital touch Screen Combination lock
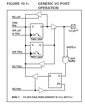
On the diagram above the Flip flop....is it an edge triggered D flip flop?
If so i will focus on the schematic and i will try to understand what is going on in there.
-
1 Attachment(s)
Re: Digital touch Screen Combination lock
when you write to lata you write directly to the porta output latches, only the pins declared as outputs are connected to the pins via the trisa "switch".
when you write to porta you write directly to the porta output latches, only the pins declared as outputs are connected to the pins via the trisa "switch".
when you read porta you read the digital logic level of all the porta pins , analog pins always read low
when you read lata you read the porta output latches value not the digital logic level of all the porta pins
when you write to a lata.pin you read the porta output latch value into the alu then,
logically AND it with that pins bit value as 0 to CLEAR the pin
or
logically OR it with that pins bit value as 1 to SET the pin
then write the result back to the porta output latches
when you write to a porta.pin you read the porta pins value into the alu then,
logically AND it with that pins bit value as 0 to CLEAR the pin
or
logically OR it with that pins bit value as 1 to SET the pin
then write the result back to the porta output latches
if you did lesson one you would have noticed that port pins are subject to real world load conditions and that reading the pin value is not always what you wrote to it
you need to allow for pin loading
lesson two shows you can set and clear an analog pin made output but you can never read an analog pin properly
lesson three shows you can read and write to output latches but they may not represent the pin values of that port they are always what you last wrote to the latch
Attachment 8923
the diagram is for 1 pin
-
Re: Digital touch Screen Combination lock
Quote:
On the diagram above the Flip flop....is it an edge triggered D flip flop?
makes no difference
-
Re: Digital touch Screen Combination lock
im trying to understand what is going on with the help of the schematic , in lesson 1.
Please give me some time.
I just need to clarify something.
when you write to all LATA register "0", is that just a number or is a bit? For example if we write
Is that a number or is translated to a binary 00000101.
So this writting to lat register
Code:
LATA = 5
represents the
LATA = %00000101
-
Re: Digital touch Screen Combination lock
5 dec = 5 hex = bin 101 , numbers are just numbers
all digital computers to date are binary devices and that's all they can cope with
programs like pbp C mpasm ...... allow humans to specify numbers in any form we are comfortable with
generally we have conventions to remove number base confusion
eg 5 = $5 = 0x05 =%00000101 = 0b00000101= %101 =$05 = %000000000000000101 . the chip only ever sees the binary version
-
Re: Digital touch Screen Combination lock
What i mean is if that numbers corresponds to 8 LATx for example for portA
For example if we write
is that number correspond to binary 8 bit LATA.x , so that number 5 will write only to %00000101 which is the LATA.0 and LATA.2
Can we write a number then to only one LATA.x
for example can we write
What that number will represent for the LATA.0
based on the schematic logic gates receive only 0s or 1s. So LATA.x could only get 0s or 1s. Is that right?
-
Re: Digital touch Screen Combination lock
LATA = 5
replaces the entire contents of lata latch with 5
LATA.0 = 5
is a syntax error a bit can only be 0 or 1
lata.0 is bit 0 of the lata latch
-
Re: Digital touch Screen Combination lock
lesson 4 bit manipulation need 8 leds attached to porta:0-7
These four routines [below] march a single lit led across the eight pins of porta from a0 to a7 when inserted in the shell provided.
try each, which is the best do you think
one of them could have "issues" @ 64mhz. which one? and why?
can you reverse the direction of the march for each one ?
can you light up the leds and march a single unlit led across the eight pins of porta from a0 to a7 ?
i.
PORTA.0=1
WHILE PORTA
PAUSE 200
PORTA=PORTA<<1
WEND
ii.
PORTA.0=1
WHILE PORTA
PAUSE 200
PORTA=PORTA*2
WEND
iii.
PORTA.0=1
PAUSE 200
PORTA.0=0
PORTA.1=1
PAUSE 200
PORTA.1=0
PORTA.2=1
PAUSE 200
PORTA.2=0
PORTA.3=1
PAUSE 200
PORTA.3=0
PORTA.4=1
PAUSE 200
PORTA.4=0
PORTA.5=1
PAUSE 200
PORTA.5=0
PORTA.6=1
PAUSE 200
PORTA.6=0
PORTA.7=1
PAUSE 200
PORTA.7=0
iv.
PORTA=1
PAUSE 200
PORTA=2
PAUSE 200
PORTA=4
PAUSE 200
PORTA=8
PAUSE 200
PORTA=16
PAUSE 200
PORTA=32
PAUSE 200
PORTA=64
PAUSE 200
PORTA=128
PAUSE 200
PORTA=0
Code:
#CONFIG CONFIG FOSC=INTIO67, PLLCFG=OFF, PRICLKEN=OFF, FCMEN=OFF, IESO=OFF
CONFIG PWRTEN=OFF, BOREN=SBORDIS, BORV=190, WDTEN=ON, WDTPS=32768
CONFIG CCP2MX=PORTC1, PBADEN=OFF, CCP3MX=PORTB5, HFOFST=ON, T3CMX=PORTC0
CONFIG P2BMX=PORTB5, MCLRE=EXTMCLR, STVREN=ON, LVP=OFF, XINST=OFF, DEBUG=OFF
CONFIG CP0=OFF, CP1=OFF, CP2=OFF, CP3=OFF, CPB=OFF, CPD=OFF, WRT0=OFF
CONFIG WRT1=OFF, WRT2=OFF, WRT3=OFF, WRTC=OFF, WRTB=OFF, WRTD=OFF, EBTR0=OFF
CONFIG EBTR1=OFF, EBTR2=OFF, EBTR3=OFF, EBTRB=OFF
#ENDCONFIG
define OSC 64
OSCCON = $70 ; 64Mhz
OSCTUNE.6 = 1 ; Enable 4x PLL
TRISA = NOT 17
ansela = ~ $FF
LOOPY:
;insert code here
PAUSE 3000
GOTO LOOPY
-
Re: Digital touch Screen Combination lock
im still in lesson 1.
:biggrin:
i need to completely understand it with the use of the port schmeatic.
-
Re: Digital touch Screen Combination lock
make lesson 1 loop like this and try with and without the nop
Code:
loopy:
lata=2
pause 10
porta.1 = 0
;@ nop
porta.0 = 1
pause 1000
goto loopy
the secret is that leds when forward biased charge up , when you set them low the charge can hold the pin high long enough
to trigger a rmw event on a fast chip. the nop allows enough time for the charge to dissipate {62 nano seconds}
-
Re: Digital touch Screen Combination lock
one by one,
i'm doing some test. Really i have my own way to catch up and understand things.
first of all for lata we can only write up to 255 as it is 8 bit.
I'm still figuring out step by step the diagram.
-
Re: Digital touch Screen Combination lock
-
Re: Digital touch Screen Combination lock
ok i think i have some how understood the concept.
my question is.
How could we assign a value that can be stored in memory and represent the state of the pin itself. (0 or 1)
but at the same time to not read the actual pin, but the value that is stored in memory.
-
Re: Digital touch Screen Combination lock
Quote:
How could we assign a value that can be stored in memory and represent the state of the pin itself. (0 or 1)
but at the same time to not read the actual pin, but the value that is stored in memory.
simple, to read the value assigned to pins designated as output read latx its value is always what you last set it to
the latx value of pins set as input is meaningless in regards to actual pin logic level
to read the actual pin logic levels at a point in time read portx , its always the actual pin value at read time
pin and latx values are not necessarily equal at a point in time, pins set as output are subject to real world physical constraints dictated by the load impedance they are driving
-
Re: Digital touch Screen Combination lock
i did a small test but it is not what i need.
I would like now once again to clear the following.
Henrik said
Quote:
"One more thing: You're clearly reading PORTB which must mean you're using those five low bits as inputs, yet, at the top of the program you have TRISB = %00000000 which makes all of PORTB outputs..."
As this statement, how could we read the status of the actual pin without using the port as input. Could you please explain to me the method?
Code:
ANSELA = 0
DEFINE OSC 64
OSCCON = $70
OSCTUNE.6 = 1
TRISA = %11111100
led1 var porta.0 ; alias led1 to porta.0
led2 var porta.1 ; alias led2 to porta.1
x var bit ; tried to use X var as a bit in order to hold the value of the actual status of the pin.
lata = 0 ; based on the schematic, we write to LATA and clear the ports
x = 0 ; we write 0 to var X
loopy:
lata.0 = 1 ; we write 1 to lata.0
gosub holdmem ; gosub to holdmem
pause 500
read 5,led2 ; write the value of the location 5 to led2
pause 500
lata.0 = x ; write the value of X to lata.0
lata.1 = x ; write the value of X to lala.1
pause 1000
goto loopy
holdmem:
write 5,led1 ; read the state of the porta.0 and place it to location 5 in memory.
return
-
Re: Digital touch Screen Combination lock
Quote:
As this statement, how could we read the status of the actual pin without using the port as input. Could you please explain to me the method?
simply put you cannot , reading portx is the only direct way to read the actual status of the pins.
what henrik means is why would you read a port to read the value of outputs you have already set. the outputs will be at the level you set them to
(after a suitable interval to allow pin to settle) {providing load is acceptable}.
what are trying to do ?
-
Re: Digital touch Screen Combination lock
do you mean something like this
no need to wear out the eeprom
Code:
ANSELA = 0
DEFINE OSC 64
OSCCON = $70
OSCTUNE.6 = 1
TRISA = %11111100
led1 var porta.0 ; alias led1 to porta.0
led2 var porta.1 ; alias led2 to porta.1
x var bit ; tried to use X var as a bit in order to hold the value of the actual status of the pin.
x = 0 ; we write 0 to var X
loopy:
lata.0 = 1 ; we write 1 to lata.0
gosub holdmem ; gosub to holdmem
pause 500
led2 = x ; write the value of x to led2
pause 500
led1=0
@ nop
led2=0
pause 1000
goto loopy
holdmem:
x = led1 ; read the state of the porta.0 and place it in x
'x = lata.0 ;or read the state of the lata.0 and place it in x
return
goto loopy
-
Re: Digital touch Screen Combination lock
Quote:
Originally Posted by
richard
simply put you cannot , reading portx is the only direct way to read the actual status of the pins.
what henrik means is why would you read a port to read the value of outputs you have already set. the outputs will be at the level you set them to
(after a suitable interval to allow pin to settle) {providing load is acceptable}.
what are trying to do ?
The program for the lockcode, at the moment works fine. As mentioned in my first post im not a programmer, i had to find a way to make it work.
So the best suitable solution for me is to light up some LEDs and then read the status of the ports for confirmation.
That's why i made those pins as output and then read the status to confirm if they are 0 or 1.
-
Re: Digital touch Screen Combination lock
Quote:
Originally Posted by
richard
do you mean something like this
no need to wear out the eeprom
Code:
ANSELA = 0
DEFINE OSC 64
OSCCON = $70
OSCTUNE.6 = 1
TRISA = %11111100
led1 var porta.0 ; alias led1 to porta.0
led2 var porta.1 ; alias led2 to porta.1
x var bit ; tried to use X var as a bit in order to hold the value of the actual status of the pin.
x = 0 ; we write 0 to var X
loopy:
lata.0 = 1 ; we write 1 to lata.0
gosub holdmem ; gosub to holdmem
pause 500
led2 = x ; write the value of x to led2
pause 500
led1=0
@ nop
led2=0
pause 1000
goto loopy
holdmem:
x = led1 ; read the state of the porta.0 and place it in x
'x = lata.0 ;or read the state of the lata.0 and place it in x
return
goto loopy
yes i think this is what i wanted to do. But when we use the following command:
Code:
x = led1 ; read the state of the porta.0 and place it in x
arent we write to EEPROM? Or this is temprorarly held in memory?