Shiftin problem (16f877A with MCP3201)
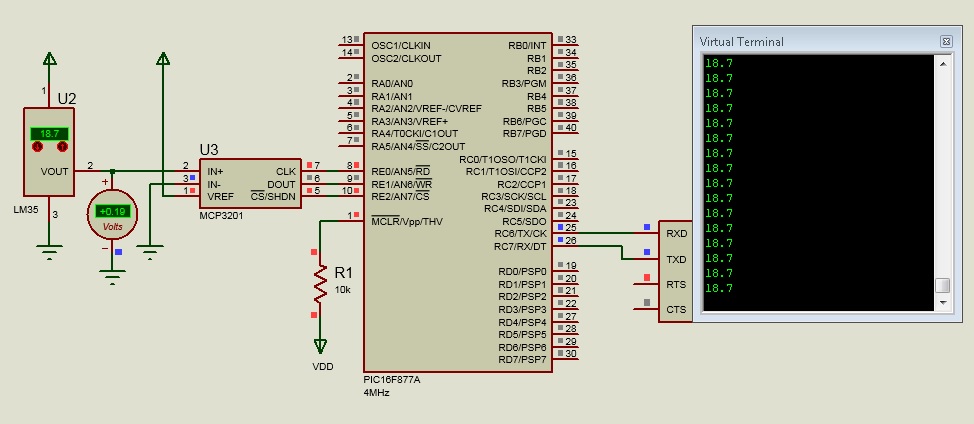
I have my LM35DZ connected to a MCP3201. The connections between MCP & 877A are as follows:
CLK - PortE.0
Dout - PortE.1
CS - PortE.2
My code is as follows:
Code:
'-----------------Defines & Includes--------------------------------------------
Include "modedefs.bas"
DEFINE SHIFT_PAUSEUS 50
DEFINE OSC 4
'------------------------Configuration Fuses------------------------------------
#CONFIG
ifdef PM_USED
device pic16F877A, xt_osc, wdt_on, lvp_off, protect_off
else
__CONFIG _XT_OSC & _WDT_OFF & _LVP_OFF & _CPD_ON & _CP_ALL & _PWRTE_ON & _BODEN_ON
endif
#ENDCONFIG
@ ERRORLEVEL -306 ' SUPRESS PAGE BOUNDRY ERROR
DEFINE DEBUGIN_REG PORTC
DEFINE DEBUGIN_BIT 7
DEFINE DEBUG_REG PORTC
DEFINE DEBUG_BIT 6
DEFINE DEBUG_BAUD 2400
DEFINE DEBUG_MODE 1
'======================================
'--------------------REGISTERS-------------------------------
ADCON1=7 ' NO ANALOG
CMCON=7 ' No Compapator
OPTION_REG=128
TRISA=0 : PORTA=0
TRISB=0 : PORTB=0
TRISC=0 : PORTC=0
TRISD=0 : PORTD=0
TRISE=%00000010 : PORTE=0
CCP1CON=0
'-- ShiftIN/Out pins
CLK Var PortE.0
DIN Var PortE.1
CS Var PortE.2
'-------------------
CS=1
Sensor=0
Main:
CS=0 : pauseus 100
SHIFTIN Din,Clk,6,[Sensor\12]
CS=1
DEBUG DEC Sensor,13,10
PAUSE 1000
Goto Main
But my readings are not working properly. I get in my terminal window the following:
Code:
38
19
3091
3091
3091
3091
3091
3091
3091
3091
3091
3091
3091
3091
3091
.
.
.
According to my calculations, I should get around 154 as 154 x 1.22(mV) is around 18.8 degrees which seems correct. Please help me identify what have I missed. Thanks
Re: Shiftin problem (16f877A with MCP3201)
I think you need mode 4 in the SHIFTIN.
And it needs to shift 16 bits, not 12. Even though it's a 12-bit result.
A few other changes and ... try this ...
Code:
#HEADER
ERRORLEVEL -306 ; SUPRESS PAGE BOUNDRY ERROR
#ENDHEADER
#CONFIG
__CONFIG _XT_OSC & _WDT_OFF & _LVP_OFF & _CPD_ON & _CP_ALL & _PWRTE_ON & _BODEN_ON
#ENDCONFIG
DEFINE DEBUGIN_REG PORTC
DEFINE DEBUGIN_BIT 7
DEFINE DEBUG_REG PORTC
DEFINE DEBUG_BIT 6
DEFINE DEBUG_BAUD 2400
DEFINE DEBUG_MODE 1
'-- MCP3201 pins
CLK Var PortE.0
DIN Var PortE.1
CS Var PortE.2
'-------------------
Calibration CON -1 ; Signed value in 0.1 deg. C
Sensor VAR WORD
'-------------------
ADCON1 = 7
CMCON = 7
HIGH CS
Main:
LOW CS
SHIFTIN Din,Clk,4,[Sensor\16]
HIGH CS
Sensor = (Sensor & $FFF) * 5000
Sensor = DIV32 4095 + Calibration
IF Sensor <= 1500 THEN DEBUG DEC Sensor/10,".",DEC1 Sensor,13,10
PAUSE 1000
Goto Main
Re: Shiftin problem (16f877A with MCP3201)
Thanks a lot for the help. It is working. But could you explain my doubts please?
Quote:
Originally Posted by
Darrel Taylor
I think you need mode 4 in the SHIFTIN.
I understand why clock idles high (as data comes on falling edge), BUT why read before sending clock mode?
Quote:
Originally Posted by
Darrel Taylor
And it needs to shift 16 bits, not 12. Even though it's a 12-bit result.
Should this be a normal practice or is there something I missed?
Quote:
Originally Posted by
Darrel Taylor
A few other changes and ... try this ...
Code:
'-------------------
Calibration CON -1 ; Signed value in 0.1 deg. C - Not sure what this does?
Sensor VAR WORD
'-------------------
HIGH CS
Main:
LOW CS
SHIFTIN Din,Clk,4,[Sensor\16]
HIGH CS
Sensor = (Sensor & $FFF) * 5000 ' Understand the first part, we masked the high 4 bits and force them to 0 BUT I dont get the remaining maths, like Why times by 5000? and what does the below statement do
Sensor = DIV32 4095 + Calibration
IF Sensor <= 1500 THEN DEBUG DEC Sensor/10,".",DEC1 Sensor,13,10
PAUSE 1000
Goto Main