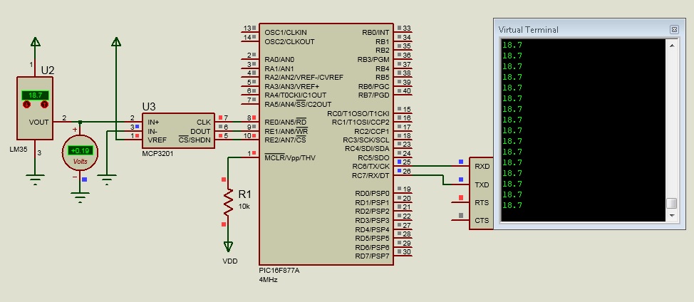
I have my LM35DZ connected to a MCP3201. The connections between MCP & 877A are as follows:
CLK - PortE.0
Dout - PortE.1
CS - PortE.2
My code is as follows:
But my readings are not working properly. I get in my terminal window the following:Code:'-----------------Defines & Includes-------------------------------------------- Include "modedefs.bas" DEFINE SHIFT_PAUSEUS 50 DEFINE OSC 4 '------------------------Configuration Fuses------------------------------------ #CONFIG ifdef PM_USED device pic16F877A, xt_osc, wdt_on, lvp_off, protect_off else __CONFIG _XT_OSC & _WDT_OFF & _LVP_OFF & _CPD_ON & _CP_ALL & _PWRTE_ON & _BODEN_ON endif #ENDCONFIG @ ERRORLEVEL -306 ' SUPRESS PAGE BOUNDRY ERROR DEFINE DEBUGIN_REG PORTC DEFINE DEBUGIN_BIT 7 DEFINE DEBUG_REG PORTC DEFINE DEBUG_BIT 6 DEFINE DEBUG_BAUD 2400 DEFINE DEBUG_MODE 1 '====================================== '--------------------REGISTERS------------------------------- ADCON1=7 ' NO ANALOG CMCON=7 ' No Compapator OPTION_REG=128 TRISA=0 : PORTA=0 TRISB=0 : PORTB=0 TRISC=0 : PORTC=0 TRISD=0 : PORTD=0 TRISE=%00000010 : PORTE=0 CCP1CON=0 '-- ShiftIN/Out pins CLK Var PortE.0 DIN Var PortE.1 CS Var PortE.2 '------------------- CS=1 Sensor=0 Main: CS=0 : pauseus 100 SHIFTIN Din,Clk,6,[Sensor\12] CS=1 DEBUG DEC Sensor,13,10 PAUSE 1000 Goto Main
According to my calculations, I should get around 154 as 154 x 1.22(mV) is around 18.8 degrees which seems correct. Please help me identify what have I missed. ThanksCode:38 19 3091 3091 3091 3091 3091 3091 3091 3091 3091 3091 3091 3091 3091 . . .





Bookmarks