G'day there.
I'm sure what I have is a very simple problem, but I'm having a bit of trouble working out the back side to it.
Back story - I'm upgrading my home theater (if it can be called that) to be operated from a single remote through my media PC. I've already gotten most of the other stuff working (with help from here with the comparator stuff I was having problems with before)
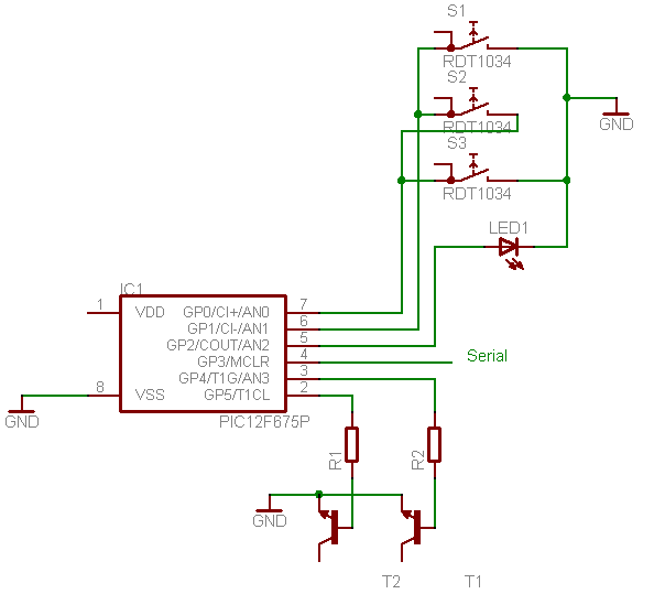
I've pulled apart the receiver/controller for my motorized projection screen. Imagin my delight to see it's driven by a PIC chip - unfortunatly the chip that's existing has code protect so I can't just reverse engineer the chip and add my new feature (a 1 wire serial port). I'm forced to try and replicate the code.
I've got a fair understanding of most of it, but the input buttons have me lost.
Attached is a very very basic overview of the circuit that my new pic has to slot into.
How on earth can I tell what button is pushed?
Things I know.
Pin 6 to Pin 7 is 4.7v (it varies a little), pin 6 to gnd is 0.2v (it also varies a little) Pin 7 to gnd is 5v
Can you think of any way they might have been reading the 3 buttons in the original circuit?
Ideally I'd love keep the original RF remote working as well, but as I have no idea what signals it's using (And don't have a scope) I don't know how I can do that




Bookmarks