SO I was in the pub with a friend the other night and he was telling me about the led dimmers he had seen at work that took a 0-10v signal OR a 10K pot to set the brightness.
Thats dead easy I said - I could do that with an 8 pin pic with build in PWM and a MOSFET.
So he says 'OK then. Build me one for the kitchen. $20 says you can't..'
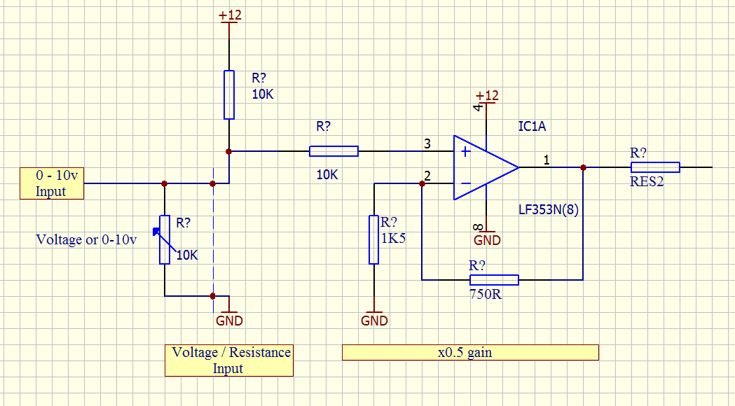
So I can get a voltage input to drive it no issue by feeding it through a non-inverting LM358 with a gain of x0.5 to get a 0-5v output into the AtoD on a 12F683.
What I can't work out is how to get a 10K pot and a 0-10v input (obviously only one is used at a time) I was thinking a pot between Gnd and the input that could use a soft 'pull up' that forms the top end giving a variable voltage that could drive the op-amp.
Analog is not really my thing - I am a definately digital guy and have tried googling under various things, but cannot find out how a front end like those functions. Might have to get one and try to reverse engineer the circuit.
Anyone got any hints ? Attached is what I was thinking of.
bill.




Bookmarks