Schematic for simple demo


Closed Thread
Results 1 to 8 of 8

Hybrid View

  1. #1
    iandonahue's Avatar
    iandonahue Guest

    Default Schematic for simple demo

    Newbie here... I'm just starting out with some of the demos; Using Pic Basic Pro with Code Studio and trying to successfully run the "mouse scrolling" demo that makes your cursor go in circles. Everything went pretty well with the compiling and programming, but I'm getting the usual "device not working" tag from Windows. I think the problem is the wiring on my breadboard and I'd like some help. Does anyone have a schematic for this simple trick? I'm using a 18f4455.

    Any help would be appreciated.

  2. #2
    skimask's Avatar
    skimask Guest

    Default

    Quote Originally Posted by iandonahue View Post
    Newbie here... I'm just starting out with some of the demos; Using Pic Basic Pro with Code Studio and trying to successfully run the "mouse scrolling" demo that makes your cursor go in circles. Everything went pretty well with the compiling and programming, but I'm getting the usual "device not working" tag from Windows. I think the problem is the wiring on my breadboard and I'd like some help. Does anyone have a schematic for this simple trick? I'm using a 18f4455.
    Any help would be appreciated.
    Let's see your schematic and program... Maybe we'll find a simple flaw in what you have already.

  3. #3
    Join Date
    Jul 2003
    Posts
    2,405

    Default

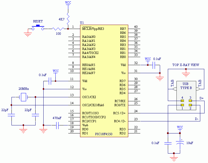
    Here's a generic USB circuit.
    Attached Images Attached Images  
    Regards,

    -Bruce
    tech at rentron.com
    http://www.rentron.com

  4. #4
    Join Date
    Feb 2008
    Posts
    3

    Default

    I found this to be useful:
    http://www.create.ucsb.edu/~dano/CUI/

    Scroll down to "Section 2" for details on a bare-bones circuit.

  5. #5
    Join Date
    Nov 2005
    Location
    Perth, Australia
    Posts
    429

    Default

    Does any1 know what the purpose of the 1Mohm resistor across the crystal?
    "I think fish is nice, but then I think that rain is wet, so who am I to judge?" - Douglas Adams

  6. #6
    skimask's Avatar
    skimask Guest

    Default

    Quote Originally Posted by Kamikaze47 View Post
    Does any1 know what the purpose of the 1Mohm resistor across the crystal?
    http://www.tla.co.nz/xtal1.html

Similar Threads

  1. Elapsed Timer Demo
    By Darrel Taylor in forum Code Examples
    Replies: 111
    Last Post: - 29th October 2012, 18:39
  2. PicBasic Pro Demo
    By nbrucew in forum mel PIC BASIC Pro
    Replies: 6
    Last Post: - 26th August 2009, 20:10
  3. 16f887 44 pin demo board code problem?
    By jessey in forum mel PIC BASIC Pro
    Replies: 9
    Last Post: - 7th December 2008, 15:17
  4. Picbasic Pro Demo assembly errors
    By mikeRho in forum mel PIC BASIC Pro
    Replies: 5
    Last Post: - 2nd January 2008, 07:41
  5. Schematic for PICPLC16?
    By mugwamp in forum Schematics
    Replies: 2
    Last Post: - 23rd October 2005, 04:19

Members who have read this thread : 0

You do not have permission to view the list of names.

Posting Permissions

  • You may not post new threads
  • You may not post replies
  • You may not post attachments
  • You may not edit your posts