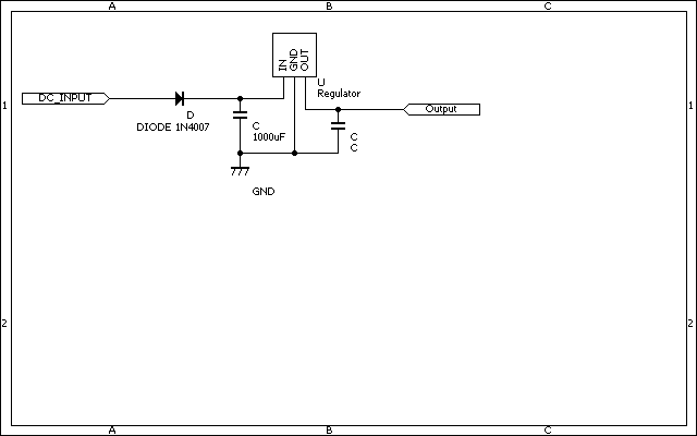
I have a PIC that I have interfaced with a 74VDC system using a voltage divider that is working very well with one exception. One of the inputs comes from a buzzer and it must create a lot of eletrical noise. It's one of those big, beefy buzzers with a coil that takes a good amount of current to make it work. I can't get an oscilliscope to the box anytime soon but I am assuming that the electrical noise is feeding back to the power supply on the PIC because when I activate the buzzer, the PIC will recycle the power. I do have some capacitors right at the input to the PIC but I guess that's not enough. Is there anything I can try without going into a bunch of formulas or trial and error. I guess I am not trying to reinvent the wheel here. As long as the buzzer doesn't turn on, the system works perfectly.
Chris







Bookmarks