Hi,
I will soon be interfacing a trimble GPS to a pic and I'm wondering if there is a nice neat way to isolate it from the pic?
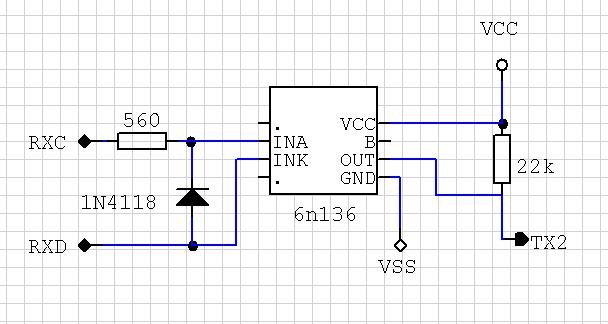
All I need from the GPS is the TX line to read the NMEA string. The TX line goes from -9 to + 9 volts dc during transmission.
Can I drive an opto coupler or something similiar to isolate the GPS from the pic?
I've looked online a bit and searched the forums, but no hints so far.
Thanks,
Steve


 
		
		 
						
					 
			 
			 
			 
					
					 Re: Serial port isolation
 Re: Serial port isolation
		 
						
					 
 
		 Originally Posted by Steve_88
 Originally Posted by Steve_88
					


 
 
		 
 
		

Bookmarks