Hi Ioannis,
I am making a lead-batteries charger.
In my opinion, it is not necessary to control the full voltage range of the batteries that need to be charged.
Important is to control the charging voltage (2,35V/element), the floating voltage (2,26V/element) and, of course, the timing (n hours for charging -depending on battery capacity- and then go to "float" or "trickle" mode).
So, if you have i.e. a 12V lead-battery (= 6 elements), the charging voltage will be 6x2,35V=14,1V and the floating voltage will be 6x2,26V=13,56V.
Roughtly, the voltage range to control is quite narrow: less than 1 volt. Thus. this should avoid the use of an OP-Amp. The current is limited by the transformer's capacity.
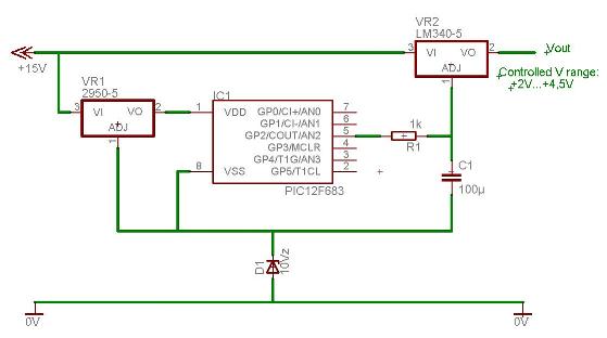
So this is what I would like to achieve now. It could look like this:
<img src="http://www.picbasic.co.uk/forum/attachment.php?attachmentid=1806&stc=1&d=118293647 1">





Bookmarks