Hi guys and gals,
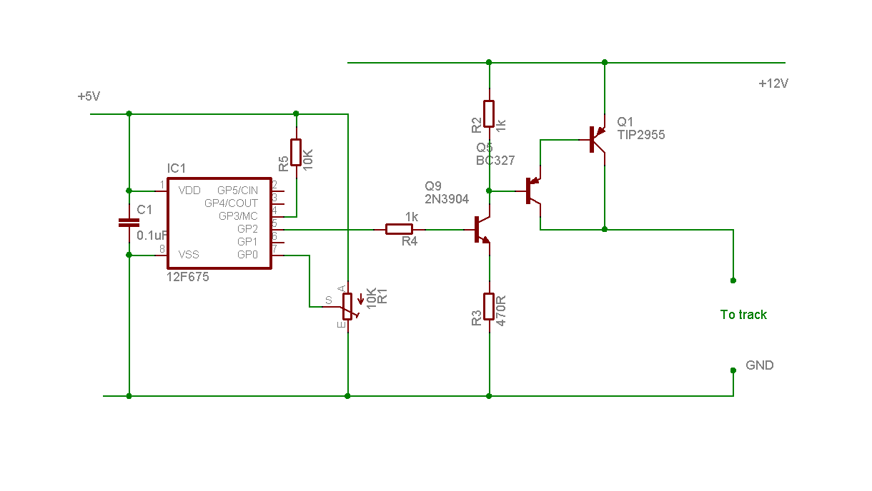
Just want to pick your brains over a project I'm looking at starting. I want to build a controller for a club layout and thought that I could use a PIC rather than traditional descrete components.
The controler will initially have direct control (ie no simulated coasting and breaking), so I thought of two possible ways the PIC could be used, and wondered if you had any comments.
The first is to use A/D to read the voltage on one pin, and then output a DC voltage to a FET / power transistor to drive the motor from a 12v supply.
The second uses the same A/D to read the voltage on a pin, but the output is PWM (or more exact PPM), which is then used to drive the FET or power transistor in the same way.
The reason I wanted to use a PIC was to add things later such as auto station stops (triggere by a sensor on the track) and simulated inetia, and programming the pick to to that might be better than loads of high value capacitors and the like







Bookmarks