hey
im trying to do this
http://www.uoguelph.ca/~antoon/gadgets/servo3.htm
http://www.uoguelph.ca/~antoon/gadgets/servo3.gif
but i faced a problem
i bought all these
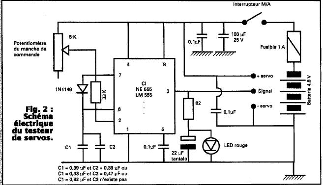
IC1 = LM555 Timer R1 = 2K7
R2 = 68K
C2 = 100nF
C3 = 100nF D1 = 1N4148, signal diode
but they dont have this
C1 = 390nF AND P1 = 2K7, potentiometer
the seller told me that they dont sell 390nF AND 2K7, potentiometer
so any one can help me?




Bookmarks