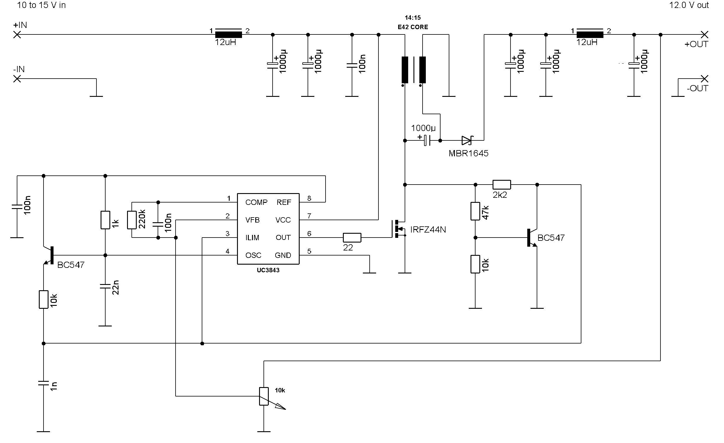
I have got the following challenge:
Provide stable 12V (max load 5 A)
from a varying input voltage of 10 to 15V.
I know I could use a switching regulator to build a SEPIC converter.
Or combine an integrated StepUp and StepDown converter
to do the Job.
BUT:
A PIC could certainly do the same (or a better) job.
Does anyone have a recommendation for the hardware/software design?
rgds




Bookmarks