Hi, I have been using the 16f84a no problems at all now I've upgraded to the 18f452 and cannot even get a LED to flash. I have searched the forums and made sure the OSC setting are correct and set to HS for a 20mhz resonator.
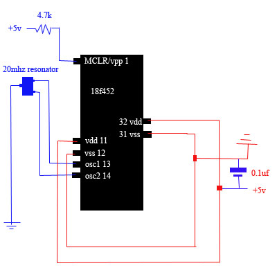
I have been trying for the last 6 hours with no luck and tried another pic just incase the one I had was a dud. I've attached a very crude circuit diagram incase I have done something wrong. I have also tried a crystal in place of the resonator.
Thank you for any help that you can give.




Bookmarks