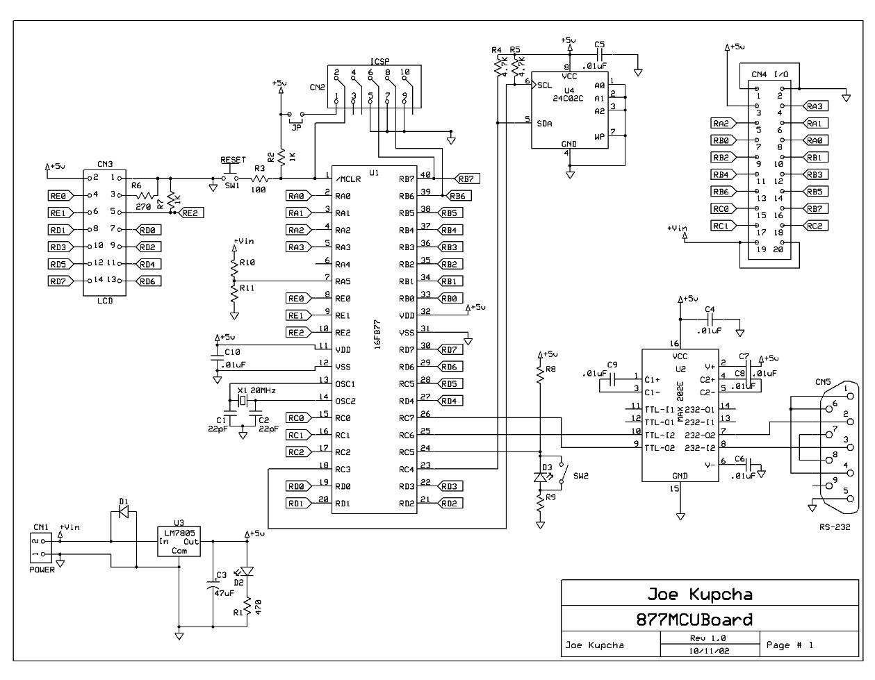
I am reposting my 877mCu schematic and silk screen images along with the schematic and silkscreen of an I/O module that interfaces to it. I am reposting so that all of the image links will be in one thread. Again, I can't post the artwork used to create these boards but I can post the schematics. PM me if you are interested in buying these boards for cheap.
Here are the features of each board.
877mCu: This board has the 877, a regulator, crystal, i2c seeprom, RS-232, programming header, reset switch, LCD connector, I/O header and a few other features.
I/O module: This board interfaces with the 877mCu PCB. It is the same size and may be mounted above the other PCB. This board has 8 digital inputs that are optically isolated with LED indicators, 3 outputs that are NPN open collector and can be hardware PWM (also with LED indicators), and 4 analog inputs that can be pots mounted on or off board. The analog inputs could also be configured as digital TTL inputs or outputs.
I have been using these boards in projects for a couple of years now. I hope that these schematics prove useful to others.
Regards,
Joe Kupcha.




Bookmarks