Hi
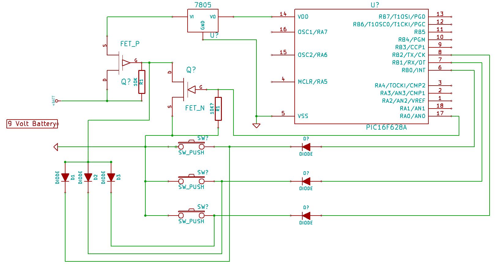
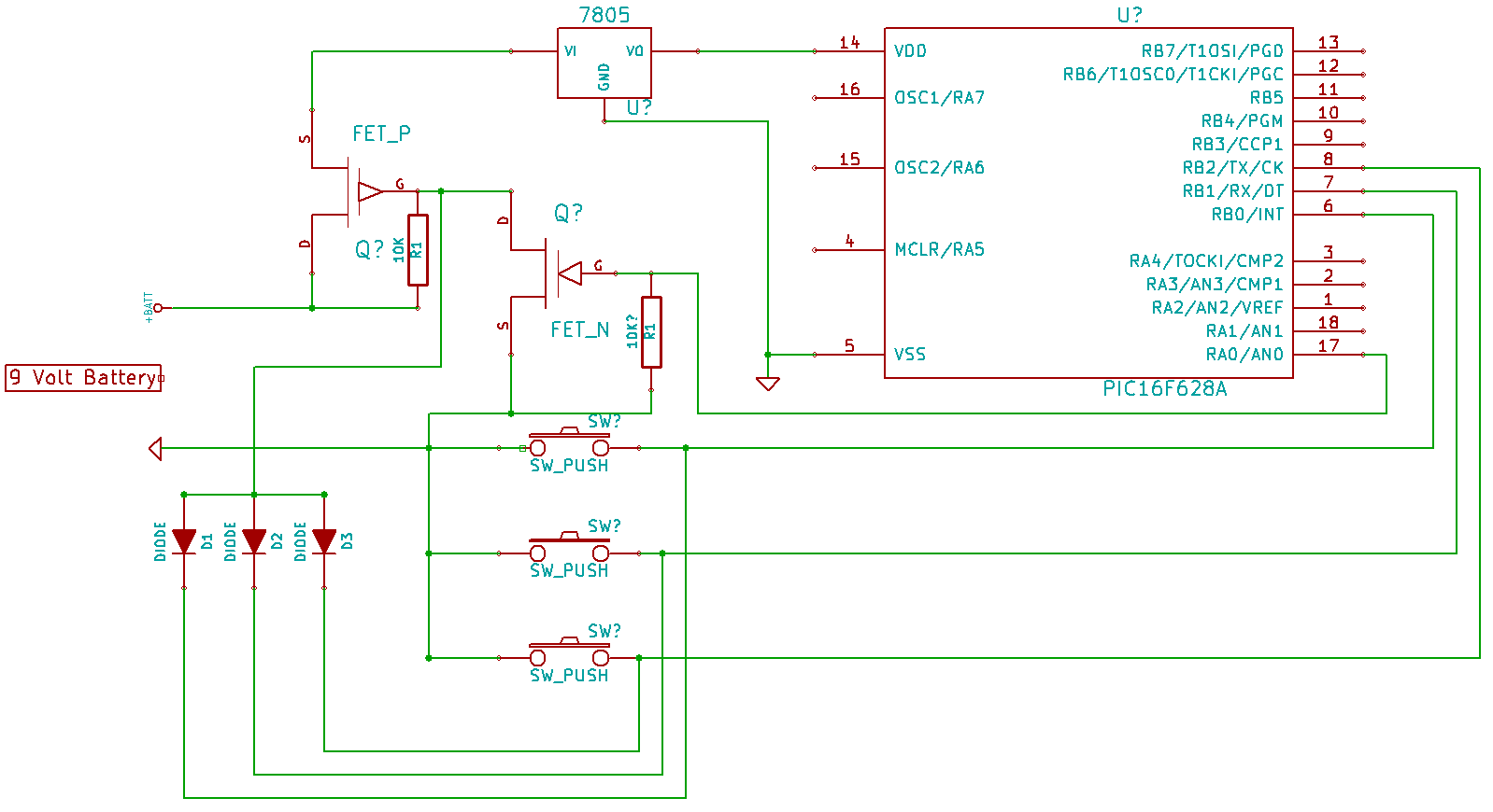
I´m trying to build a battery powered RF remotecontrol with 8 buttons and I want to use this as the hardware http://www.mikroe.com/startusb/pic/ (plus a voltage regulator and a RF transmitter module and some buttons of course)
Everything is working fine but now I want to minimize the power consumption in the remote and I have try to do that in several ways
* Lowering the internal oscillator value which works
* Put the PIC into sleep mode and wake it from "PORTB change" when I press one of the 8 buttons, but that do only work on PORTB.4 to PORTB.7
* Put the PIC into sleep and wake it by TMR1 every second or so to poll PORTB 0 - 7 and see if a button is being pressed but I can't get that to work either, I believe I have to use an extra external oscillator for TMR1 to do that, right?
The PIC on the board i a 18F2550 and I don´t use the USB part on it.
Anyone having any tips of what I can do to reduce the power consumption more with that hardware?
And one more question, when i put the PIC into sleep it consume about 3mA and I believe that it could be lowered in some way, but I have not been able figured out that yet.
(English is not my primary language so I hope you have forgiveness with that)




Bookmarks