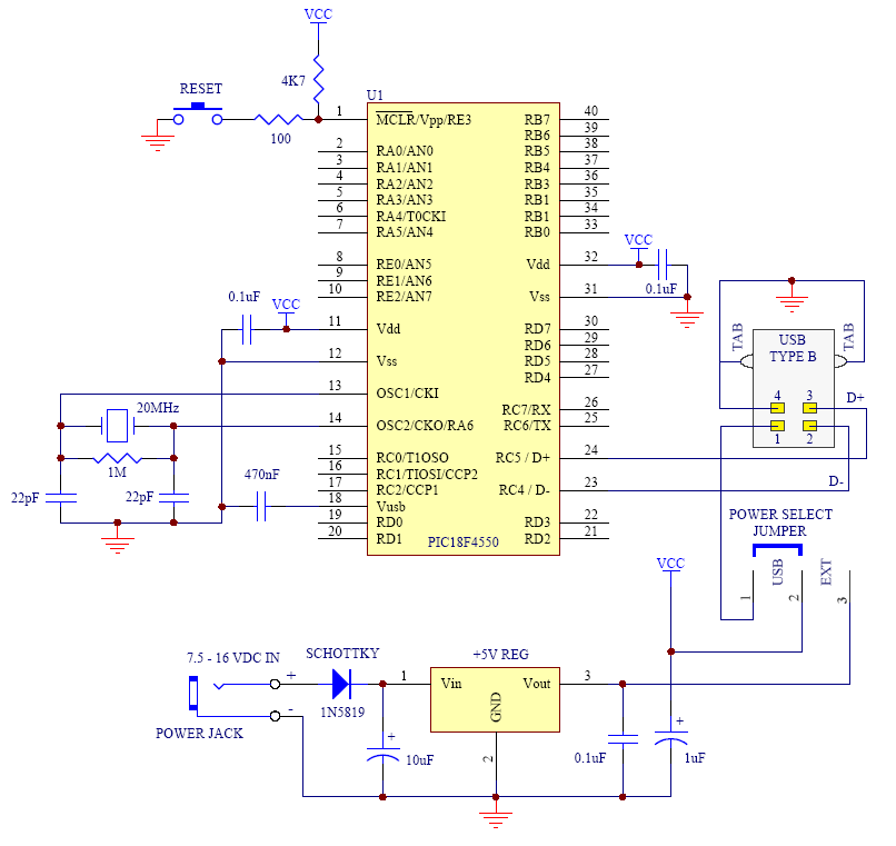
I'm trying to layout my circuit board for a 18F4550 with USB, I have a USB B connector, but I have a question. I assumed that i just need to tie D+ and D- to those pins on the PIC and tie the USB +/- to 5V Supply, However there is a Vusb Pin That I'm not sure what its for.
Researching USB with this PIC online results in a myriad of answers.
Some articles say you have to pull the D pins high
Some sites have the Vusb pin tied to a capacitor to ground
http://digilander.libero.it/Naimah81/USB/easy_usb.jpg
I will be using VB 2010, to program the interface. Found this article that may help
http://www.protonbasic.co.uk/showthr...10-ADC-project
I found a artile that I am reading on now
http://www.picbasic.co.uk/forum/showthread.php?t=16036
what is the Vsub? Is there a rule for the Capacitor value? Do I need resistors attached to the D+/- Pins? Do I need to seperate USB+ from PIC+ with something like a 10 ohm resistor to protect against voltage differances (so PIC VDD = 4.5 and PC USB = 5, then there is a .5volt difference, adding a 10ohm resistor protects circuit).





Bookmarks