Hi all,
I was working on USB HID and CDC last weeks with successful applications using 18f2550.
I made alot of codes and tested them on breadboard.
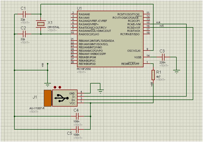
yesterday, i made a prototype PCB for my pic 18f2550.
the problem is that, i find that my labtop takes more time to recognize my HID device.
when i was using breadboards, my labtop recognize PIC almost instantly. but now it takes about 10 seconds to see it(every time i plugg it , not only the first time). i tried to change the usb capacitor to 470nf insread of 220nf. but nothing changes.
the program works fine. HID device is ok and communicates will with pc. but i need to know why is it slower to be recognized now? provided that i didnt change any component when i moved from breadboard to PCB.





Bookmarks