I'm trying to move beyond my comfort zone chips, the 16F877 and the 18F452, and expand my horizons. So far it is kicking my tail and making me feel like a total n00b. 8^(
All I'm trying to do is make a pin (any pin!) alternate between high and low. Not even trying to blink an LED, I'm using an oscilloscope. (Blinky will be the next step...)
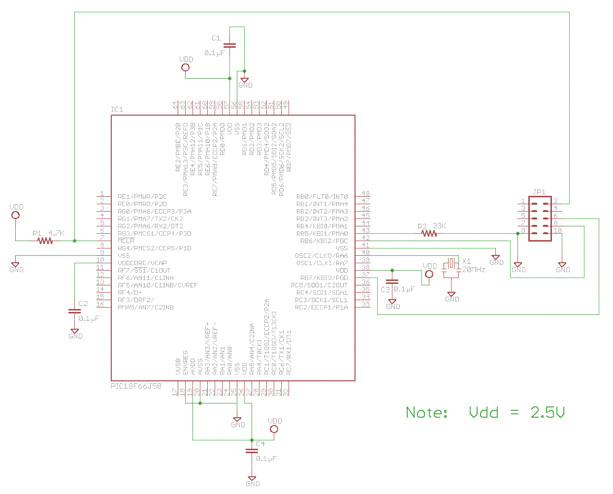
I'm using an MELabs Pic Proto80 board with a 2.5V regulator. I'm programming through the PP80's ISCP using an MEL U2 programmer. It appears to be taking the code but nothing whatsoever happens on any of the pins.
My code is below, and I've attached the schematic and a screenshot of the programmer configuration. I'm at a total loss and I would truly appreciate any helpful guidance in this matter.
Thanks for reading,Code:define OSC 20 INCLUDE "ALLDIGITAL.pbp" TRISA = 0 TRISB = 0 TRISC = 0 TRISD = 0 TRISE = 0 TRISF = 0 MainLoop: PORTA = 1 PORTB = 1 PORTC = 1 PORTD = 1 PORTE = 1 PORTF = 1 pause 100 PORTA = 0 PORTB = 0 PORTC = 0 PORTD = 0 PORTE = 0 PORTF = 0 pause 100 goto mainloop
Paul






Bookmarks