So i started to try out some serial com and after alot of struggling i have gotten it almoste to work.
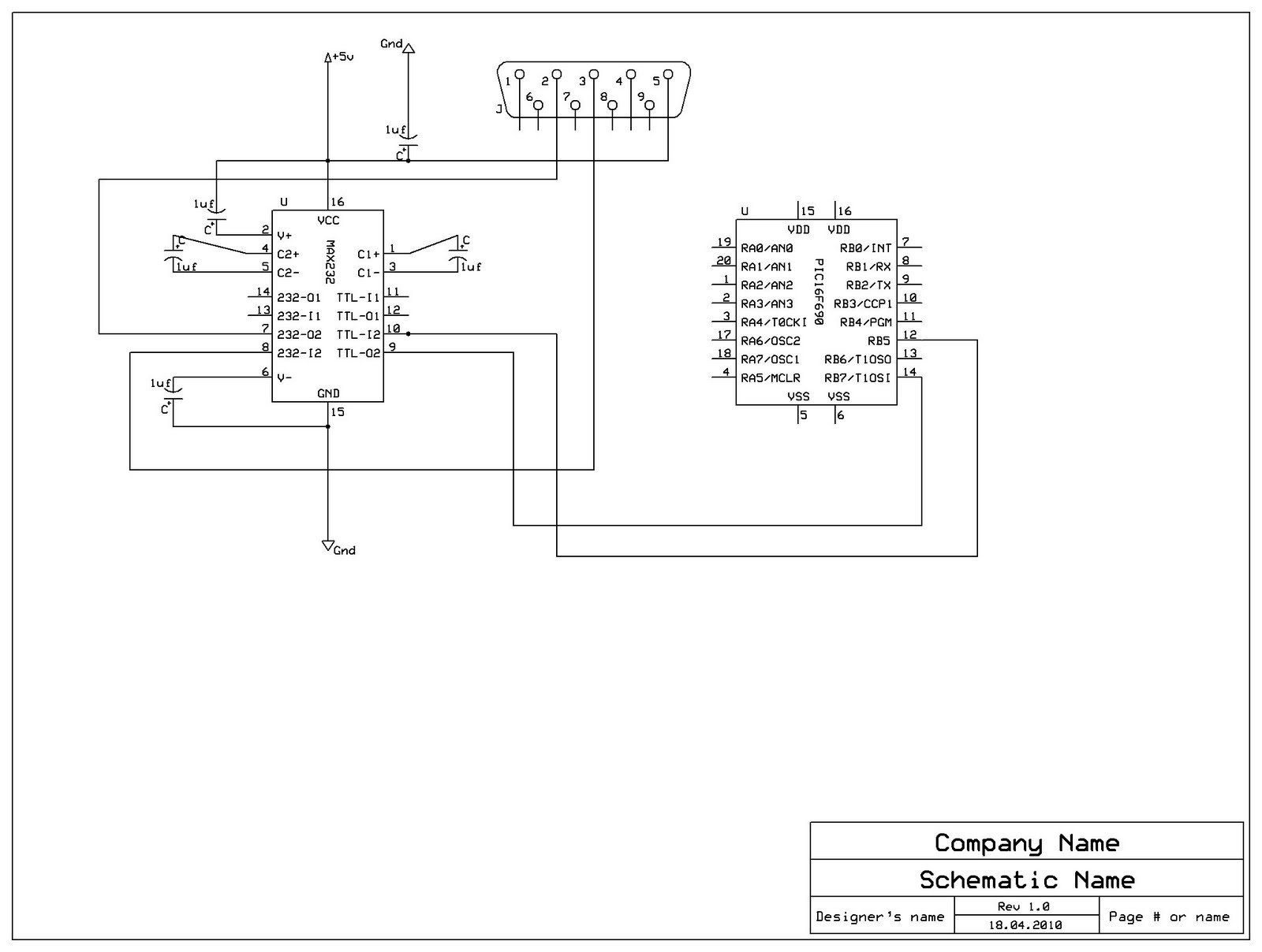
i have pickit2 with pic16f690 and a demoboard with max232.
max232:
pin 1 & 3 - 1uf
pin 4 & 5 - 1uf
pin 2 - 1uf to vdd
pin 15 - 1uf to gnd
and gnd to vdd 1uf
so i have been able to recive text on my computer from the pic but it's somehow malformed.
i try to send "Hello World", 13, 10
and i get
Hello0World<(8A)>
when i stop the pic i recive the space and cr and lf
when i make the pic hserout the hserin i returns random alphas or signs.
my current code is as follows:
Code:
DEFINE OSC 4
'intcon=0 ' Interrupts disabled
cm1con0=0 ' Comparator 1 disabled
cm2con0=0 ' Comparator 2 disabled
'cm2con1=0 ' Comparator 2 disabled
ANSEL=0 ' Pins to be Digital
ANSELH=0 ' Pins to be Digital
Include "modedefs.bas"
DEFINE HSER_RCSTA 90h
DEFINE HSER_TXSTA 24h 'sets bergh = 1 or 20h sets = 0
DEFINE HSER_BAUDCON 0h ' 0h
DEFINE HSER_BAUD 9600 '16468
DEFINE HSER_SPBRG 25
'DEFINE HSER_CLROERR 1
main:
hserout ["Hello World", 13, 10]
pause 1000
goto main
and i cant figure out why!
im using picbasic with MC studio and MPASM
Please HELP





Bookmarks