Hi!
I just started to explore Microchip PIC and I have a huge problem.
I am very satisfactory with writing code in PicBasic, to simulate different schematics in Proteus, to program different microchip pic (12F629, 16F628) with a JDM programmer and verify, but my problem is that when I make the schematic on a breadboard (solderless board) nothing works!
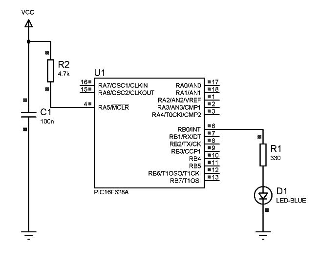
I used a 9V battery, ULN7805+10uF+0.1uF, a 12F629 (and later 16F628) and tried to flash a led on one microcontroller pin + 330 ohmi resistor.
Do you know what can be wrong?
The microcontroller seems to be well programed (and verified), the power supply is stable, same schematic works well in proteus (and many more other schematics with microcontrollers) ...
The JDM programmer was bought from a local store...
I don't use any anti-static tools.
Thank you very much!




Bookmarks