
Originally Posted by
fratello
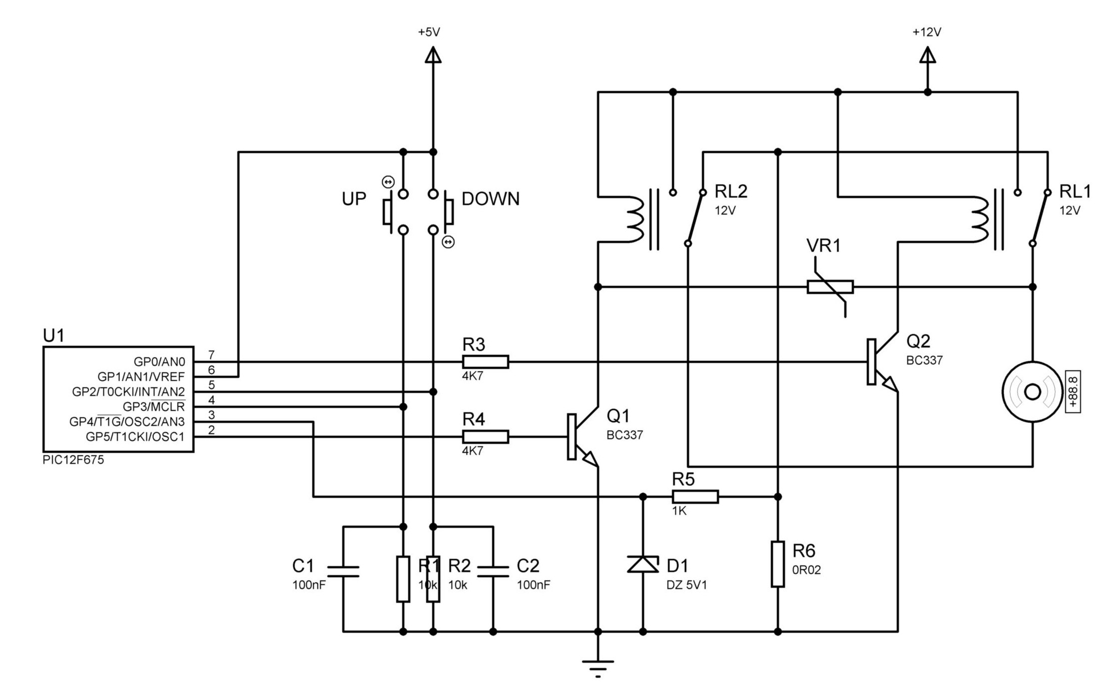
I made some schematics with PIC (12F675=windows closer;16F648A=thermometer/thermostat) and I use them in my car. I powered them like in picture...but, sometimes, without any reason, the PIC's are damaged. If I replace them, in the sames boards, these works fine, for a while...(weeks, even month !) and...collapeses again ! Can somebody sugessting one better metod for powering PIC's in auto environment ? Thanks in advance for every reply and sorry for my poor english. All the best !
Hi Fratello,
Maybe you are getting a back EMF from the relays or motors, relays are good for over 100v back emf,also; try some decoupling caps across the motor power leads. I am pretty sure you already are using blocking or snubber diodes, perhaps a faster diode.
If you do not believe in MAGIC, Consider how currency has value simply by printing it, and is then traded for real assets.
.
Gold is the money of kings, silver is the money of gentlemen, barter is the money of peasants - but debt is the money of slaves
.
There simply is no "Happy Spam" If you do it you will disappear from this forum.
Bookmarks