Hi
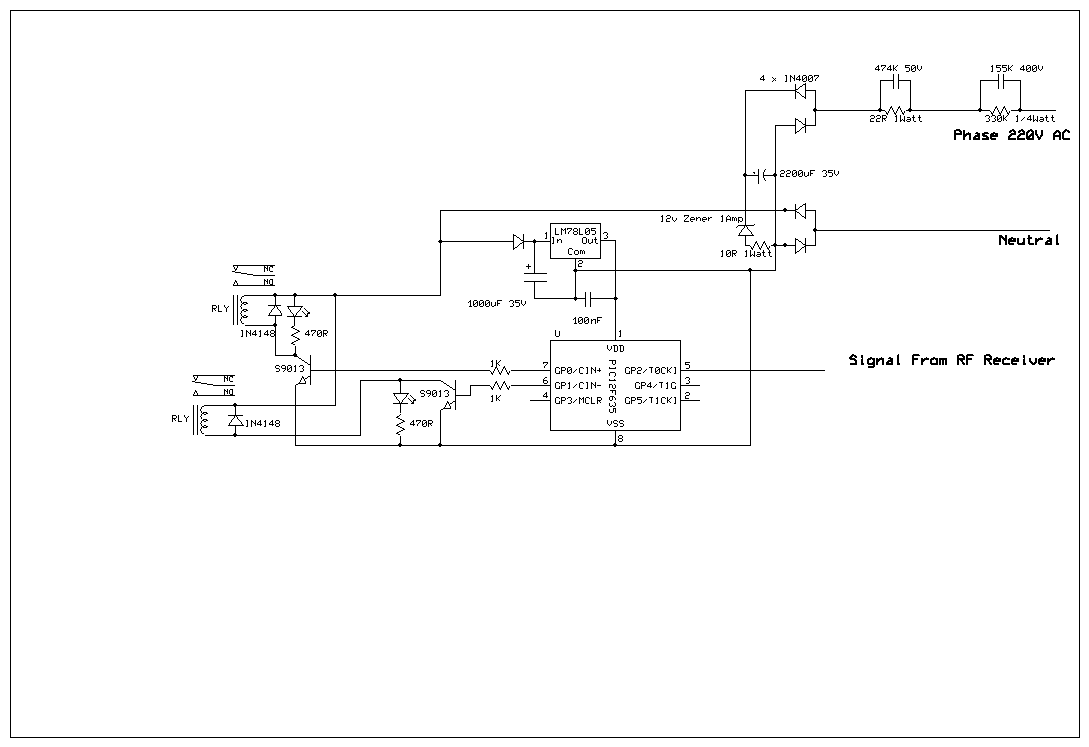
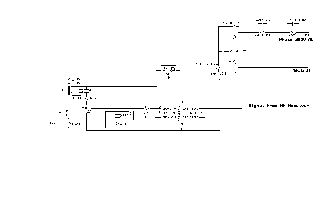
I am facing a very strange problem with my 12F635. I have made a circuit where PIC is controlling 4 relays. I have used RF modules bought cheaply over the internet.
My transmitter sends a simple signal and based on that the relay is operated at the receiver end.
The problem is that when I only operate one relay the receiver works fine and only one relay goes on/off. Sometimes even two work fine, BUT WHEN I switch on 4 relays all together, the PIC stop responding to any further command from the transmitter, it just goes blank and does nothing - leaves all 4 relays on. Same thing happens sometimes even if I switch on only two relays and I have to reconnect the powersupply to reset it.
Can someone tell me what could be the problem - Is it with the hardware?
I have checked the PICs on the breadboard and connected their Rx/Tx pin together by a wire rather than my RF modules and they work fine.
I wonder what happens to the receiver's PIC during relay operation.




Bookmarks