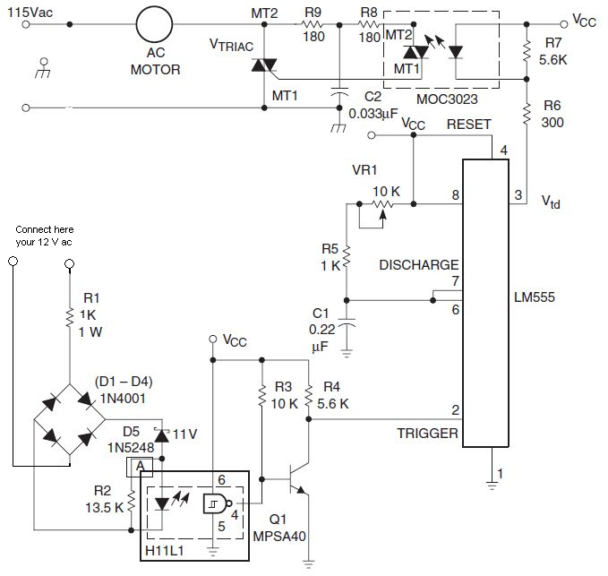
I got a schemetic from fairchild for Optically Isolated Phase Controlling. I modified a little bit on that schemetic before the Optoisolator. Please check my schemetic and reply any problem on my modified schemetic.
I attached both schemetic, one is from fairchild and the other one I modified.





Bookmarks