How instant are Instant Interupts?


Closed Thread
Results 1 to 29 of 29
  1. #1
    Join Date
    Feb 2004
    Location
    Michigan, USA
    Posts
    305

    Default How instant are Instant Interupts?

    New project, in the "Is this even possible?" stage.
    Hardware is open to sugestion.

    I need to send out a pulse of any of the following durations depending upon settings: 1, 3, 5, 10, 30, 50, 100, 1000, 3000, 5000, 10000uS.

    I need a delay before the pulse is sent out of any of the following: 0, 20, 50, 100uS.

    Trigger input is TTL 5V rising or falling edge, selectable.

    I want to have a 2x8 LCD display and a few buttons to set up a menu to change and set all these options. On completion of saving the settings, a button can be preesed to activate and wait for an incoming pulse. That would be the main program.

    I need high accuracy on the o/p pulse delay and duration as this is a strobe light application for high speed cameras running 10,000 plus frame rates per second.

    Are Instant Interupts up to the task?

  2. #2
    Join Date
    Jul 2003
    Location
    Colorado Springs
    Posts
    4,959


    Did you find this post helpful? Yes | No

    Default

    Everything but the 0 delay before the pulse.
    It would take external hardware for that.

    Assuming an 18F with high priority ASM type interrupts at high OSC speed.
    The rest should be possible.

    So the next question will be ...
    What is the exact interrupt latency?

    And the best way to answer that is to have you set up a timer with 1:1 prescaler triggering an interrupt.
    When the timer rolls over to 0, an interrupt is generated and the timer continues counting.

    When it reaches the handler, immediately turn the timer off.
    The value in the timer now has the exact number of instructions it took to get there (+1).
    It should be around 30-40 instructions. @ 40Mhz, that's 3-4 uS.
    <br>
    DT

  3. #3
    Join Date
    Feb 2004
    Location
    Michigan, USA
    Posts
    305


    Did you find this post helpful? Yes | No

    Default

    Yeah, the 0 delay is going to be fun.

    I'd thought about something along the lines of a 555 setup as a one shot with a couple of caps that can be switched in to the circuit to get the low uS delay and pulse width. Caps are switched in or out with FET's thus having control through the menu system.

    Everything else is ran through the PIC timers.

  4. #4
    Join Date
    Jul 2003
    Location
    Colorado Springs
    Posts
    4,959


    Did you find this post helpful? Yes | No

    Default

    555? Eeewwwww!
    I think the minimum monostable time is around 2uS.

    Actually, for the 0 delay, I was thinking you could do it with some 74HC NAND gates. A little tricky though.

    By creating a SET/RESET flip-flop that gets toggled immediately on the incoming pulse, it can "gate" the FOSC/4 out signal into Timer1.

    With a CCP module in COMPARE mode, you can load the delay time in CCPRxL:H prior to the pulses, and when it sees a match, it will output a pulse on the CCP pin which will reset the flip-flop, turning off the final pulse with great precision, and no software delay.

    Interrupts will probably still be needed to reset things for the next pulse, but the actual task is done by hardware.
    <br>
    DT

  5. #5
    Join Date
    Feb 2004
    Location
    Michigan, USA
    Posts
    305


    Did you find this post helpful? Yes | No

    Default

    No I'd never use a 555 timer but I though about something along the same lines. In the past, the way way past, I had a project that used some really high stability and acurate timing IC's. I think the part number began with Z.
    Anyway, I do agree that hardware is the way to go for the 0 and 1uS delay.

    I've never used a PIC timer or a ccp so this should be good for learning.

  6. #6
    Join Date
    Jul 2003
    Location
    Colorado Springs
    Posts
    4,959


    Did you find this post helpful? Yes | No

    Default

    Quote Originally Posted by jmgelba View Post
    ... I've never used a PIC timer or a ccp ...
    Then you won't want to do this.
    But here's what I was thinking in post#4 ...

    <img src="http://www.picbasic.co.uk/forum/attachment.php?attachmentid=3287&stc=1&d=123847625 4" /><!-- Name:  ZeroDelay.JPG
Views: 1401
Size:  23.5 KB -->

    This would be for Zero delay only, just to show the concept.
    But it only takes a couple changes to get full control (zero delay or interrupt timed, selectable).

    Some PIC's have a Gated Timer1 built into the chip. That would make the OSC config easier, and it wouldn't need the lower NAND gate.

    Zero Delay or Full Control, it still only takes one 74HC00, and the mode is selected by the PIC.

    Purely theoretical.
    <br>
    DT

  7. #7
    Join Date
    Feb 2004
    Location
    Michigan, USA
    Posts
    305


    Did you find this post helpful? Yes | No

    Default

    Interesting. I had been looking at programmable and custom delay lines too. There are a couple out there that are mcu controllable but cost a fortune. 74HC00's do not!

    And, DT, I gotta try my hand at this for a couple of reasons.

    1. I'd like to pay next months mortgage.
    2. I'd stop asking you about timers and ccp's.

  8. #8
    Join Date
    Jul 2003
    Location
    Colorado Springs
    Posts
    4,959


    Did you find this post helpful? Yes | No

    Default

    1. I'd like to pay next months mortgage.
    I thought everyone quit paying those things.

    2. I'd stop asking you about timers and ccp's.
    Now I'm confused, cause this would definitely generate more Timer/CCP questions.

    Or did you mean you'd try your hand at programmable and custom delay lines?
    <br>
    DT

  9. #9
    Join Date
    Feb 2004
    Location
    Michigan, USA
    Posts
    305


    Did you find this post helpful? Yes | No

    Default

    Still barely paying my mortgage.

    If I figured out timers and ccp's, I would be one person less asking you questions (in the future.)

    As for now, yep, there'd be several questions I'm sure!

  10. #10
    Join Date
    Jul 2003
    Location
    Colorado Springs
    Posts
    4,959


    Did you find this post helpful? Yes | No

    Default

    OK, then let me throw some fuel on the fire...

    <img src="http://www.picbasic.co.uk/forum/attachment.php?attachmentid=3293&stc=1&d=123853748 1" /><!-- Name:  ZeroDelay2.GIF
Views: 1798
Size:  12.7 KB -->

    This is the "Full control" version.
    I've connected the pulse input to the INT pin of the PIC, for the delayed pulses.

    The second input of the first NAND goes to another PIC pin (Zero Delay Enable).
    When that pin is HIGH, Zero Delay is selected and the output of the flip-flop will go high immediately on an incoming pulse.
    R1 keeps it disabled till the PIC takes over.

    Another pin is used to "Set from CPU".
    This is used to Set the output Flip-Flop manually from the PIC so it can respond to Delayed pulses timed by the interrupts. Taking the pin LOW will set the flip-flop. This should be tri-stated when in Zero Delay mode.

    Clearing the flip-flop (end of pulse width) is done with the CCP out pin. Whether it's actually the CCP doing it, or timed interrupts.

    Again, Purely theoretical.
    <br>
    DT

  11. #11
    Join Date
    Feb 2004
    Location
    Michigan, USA
    Posts
    305


    Did you find this post helpful? Yes | No

    Default

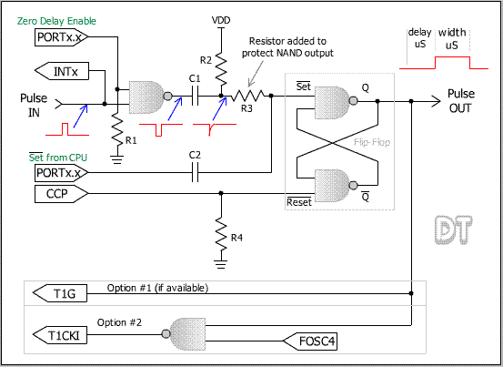
    Quote Originally Posted by Darrel Taylor View Post
    OK, then let me throw some fuel on the fire...

    <img src="http://www.picbasic.co.uk/forum/attachment.php?attachmentid=3293&stc=1&d=123853748 1" /><!-- Attachment 3293 -->

    This is the "Full control" version.
    I've connected the pulse input to the INT pin of the PIC, for the delayed pulses.

    The second input of the first NAND goes to another PIC pin (Zero Delay Enable).
    When that pin is HIGH, Zero Delay is selected and the output of the flip-flop will go high immediately on an incoming pulse.
    R1 keeps it disabled till the PIC takes over.

    Another pin is used to "Set from CPU".
    This is used to Set the output Flip-Flop manually from the PIC so it can respond to Delayed pulses timed by the interrupts. Taking the pin LOW will set the flip-flop. This should be tri-stated when in Zero Delay mode.

    Clearing the flip-flop (end of pulse width) is done with the CCP out pin. Whether it's actually the CCP doing it, or timed interrupts.

    Again, Purely theoretical.
    <br>
    Hmm, how would one use this for falling edge trigger? I'll be honest, I havent had time to study what you are doing here, but what I've looked at seems logical.
    I just ordered a couple of quad nands and a few 40MHz resonators, and over the next week or so will have a chance to work with this.

  12. #12
    Join Date
    Jul 2003
    Location
    Colorado Springs
    Posts
    4,959


    Did you find this post helpful? Yes | No

    Default

    Hmm, how would one use this for falling edge trigger?
    Several possibilities there.

    If using Option #1, the 4th NAND gate is available and can be used to invert the incoming signal. Selection of Normal/Inverted modes would then be with a Jumper or SPDT switch.

    If you wanted it to be selectable by the PIC, you could add a 74HC86 quad XOR. With the extra gates, you could put an XOR on the output too if you wanted the option to invert it from the PIC.
    <br>
    DT

  13. #13
    Join Date
    Jul 2003
    Location
    Colorado Springs
    Posts
    4,959


    Did you find this post helpful? Yes | No

    Default Keeping the thought alive

    Here's an update for the last post.
    Two 74HC86 XOR gates have been added to be able to invert the input and output polarities.

    <img src="http://www.picbasic.co.uk/forum/attachment.php?attachmentid=3300&stc=1&d=123889536 2" /><!-- Name:  ZeroDelay3.GIF
Views: 1246
Size:  14.1 KB -->

    I see that you specified "Trigger input is TTL 5V rising or falling edge, selectable." in the first post.
    I must have missed that part.

    I could be diverging from what you want to do.
    But the problem is intriguing, so I'm continuing onward ... thru the Fog.

    I think the circuit above gives you all the capabilities you're looking for.

    I did a quick pseudo-program to see what it would take for a simple test without interrupts, and it was surprisingly easy.

    If you can settle on a PIC to use ... preferably 2-CCP's (1 for the FOSC4).
    Could probably come up with something that's close.

    I love shooting things ... with camera's.
    DT

  14. #14
    Join Date
    Feb 2004
    Location
    Michigan, USA
    Posts
    305


    Did you find this post helpful? Yes | No

    Default

    Looks like 18F4220 at the moment. I only have v2.43 so I am limited in which devices I can use. I cant find my reciepts or proof of purchase anywhere to get the upgrade.

    I need a decent amount of I/O's. 2x8 lcd, at least 4 or 5 switches, status led's, logic gates, fet drive, lcd back light, adc for capacitor charge level/status.

    I'm not a coder or really much of a hardware guy, but I am a power supply and LED guy. If only I could show you some of the stuff going on here.....

  15. #15
    Join Date
    Jul 2003
    Posts
    2,405


    Did you find this post helpful? Yes | No

    Default

    I cant find my reciepts or proof of purchase anywhere to get the upgrade
    If you bought PBP from us, we can look it up for you, and send you a copy of your original
    receipt.

    Most other distributors should be able to do something similar to help you get the upgrade.
    Regards,

    -Bruce
    tech at rentron.com
    http://www.rentron.com

  16. #16
    Join Date
    Feb 2004
    Location
    Michigan, USA
    Posts
    305


    Did you find this post helpful? Yes | No

    Default OK, talk to me about timers

    Part of this project is obviously timing.

    Say I have a pulse coming in at between 50 and 200uS and I need to match this incoming pulse to an output. Not really a problem.

    IF PORTA.0 = 1 THEN PORTA.1 = 1

    But what if that incoming pulse is longer than the 200uS and the output must be shut off after a predetermined maximum, lets say 1000uS?

    IF PORTA.0 = 1 THEN PORTA.1 = 1 no longer works. TMR0 has to be triggered at the same time as PORTA.1 goes high, then needs to count to a maximum of 1000uS and make PORTA.1 = 0.
    PORTA.1 then must be kept low until PORTA.0 has gone low.
    When PORTA.0 = 0 TMR0's flag can be reset and wait for PORTA.0 to go high again. If PORTA.0 has gone low before TMR0 has set the flag, it must be reset and ready to count to 1000uS.

    Does this make sense?

  17. #17
    Join Date
    Jul 2003
    Location
    Colorado Springs
    Posts
    4,959


    Did you find this post helpful? Yes | No

    Default

    If you're doing it with software polling, timers don't add much value unless you plan on doing other things at the same time. But all that really makes things complicated.

    So here's a simple example that does the same thing with pauseus instead of a timer.
    Code:
    Delay = 1000
    
    Wait4Pulse: 
        IF !PORTA.0 THEN Wait4Pulse     ; Wait for incoming pulse
        PORTA.1 = 1                     ; Start Output pulse
        PAUSEUS Delay                   ;   pause for pulse width
        PORTA.1 = 0                     ; End of Output pulse
    
    Wait4PulseEnd:                      ; Make sure input pulse is finished
        IF PORTA.0 THEN Wait4PulseEnd
    
    GOTO Wait4Pulse
    Last edited by Darrel Taylor; - 9th April 2009 at 01:16.
    DT

  18. #18
    Join Date
    Feb 2004
    Location
    Michigan, USA
    Posts
    305


    Did you find this post helpful? Yes | No

    Default

    DT, that wont work. The output has to reflect the input up to a maximum on time then the output has to be turned off regardless of input state.

    Code:
    Delay = 1000
    
    Wait4Pulse: 
        IF !PORTA.0 THEN Wait4Pulse     ; Wait for incoming pulse
        PORTA.1 = 1                     ; Start Output pulse
        PAUSEUS Delay                   ;   pause for pulse width *** this will keep the output on for 1000uS, not for the duration of PORTA.0 = 1
        PORTA.1 = 0                     ; End of Output pulse
    
    Wait4PulseEnd:                      ; Make sure input pulse is finished
        IF PORTA.0 THEN Wait4PulseEnd
    
    GOTO Wait4Pulse

  19. #19
    Join Date
    Jul 2003
    Location
    Colorado Springs
    Posts
    4,959


    Did you find this post helpful? Yes | No

    Default

    Quote Originally Posted by jmgelba View Post
    DT, that wont work. The output has to reflect the input up to a maximum on time then the output has to be turned off regardless of input state.
    Now you tell me!
    That wasn't part of the plan.

    The schematics above don't apply then. Nor does the example.
    <br>
    DT

  20. #20
    Join Date
    Feb 2004
    Location
    Michigan, USA
    Posts
    305


    Did you find this post helpful? Yes | No

    Default

    2 different projects/ideas.

    This last one has nothing to do with the first one. Its a pulse follower with a protective cut off.

  21. #21
    Join Date
    Feb 2004
    Location
    Michigan, USA
    Posts
    305


    Did you find this post helpful? Yes | No

    Default

    I am still very interested in the first one and looking forward to taking a look at the code.

    The second one was me trying to learn timers and how to manipulate them.

  22. #22
    Join Date
    Jul 2003
    Location
    Colorado Springs
    Posts
    4,959


    Did you find this post helpful? Yes | No

    Default

    And now for something Completely Different!

    Main brains only got 1 track left.
    Ya gotta tell me when to switch to track B ...

    OK, back to the first problem.
    I've got this code for the last schematic.
    It hasn't even seen an electron yet, but I think it's close, although it's guaranteed to change.

    I'm trying to make a breadboard for it.
    But it's going slower than anticipated. (blame Half-Life).

    Here's what I got ...
    http://www.pbpgroup.com/files/ZeroDelay1.htm
    <br>
    DT

  23. #23
    Join Date
    Feb 2004
    Location
    Michigan, USA
    Posts
    305


    Did you find this post helpful? Yes | No

    Default

    Interesting peice of code - over my head for the moment.

    Going back to the pulse following example, here is a piece of code I came up with at about 4am this morning.

    Code:
    OSCCON = $70 'set internal resonator to 8mhz
    DEFINE OSC 8
    ADCON0 = %00000001
    ADCON1 = %01111100
    ADCON2 = %10111110
    
    PORTB = %00000111 
    TRISA = %11111111
    TRISB = %11110000
    
    loop:
    IF PORTA.5 = 0 THEN flash
    GOTO loop
    
    FLASH:
    PORTB = %00001100          'turns on fets
    A = 0                               'resets count to 0
    
    while A <= 5                      'follow status of i/p turn off fets if i/p goes away
    PORTB = %00001100           
    A = A + 1
    IF (PORTA.5 = 1) THen
    PORTB = %00000111
    WEND
    if (A <=4) THEN
    GOTO loop
    if (A = 5) then                    'if A=5 fets are still on
    pauseus 1500                     'set max time for fets to be on
    PORTB = %00000111           'turn off fets
    IF (PORTA.5 = 0) THEN        'if i/p is still on, wait 2ms then repeat loop
    pause 2 
    return

  24. #24
    Join Date
    Mar 2003
    Location
    Commerce Michigan USA
    Posts
    1,166


    Did you find this post helpful? Yes | No

    Default

    jmgelba , These lines will never execute because of the value of "A" before hand.

    if (A <=4) THEN <<<<<<<<<<<<<<<<<<<<<<<<< here A = 6
    GOTO loop
    if (A = 5) then 'if A=5 fets are still on <<<<<<<<<<<<<<<< here A = 6
    pauseus 1500 'set max time for fets to be on
    PORTB = %00000111 'turn off fets

    Also wheres the ENDIF's?

    Dave Purola,
    N8NTA

  25. #25
    Join Date
    Feb 2004
    Location
    Michigan, USA
    Posts
    305


    Did you find this post helpful? Yes | No

    Default

    Why would A = 6?

    Before the goto, A is set to 0, then I'm counting up. If A becomes less than or equal to 4 something happens. If A = 5 then something else happens.

  26. #26
    Join Date
    Mar 2003
    Location
    Commerce Michigan USA
    Posts
    1,166


    Did you find this post helpful? Yes | No

    Default

    jmgelba, Because "While" it is the loop A is being incremented until it equals 6 right?

    Dave Purola,
    N8NTA

  27. #27
    Join Date
    Feb 2004
    Location
    Michigan, USA
    Posts
    305


    Did you find this post helpful? Yes | No

    Default

    I thought I was incrementing it until it reached 5? If its equal or less than 4 (>=4) is does something, if it is =5 than it does something else. After it has reached either of those conditions it shouldnt increment again.

  28. #28
    Join Date
    Feb 2004
    Location
    Michigan, USA
    Posts
    305


    Did you find this post helpful? Yes | No

    Default

    So could this be used?

    Repeat
    PORTB = %00000111
    Until
    PORTA.0 = 1

  29. #29
    Join Date
    Mar 2003
    Location
    Commerce Michigan USA
    Posts
    1,166


    Did you find this post helpful? Yes | No

    Default

    jmgelba, Yes it could... You understand why the counter = 6 dont you?

    while A <= 5 'follow status of i/p turn off fets if i/p goes away
    PORTB = %00001100
    A = A + 1
    IF (PORTA.5 = 1) THen
    PORTB = %00000111
    WEND

    Because if A = 5 you still increment A. Right? So when you drop out of the loop A = 6..

    Dave Purola,
    N8NTA

Similar Threads

  1. DT's instant interupts compile problem
    By comwarrior in forum General
    Replies: 4
    Last Post: - 18th October 2009, 20:30
  2. HSERIN & Interupts (aka controlling PIC programs from a remote PC)
    By HankMcSpank in forum mel PIC BASIC Pro
    Replies: 16
    Last Post: - 17th June 2009, 15:46
  3. Instant interupts
    By Sneaky-geek in forum mel PIC BASIC Pro
    Replies: 3
    Last Post: - 7th March 2009, 20:18
  4. DT Instant Interrupt counting
    By jderson in forum mel PIC BASIC Pro
    Replies: 12
    Last Post: - 9th March 2008, 23:47
  5. Instant Interupts with a 12f675
    By wlundonly in forum mel PIC BASIC Pro
    Replies: 12
    Last Post: - 26th January 2008, 02:52

Members who have read this thread : 0

You do not have permission to view the list of names.

Posting Permissions

  • You may not post new threads
  • You may not post replies
  • You may not post attachments
  • You may not edit your posts