flywheel diode


Closed Thread
Results 1 to 4 of 4

Thread: flywheel diode

Hybrid View

  1. #1

    Default flywheel diode

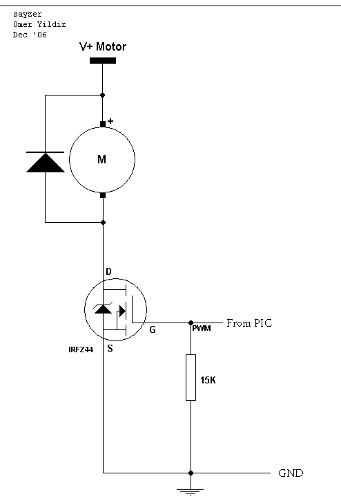
    I want to ask where I can put the flywheel protection diode across the winding motor or across (D-S) of mosfet and why , beacuse I damaged many mosfets and want to know what is the problem ?

  2. #2
    Join Date
    Jan 2006
    Location
    Istanbul
    Posts
    1,185


    Did you find this post helpful? Yes | No

    Default

    Check This circuit.







    Quote Originally Posted by iugmoh View Post
    I want to ask where I can put the flywheel protection diode across the winding motor or across (D-S) of mosfet and why , beacuse I damaged many mosfets and want to know what is the problem ?
    Attached Images Attached Images  
    "If the Earth were a single state, Istanbul would be its capital." Napoleon Bonaparte

  3. #3


    Did you find this post helpful? Yes | No

    Default

    oky I build the same circuit but without the pull down resistor and I add a 7 ohm resistor between the gate driver circuit and mosfet gate. But it's important to add a snubber circuit ?

  4. #4
    Join Date
    Nov 2003
    Location
    Wellton, U.S.A.
    Posts
    5,924


    Did you find this post helpful? Yes | No

    Default

    Quote Originally Posted by iugmoh View Post
    I want to ask where I can put the flywheel protection diode across the winding motor or across (D-S) of mosfet and why , beacuse I damaged many mosfets and want to know what is the problem ?
    The why part..
    Think of an inductive load as an electrical spring. When the electrical pressure is released (turned off ) the current will reverse for a bit. The reverse current is what damages the MOSFET.
    Dave
    Always wear safety glasses while programming.

Similar Threads

  1. Using ICSP and a diode
    By Christopher4187 in forum mel PIC BASIC Pro
    Replies: 6
    Last Post: - 13th January 2009, 18:02
  2. anti ESD?
    By xnihilo in forum mel PIC BASIC Pro
    Replies: 7
    Last Post: - 27th August 2008, 15:29
  3. Serin serout problem
    By lerameur in forum mel PIC BASIC Pro
    Replies: 336
    Last Post: - 6th February 2007, 05:25
  4. 7805 regulator + diode
    By DanPBP in forum Off Topic
    Replies: 4
    Last Post: - 14th June 2006, 21:45
  5. measuring current from a photo diode
    By mischl in forum mel PIC BASIC Pro
    Replies: 3
    Last Post: - 13th November 2005, 15:42

Members who have read this thread : 0

You do not have permission to view the list of names.

Posting Permissions

  • You may not post new threads
  • You may not post replies
  • You may not post attachments
  • You may not edit your posts