-
Doh, I suppose I should have looked a bit more deeply on the forum! lol.
I did see this ages ago and it slipped my memory, but found DT's USB_ASM_Service file and tried that and BINGO! sorted it PHEW!
Must say thanks to DT as it seems that whenever I see someone (even myself!) get stuck with something, a quick delve into the forums usually finds a post by Darrel that sorts it!
Mark
-
USBout sends garbage byte ahead of message
Hi,
I am new and this is my first posting, please don't shoot me in case of mistakes.
Today I started to use PicPasic Pro 2.6 with MPLAB IDE 8.60 and tried out the usb_demo.bas sample immediately.
MPLAB file list:
CDC_DEMO.BAS
CDC_DESC.BAS
USB_CDC.ASM
USB_CDC.INC
USB_MEM.ASM
USB_DEV.ASM
USB_DEV.INC
CDC_DEMO.BAS Code:
Code:
' USB sample program for PIC18F4550 CDC serial port emulation
' Requires PBP 2.60 or later
' Compilation of this program requires that specific support files be
' available in the source directory. For detailed information, see
' the file PBP\USB18\USB.TXT.
Include "cdc_desc.bas" ' Include the HID descriptors
Define OSC 48
buffer Var Byte[16]
cnt Var Byte
OSCTUNE.6 = 1 ' Enable PLL for 18F87J50 family
Pause 10
USBInit ' Get USB going
' Wait for USB input
idleloop:
USBService ' Must service USB regularly
cnt = 16 ' Specify input buffer size
USBIn 3, buffer, cnt, idleloop
' Message received
buffer[0] = "H"
buffer[1] = "e"
buffer[2] = "l"
buffer[3] = "l"
buffer[4] = "o"
buffer[5] = " "
buffer[6] = "W"
buffer[7] = "o"
buffer[8] = "r"
buffer[9] = "l"
buffer[10] = "d"
buffer[11] = 13
buffer[12] = 10
buffer[13] = 0
outloop:
USBService ' Must service USB regularly
USBOut 3, buffer, 14, outloop
Goto idleloop ' Wait for next buffer
The test program in the PC is a simple VB6 routine:
Code:
;---------------- Write to PIC --------------------------
Private Sub Out3Byte(bus As Byte, adr As Byte, data As Byte)
Dim Com(2) As Byte
Com(0) = bus: Com(1) = adr: Com(2) = data
'3 byte send
MSComm1.Output = Com
End Sub
;----------------- Receive from PIC ----------------------
Private Sub MSComm1_OnComm()
Dim data As String, ende As Boolean
ende = False: Text1.Text = ""
Static IsActive As Boolean
MSComm1.RThreshold = 0
If IsActive Then
Label4.Caption = "OnComm Ueberschneidung"
Exit Sub
End If
Do Until ende
If MSComm1.InBufferCount > 1 Then 'min 1byte recvd
data = MSComm1.Input
Text1.Text = Text1.Text + Hex$(AscB(data)) + " "
Else
ende = True
End If
DoEvents
Loop
IsActive = False
MSComm1.RThreshold = 1
End Sub
In general it works fine but, for one little but crucial problem I cant find the reason, so I suspect the problem to be with the PBP compilation.
The 3 bytes from the PC are always received properly, but the "Hello World" message arrives in the PC correctly only the first time immediately after Com Port Open statement. When continuously sending and receiving, at the beginning of the messages there is always one garbage byte ahead of "Hello World". The value is always the same, but depends one actual memory location in PIC RAM of "buffer Var Byte[16]"
Can anyone help?
CDC_DEMO_transmission_log:
Code:
35 VB6.EXE IOCTL_SERIAL_SET_BAUD_RATE USBSER000 SUCCESS Rate: 115200
36 VB6.EXE IOCTL_SERIAL_CLR_RTS USBSER000 SUCCESS
37 VB6.EXE IOCTL_SERIAL_SET_DTR USBSER000 SUCCESS
38 VB6.EXE IOCTL_SERIAL_SET_LINE_CONTROL USBSER000 SUCCESS StopBits: 1 Parity: NONE WordLength: 8
39 VB6.EXE IOCTL_SERIAL_SET_CHAR USBSER000 SUCCESS EOF:1a ERR:0 BRK:0 EVT:0 XON:11 XOFF:13
40 VB6.EXE IOCTL_SERIAL_SET_HANDFLOW USBSER000 SUCCESS Shake:1 Replace:0 XonLimit:8000 XoffLimit:8000
41 VB6.EXE IOCTL_SERIAL_GET_COMMSTATUS USBSER000 SUCCESS
42 VB6.EXE IRP_MJ_WRITE USBSER000 SUCCESS Length 3: A1 A9 AF <3 bytes send
43 VB6.EXE IOCTL_SERIAL_GET_COMMSTATUS USBSER000 SUCCESS
44 VB6.EXE IOCTL_SERIAL_SET_WAIT_MASK USBSER000 SUCCESS Mask: RXCHAR TXEMPTY CTS DSR RLSD BRK ERR RING
45 VB6.EXE IOCTL_SERIAL_GET_COMMSTATUS USBSER000 SUCCESS
46 VB6.EXE IOCTL_SERIAL_WAIT_ON_MASK USBSER000 SUCCESS
47 VB6.EXE IOCTL_SERIAL_GET_COMMSTATUS USBSER000 SUCCESS
48 VB6.EXE IRP_MJ_READ USBSER000 SUCCESS Length 1: 48 <----- Starts with "H"
49 VB6.EXE IOCTL_SERIAL_GET_COMMSTATUS USBSER000 SUCCESS
50 VB6.EXE IOCTL_SERIAL_GET_COMMSTATUS USBSER000 SUCCESS
51 VB6.EXE IRP_MJ_READ USBSER000 SUCCESS Length 1: 65
52 VB6.EXE IOCTL_SERIAL_GET_COMMSTATUS USBSER000 SUCCESS
53 VB6.EXE IOCTL_SERIAL_GET_COMMSTATUS USBSER000 SUCCESS
54 VB6.EXE IRP_MJ_READ USBSER000 SUCCESS Length 1: 6C
55 VB6.EXE IOCTL_SERIAL_GET_COMMSTATUS USBSER000 SUCCESS
56 VB6.EXE IOCTL_SERIAL_GET_COMMSTATUS USBSER000 SUCCESS
57 VB6.EXE IRP_MJ_READ USBSER000 SUCCESS Length 1: 6C
58 VB6.EXE IOCTL_SERIAL_GET_COMMSTATUS USBSER000 SUCCESS
59 VB6.EXE IOCTL_SERIAL_GET_COMMSTATUS USBSER000 SUCCESS
60 VB6.EXE IRP_MJ_READ USBSER000 SUCCESS Length 1: 6F
61 VB6.EXE IOCTL_SERIAL_GET_COMMSTATUS USBSER000 SUCCESS
62 VB6.EXE IOCTL_SERIAL_GET_COMMSTATUS USBSER000 SUCCESS
63 VB6.EXE IRP_MJ_READ USBSER000 SUCCESS Length 1: 20
64 VB6.EXE IOCTL_SERIAL_GET_COMMSTATUS USBSER000 SUCCESS
65 VB6.EXE IOCTL_SERIAL_GET_COMMSTATUS USBSER000 SUCCESS
66 VB6.EXE IRP_MJ_READ USBSER000 SUCCESS Length 1: 57
67 VB6.EXE IOCTL_SERIAL_GET_COMMSTATUS USBSER000 SUCCESS
68 VB6.EXE IOCTL_SERIAL_GET_COMMSTATUS USBSER000 SUCCESS
69 VB6.EXE IRP_MJ_READ USBSER000 SUCCESS Length 1: 6F
70 VB6.EXE IOCTL_SERIAL_GET_COMMSTATUS USBSER000 SUCCESS
71 VB6.EXE IOCTL_SERIAL_GET_COMMSTATUS USBSER000 SUCCESS
72 VB6.EXE IRP_MJ_READ USBSER000 SUCCESS Length 1: 72
73 VB6.EXE IOCTL_SERIAL_GET_COMMSTATUS USBSER000 SUCCESS
74 VB6.EXE IOCTL_SERIAL_GET_COMMSTATUS USBSER000 SUCCESS
75 VB6.EXE IRP_MJ_READ USBSER000 SUCCESS Length 1: 6C
76 VB6.EXE IOCTL_SERIAL_GET_COMMSTATUS USBSER000 SUCCESS
77 VB6.EXE IOCTL_SERIAL_GET_COMMSTATUS USBSER000 SUCCESS
78 VB6.EXE IRP_MJ_READ USBSER000 SUCCESS Length 1: 64
79 VB6.EXE IOCTL_SERIAL_GET_COMMSTATUS USBSER000 SUCCESS
80 VB6.EXE IOCTL_SERIAL_GET_COMMSTATUS USBSER000 SUCCESS
81 VB6.EXE IRP_MJ_READ USBSER000 SUCCESS Length 1: 0D
82 VB6.EXE IOCTL_SERIAL_GET_COMMSTATUS USBSER000 SUCCESS
83 VB6.EXE IOCTL_SERIAL_GET_COMMSTATUS USBSER000 SUCCESS
84 VB6.EXE IRP_MJ_READ USBSER000 SUCCESS Length 1: 0A
85 VB6.EXE IOCTL_SERIAL_GET_COMMSTATUS USBSER000 SUCCESS
86 VB6.EXE IOCTL_SERIAL_GET_COMMSTATUS USBSER000 SUCCESS
87 VB6.EXE IOCTL_SERIAL_GET_COMMSTATUS USBSER000 SUCCESS
88 VB6.EXE IOCTL_SERIAL_GET_COMMSTATUS USBSER000 SUCCESS
89 VB6.EXE IOCTL_SERIAL_GET_PROPERTIES USBSER000 SUCCESS
90 VB6.EXE IRP_MJ_WRITE USBSER000 SUCCESS Length 3: A1 A9 AF <3bytes send
91 VB6.EXE IOCTL_SERIAL_GET_COMMSTATUS USBSER000 SUCCESS
92 VB6.EXE IOCTL_SERIAL_SET_WAIT_MASK USBSER000 SUCCESS Mask: RXCHAR TXEMPTY CTS DSR RLSD BRK ERR RING
93 B6.EXE IOCTL_SERIAL_WAIT_ON_MASK USBSER000 SUCCESS
94 VB6.EXE IOCTL_SERIAL_GET_COMMSTATUS USBSER000 SUCCESS
95 VB6.EXE IOCTL_SERIAL_GET_COMMSTATUS USBSER000 SUCCESS
96 VB6.EXE IRP_MJ_READ USBSER000 SUCCESS Length 1: 00 <----- starts with "0x00"
97 VB6.EXE IOCTL_SERIAL_GET_COMMSTATUS USBSER000 SUCCESS
98 VB6.EXE IOCTL_SERIAL_GET_COMMSTATUS USBSER000 SUCCESS
99 B6.EXE IRP_MJ_READ USBSER000 SUCCESS Length 1: 48 <----- "H" is 2nd byte
100 VB6.EXE IOCTL_SERIAL_GET_COMMSTATUS USBSER000 SUCCESS
101 VB6.EXE IOCTL_SERIAL_GET_COMMSTATUS USBSER000 SUCCESS
102 VB6.EXE IRP_MJ_READ USBSER000 SUCCESS Length 1: 65
103 VB6.EXE IOCTL_SERIAL_GET_COMMSTATUS USBSER000 SUCCESS
104 VB6.EXE IOCTL_SERIAL_GET_COMMSTATUS USBSER000 SUCCESS
105 VB6.EXE IRP_MJ_READ USBSER000 SUCCESS Length 1: 6C
106 VB6.EXE IOCTL_SERIAL_GET_COMMSTATUS USBSER000 SUCCESS
107 VB6.EXE IOCTL_SERIAL_GET_COMMSTATUS USBSER000 SUCCESS
108 VB6.EXE IRP_MJ_READ USBSER000 SUCCESS Length 1: 6C
109 VB6.EXE IOCTL_SERIAL_GET_COMMSTATUS USBSER000 SUCCESS
110 VB6.EXE IOCTL_SERIAL_GET_COMMSTATUS USBSER000 SUCCESS
111 VB6.EXE IRP_MJ_READ USBSER000 SUCCESS Length 1: 6F
112 VB6.EXE IOCTL_SERIAL_GET_COMMSTATUS USBSER000 SUCCESS
113 VB6.EXE IOCTL_SERIAL_GET_COMMSTATUS USBSER000 SUCCESS
114 VB6.EXE IRP_MJ_READ USBSER000 SUCCESS Length 1: 20
115 VB6.EXE IOCTL_SERIAL_GET_COMMSTATUS USBSER000 SUCCESS
116 VB6.EXE IOCTL_SERIAL_GET_COMMSTATUS USBSER000 SUCCESS
117 VB6.EXE IRP_MJ_READ USBSER000 SUCCESS Length 1: 57
118 VB6.EXE IOCTL_SERIAL_GET_COMMSTATUS USBSER000 SUCCESS
119 VB6.EXE IOCTL_SERIAL_GET_COMMSTATUS USBSER000 SUCCESS
120 VB6.EXE IRP_MJ_READ USBSER000 SUCCESS Length 1: 6F
121 VB6.EXE IOCTL_SERIAL_GET_COMMSTATUS USBSER000 SUCCESS
122 VB6.EXE IOCTL_SERIAL_GET_COMMSTATUS USBSER000 SUCCESS
123 VB6.EXE IRP_MJ_READ USBSER000 SUCCESS Length 1: 72
124 VB6.EXE IOCTL_SERIAL_GET_COMMSTATUS USBSER000 SUCCESS
125 VB6.EXE IOCTL_SERIAL_GET_COMMSTATUS USBSER000 SUCCESS
126 VB6.EXE IRP_MJ_READ USBSER000 SUCCESS Length 1: 6C
127 VB6.EXE IOCTL_SERIAL_GET_COMMSTATUS USBSER000 SUCCESS
128 VB6.EXE IOCTL_SERIAL_GET_COMMSTATUS USBSER000 SUCCESS
129 VB6.EXE IRP_MJ_READ USBSER000 SUCCESS Length 1: 64
130 VB6.EXE IOCTL_SERIAL_GET_COMMSTATUS USBSER000 SUCCESS
131 VB6.EXE IOCTL_SERIAL_GET_COMMSTATUS USBSER000 SUCCESS
132 VB6.EXE IRP_MJ_READ USBSER000 SUCCESS Length 1: 0D
133 VB6.EXE IOCTL_SERIAL_GET_COMMSTATUS USBSER000 SUCCESS
134 VB6.EXE IOCTL_SERIAL_GET_COMMSTATUS USBSER000 SUCCESS
135 VB6.EXE IRP_MJ_READ USBSER000 SUCCESS Length 1: 0A
136 VB6.EXE IOCTL_SERIAL_GET_COMMSTATUS USBSER000 SUCCESS
137 VB6.EXE IOCTL_SERIAL_GET_COMMSTATUS USBSER000 SUCCESS
138 VB6.EXE IOCTL_SERIAL_GET_COMMSTATUS USBSER000 SUCCESS
139 VB6.EXE IOCTL_SERIAL_GET_COMMSTATUS USBSER000 SUCCESS
140 VB6.EXE IOCTL_SERIAL_GET_PROPERTIES USBSER000 SUCCESS
141 VB6.EXE IRP_MJ_WRITE USBSER000 SUCCESS Length 3: A1 A9 AF <3 bytes send
142 VB6.EXE IOCTL_SERIAL_GET_COMMSTATUS USBSER000 SUCCESS
143 VB6.EXE IOCTL_SERIAL_SET_WAIT_MASK USBSER000 SUCCESS Mask: RXCHAR TXEMPTY CTS DSR RLSD BRK ERR RING
144 VB6.EXE IOCTL_SERIAL_WAIT_ON_MASK USBSER000 SUCCESS
145 VB6.EXE IOCTL_SERIAL_GET_COMMSTATUS USBSER000 SUCCESS
146 VB6.EXE IOCTL_SERIAL_GET_COMMSTATUS USBSER000 SUCCESS
147 VB6.EXE IRP_MJ_READ USBSER000 SUCCESS Length 1: 00 <garbage again
148 VB6.EXE IOCTL_SERIAL_GET_COMMSTATUS USBSER000 SUCCESS
149 VB6.EXE IOCTL_SERIAL_GET_COMMSTATUS USBSER000 SUCCESS
150 VB6.EXE IRP_MJ_READ USBSER000 SUCCESS Length 1: 48
-
USBOut out byte mixup
Hi,
I am still stuck with my proplem, therefore, I modified the cdc_demo.bas to be able to change the outbuffer contents:
Code:
' USB sample program for PIC18F4550 CDC serial port emulation
' Requires PBP 2.60 or later
' Compilation of this program requires that specific support files be
' available in the source directory. For detailed information, see
' the file PBP\USB18\USB.TXT.
Include "cdc_desc.bas" ' Include the HID descriptors
Define OSC 48
inbuffer Var Byte[15]
outbuffer Var Byte[15]
icnt Var Byte
ocnt Var Byte
OSCTUNE.6 = 1 ' Enable PLL for 18F87J50 family
Pause 10
USBInit ' Get USB going
' Wait for USB input
idleloop:
icnt = 6 ' Specify input buffer size
USBService ' Must service USB regularly
USBIn 3, inbuffer, icnt, idleloop
' Message received
outbuffer[0] = inbuffer[0]
outbuffer[1] = inbuffer[1]
outbuffer[2] = inbuffer[2]
outbuffer[3] = inbuffer[3]
outbuffer[4] = 0
outbuffer[5] = icnt
outbuffer[6] = 0
outbuffer[7] = $AA
outbuffer[8] = $BB
outbuffer[9] = $CC
outbuffer[10] = $DD
outbuffer[11] = 0
outbuffer[12] = inbuffer[0]
outbuffer[13] = inbuffer[1]
outbuffer[14] = inbuffer[2]
outloop:
USBService ' Must service USB regularly
ocnt = 14
USBOut 3, outbuffer, ocnt, outloop
Goto idleloop ' Wait for next buffer
I continued testing and found out:
With ocnt = 14
The first USBOut after com port open in PC test program is actually
outbuffer[0]....outbuffer[12] -> in total 13 bytes
from the second output it is always the same
outbuffer[13], outbuffer[0], outbuffer[1]...., outbuffer[12] ->in total 14 bytes
I suspect in the appended .inc and .asm files might be a definition mistake, but since I do not understand the code written there, I really need the help of an USB specialist in this Forum to overcome this problem.
To all the USB experts in this Forum, please Help.
-
3 Attachment(s)
This is a update to Mister E's VB6 demo program, and firmware that uses Darrel's DT_HID260.pbp include file. It brings back some of the functions that went away with the HID update, and it adds a few more. It now transfers 10 bit A/D conversions to the PC, and it has a really low bandwidth mschart function. It also transfers the port info up to the computer in a single byte, and it's read by VB in bits. (It is hard to read bits with VB!) Ports are changed to match the Olimex PIC-USB-STK ( http://www.olimex.com/dev/pic-usb-stk.html ) . On the chart, it's a little over a second from left to right. By the way, if anyone knows how to keep the mschart from flickering as it is being redrawn, please let me know.
Attachment 5077
http://www.picbasic.co.uk/forum/atta...7&d=1294914054
VB6 doesn't make it very easy to be sure you have include all the necessary files, so if you have issues, let me know. The code was made for a PIC18F4550 with a 20 mhz crystal. You will also need Darrel's DT_HID260 file from here: http://www.picbasic.co.uk/forum/show...0434#post80434
(Thanks Steve and Darrel for giving me the USB bug!)
Code:
'****************************************************************************
'* Name : USB_Demo_4_HID.pbp *
'* Author : Walter Dunckel ScaleRobotics using Darrels example as template*
'* Notice : Copyright (c) 2011 *
'* Date : 1/13/2011 *
'* Version : 1.1 *
'* Notes : Added Darrel's text example *
'* : *
'****************************************************************************
;--- if you un-comment these, you must comment the ones in the .inc file ---
ASM ; 18F2550/4550, 20mhz crystal
__CONFIG _CONFIG1L, _PLLDIV_5_1L & _CPUDIV_OSC1_PLL2_1L & _USBDIV_2_1L
__CONFIG _CONFIG1H, _FOSC_HSPLL_HS_1H
__CONFIG _CONFIG2H, _WDT_ON_2H & _WDTPS_512_2H
__CONFIG _CONFIG3H, _PBADEN_OFF_3H
__CONFIG _CONFIG4L, _LVP_OFF_4L & _XINST_OFF_4L
ENDASM
'add if using Microchip's HID Bootloader
'DEFINE LOADER_USED 1
'DEFINE RESET_ORG 1000h ' For Microchip USB Bootloader
;ASM ; 18F13K50/14K50 Only 12mhz crystal can be used for USB
; __CONFIG _CONFIG1L, _CPUDIV_NOCLKDIV_1L & _USBDIV_OFF_1L
; __CONFIG _CONFIG1H, _FOSC_HS_1H & _PLLEN_ON_1H & _PCLKEN_ON_1H & _FCMEN_OFF_1H & _IESO_OFF_1H
;
; ;added
; __CONFIG _CONFIG2H, _WDTEN_ON_2H & _WDTPS_512_2H
; __CONFIG _CONFIG3H, _MCLRE_ON_3H
; __CONFIG _CONFIG4L, _STVREN_ON_4L & _LVP_OFF_4L & _BBSIZ_OFF_4L & _XINST_OFF_4L
;ENDASM
DEFINE OSC 48
clear
PortA = %00000000
TrisA = %00000001
PortB = %00000000
TrisB = %11110100 'make pushbuttons inputs for PIC-USB-STK
'TrisB = %00010000 'for 18k50
PortC = %00000000
TrisC = %00000000
TrisD = %00000000
CMCON = 7
'CM1CON0 = 7 'for 18f14k50
'CM2CON0 = 7
' CCP/PWM
' -------
CCP1CON = %00001100 ' CCP1, PWM mode
CCP2CON = %00001100 ' CCP2, PWM mode
PR2 = 249 ' 12khz PWM Freq
T2CON = %00000101 ' TMR2 on, prescaler 1:4
;--- Setup Interrupts ------------------------------------------------------
INCLUDE "DT_INTS-18.bas" ; Base Interrupt System
ASM
INT_LIST macro ; IntSource, Label, Type, ResetFlag?
INT_Handler USB_Handler
endm
INT_CREATE ; Creates the interrupt processor
endasm
;--- Setup USB -------------------------------------------------------------
INCLUDE "DT_HID260.pbp"
DEFINE USB_VENDORID 6017
DEFINE USB_PRODUCTID 2000
DEFINE USB_VERSION 1
DEFINE USB_VENDORNAME "ScaleRobotics"
DEFINE USB_PRODUCTNAME "Cheap-Scope"
DEFINE USB_SERIAL "001"
DEFINE USB_INSIZE 8 ;was 32 IN report is PIC to PC (8,16,32,64)
DEFINE USB_OUTSIZE 16 ; OUT report is PC to PIC
DEFINE USB_POLLIN 10 ; Polling times in mS, MIN=1 MAX=10
DEFINE USB_POLLOUT 10
; --- Each USB LED is optional, comment them if not used ----
DEFINE USB_LEDPOLARITY 1 ; LED ON State [0 or 1] (default = 1)
'DEFINE USB_PLUGGEDLED PORTD,0 ; LED indicates if USB is connected
'DEFINE USB_TXLED PORTD,2 ; " " data being sent to PC
'DEFINE USB_RXLED PORTD,1 ; " " data being received from PC
OutCount VAR WORD : OutCount = 0
Value VAR word 'analog result from AN0
Value2 var word 'analog result from AN11
X VAR WORD
counter var byte
Duty1 var word EXT ' make them available
Duty2 var byte EXT
smallvalue var byte
;--- Setup ADC -------------------------------------------------------------
DEFINE ADC_BITS 10 ; Number of bits in ADCIN result
ADCON2.7 = 1 ; right justify (Change this if ADFM in diff register)
'ANSEL = %00000000 'for 18f14k50
'ANSELH = %00000100 'for 18f14k50
ADCON0 = %00000001 ' turn on a/d AN0
;--- The Main Loop ---------------------------------------------------------
pause 2000 'wait for connection
ARRAYWRITE USBTXBuffer, ["USB Demo"] 'show text example
GOSUB WaitToSend
Main:
FOR X = 0 to 2 ; Check for incomming USB data while pausing
@ ON_USBRX_GOSUB _HandleRX
PAUSE 1
NEXT X
ADCin 8, value2
@Duty1=_USBRXBuffer+1
@Duty2=_USBRXBuffer+3
counter = counter +1
ADCIN 0, Value
ARRAYWRITE USBTXBuffer,[portb,counter,value.highbyte,value.lowbyte,Value2.highbyte,Value2.lowbyte,0,0]
CCP1CON.5=DUTY1.1 ' load CCP1 duty value
CCP1CON.4=DUTY1.0 ' with Duty1
CCPR1L=DUTY1>>2
CCP2CON.5=DUTY2.1 ' load CCP2 duty value
CCP2CON.4=DUTY2.0 ' with Duty1
CCPR2L=DUTY2>>2
portd = usbrxbuffer[0]
'IF Plugged THEN GOSUB DoUSBOut ; only send when USB is connected
gosub SendIfReady
GOTO Main
;---- This just sends the received packet back to the PC -------------------
HandleRX:
ARRAYWRITE USBTXBuffer,[STR USBRXBuffer\USBBufferSizeRX]
return
SendIfReady:
IF Plugged AND TX_READY THEN DoUSBOut
RETURN
WaitToSend:
WHILE Plugged and !TX_READY : WEND
IF TX_READY THEN GOSUB DoUSBOut
RETURN
Edit:
Ok, now looking at Darrel's post 221 http://www.picbasic.co.uk/forum/show...0611#post80611 , he already made the program compatible with most of the original functions for the 18F4550. So I (also) lifted his code to transfer text to the PC. However, I only do this at power up, so I don't slow the analog transfers down.
-
FormMain.frm is missing...
-
Quote:
Originally Posted by
pedja089
FormMain.frm is missing...
Thanks pedja089, I just added it.
-
Excellent project!
Not too complicated, but there are interesting examples of communication and usage of DT's include files.
Perhaps you should add the LCD.
Here is my example how to sendtext from winamp to lcd:
http://www.elektronika.ba/506/lcd-winamp-plugin-on-usb/
I hope that you will manage the translation...
-
5 years later and this thread always evolve and got some more user in the "USB freaks" loops. Glad to see that. Congrats to all!
Now I wish I have time to revamp it and share some part of what i've done for .NET (C# & VB) ...VB6 being a dead duck for ages now... and the .dll not that suitable now (but still workable) and then on the top of it, new PBP version ;)
Helm PCB (Amr Bekhit) did a good work on my first .NET version though http://helmpcb.com/?p=166
-
Re: USBDemo, something to learn USB a little bit
Reading through this it looks like there was a sample of code were the 18F2550 was using an external resonator at 20mhz using the HS fuse. Looking at the datasheet, this would only enable low speed USB, right?
-
Re: USBDemo, something to learn USB a little bit
With those chips ... you can get Full Speed with any crystal that's a multiple of 4Mhz (up to 24Mhz).
And the processor can run at 48Mhz too.
They have a really nice Oscillator/PLL.
Adjusting the Configuration bits is a little tricky though.
-
Re: USBDemo, something to learn USB a little bit
Hello
I use a PIC18F2550 for CDC serial port emulation based on cdc_demo.bas:
USBInit
For input and output I use:
inloop:
icnt = inbuff
USBService
USBIn 3, inbuffer, icnt, inloop
outloop:
USBService
ocnt = outbuff
USBOut 3, outbuffer, ocnt, outloop
and it works really fine.
At start PIC tests 5V from PC-USB-Port to wait with 'USBInit'. Sometimes PC is rebooting w/o switch off, but equipmend with the PIC interface still running. Is it possible to let the PIC routine know that Windows VSP is gone and the 'USBInit' has to be done again?
Thanks to everybody who can help
-
1 Attachment(s)
Re: USBDemo, something to learn USB a little bit
Hello All,
I'm new in USB.Althought i have tried all the steps necessary steps in order to compile the USB CDC source,i'm not succeeding in doing so.The errors are this :
Attachment 6032
What could be the problem?
Waiting for help
Regards.
-
Re: USBDemo, something to learn USB a little bit
Quote:
Originally Posted by
NatureTech
What could be the problem?
It could be that you are using PBP version 2.46 - 2.50C with MPLAB greater than 8.15a
Either upgrade PBP, or downgrade MPLAB.
If you have upgraded PBP, use the new USB files from the USB18 folder.
-
Re: USBDemo, something to learn USB a little bit
I'm able to use Steve's demo along with Darrel's include, but it only works when the MeLabs U2 USB programmer is connected. If I unplug the programmer, the 18F4550 is no longer recognized:
Code:
'***************************************************************************
'* Name : USBLabX1_RH.pbp *
'* Author : Steve Monfette/Darrel Taylor/Demon *
'* Date : Jan 11 2012 *
'* Version : 3.0 *
'* Notes : This is a re-creation of mister-e's USBdemo for DT_HID *
'* : Meant to work with mister-e's GUI *
'* : Modified for Lab X1 *
'* Hardware : PIC 18F4550, 20mhz crystal *
'* : Lab X1 Experimental Board, 9.5V wall adapter *
'* : MeLabs U2 Programmer v4.32 *
'* Software : PIC Basic Pro v2.60C *
'* : MicroCode Studio Plus v2.2.1.1 *
'* : MPASM WIN Assembler v4.02 (mplab tools/MPASM Suite) *
'* PIC mods : plastic USB connector hot-glued onto top of PIC *
'* : D- wired to C4 (pin 23) directly to top of pins *
'* : D+ wired to C5 (pin 24) directly to top of pins *
'* : two 0.1uF ceramic caps in parallel across VUSB and VSS *
'***************************************************************************
'--- if you use these, you must comment the ones in the .inc file ---
@ __CONFIG _CONFIG1L, _PLLDIV_5_1L & _CPUDIV_OSC1_PLL2_1L & _USBDIV_2_1L
@ __CONFIG _CONFIG1H, _FOSC_HSPLL_HS_1H
@ __CONFIG _CONFIG2L, _PWRT_OFF_2L & _BOR_ON_2L & _BORV_46_2L & _VREGEN_ON_2L
@ __CONFIG _CONFIG2H, _WDT_OFF_2H
@ __CONFIG _CONFIG3H, _CCP2MX_ON_3H & _PBADEN_OFF_3H & _LPT1OSC_OFF_3H & _MCLRE_ON_3H
@ __CONFIG _CONFIG4L, _STVREN_ON_4L & _LVP_OFF_4L & _ICPRT_OFF_4L & _XINST_OFF_4L
DEFINE OSC 48
DEFINE LCD_DREG PORTD ' Set LCD data port
DEFINE LCD_DBIT 4 ' Set starting data bit
DEFINE LCD_RSREG PORTE ' Set LCD register select port
DEFINE LCD_RSBIT 0 ' Set LCD register select bit
DEFINE LCD_EREG PORTE ' Set LCD enable port
DEFINE LCD_EBIT 1 ' Set LCD enable bit
DEFINE LCD_BITS 4 ' Set LCD bus size
DEFINE LCD_LINES 2 ' Set number of lines on LCD
DEFINE LCD_COMMANDUS 2000 ' Set command delay time in microseconds
DEFINE LCD_DATAUS 50 ' Set data delay time in microseconds
;--- Setup Interrupts ------------------------------------------------------
INCLUDE "DT_INTS-18.bas" ; Base Interrupt System
INCLUDE "ReEnterPBP-18.bas" ; PBP Re-entry for external interrupt
ASM
INT_LIST macro ; IntSource, Label, Type, ResetFlag?
INT_Handler USB_Handler
INT_Handler INT_INT, _ToggleLED1, PBP, yes
endm
INT_CREATE ; Creates the interrupt processor
endasm
@ INT_ENABLE INT_INT ; enable external (INT) interrupts
;--- Setup USB -------------------------------------------------------------
INCLUDE "DT_HID260.pbp"
DEFINE USB_VENDORID 6017
DEFINE USB_PRODUCTID 2000
DEFINE USB_VERSION 1
DEFINE USB_VENDORNAME "Mr E/DT/RH"
DEFINE USB_PRODUCTNAME "USBLabX1"
DEFINE USB_SERIAL "001"
DEFINE USB_INSIZE 8 ; IN report is PIC to PC (8,16,32,64)
DEFINE USB_OUTSIZE 8 ; OUT report is PC to PIC
DEFINE USB_POLLIN 10 ; Polling times in mS, MIN=1 MAX=10
DEFINE USB_POLLOUT 10
; --- Each USB status LED is optional, comment them if not used ------------
; --- They can be assigned to any pin, and no further action is required ---
DEFINE USB_LEDPOLARITY 1 ; LED ON State [0 or 1] (default = 1)
DEFINE USB_PLUGGEDLED PORTD,0 ; LED indicates if USB is connected
DEFINE USB_TXLED PORTD,1 ; " " data being sent to PC
DEFINE USB_RXLED PORTD,2 ; " " data being received from PC
;--- Setup ADC -------------------------------------------------------------
DEFINE ADC_BITS 8 ; Number of bits in ADCIN result
TRISA = %00000011 ' Set port A pins to 6 output, 2 input
TRISB = %00001111 ' Set port B pins to 4 output, 4 input
' B0 = External Interrupt
TRISC = %00000000 ' Set all port C pins to output
TRISD = %00000000 ' Set all port D pins to output
TRISE = %00000000 ' Set all port E pins to output
;--- Variables -------------------------------------------------------------
Value0 VAR WORD : Value0 = 0
Value1 VAR WORD : Value1 = 0
DUTY1 VAR WORD
DUTY2 VAR WORD
LED1 VAR PORTD.3
WS_CHAR VAR BYTE
WS_BYTE VAR BYTE
WS_LOOPW VAR WORD
;--- Initialize ------------------------------------------------------------
ADCON2.7 = 0 ; left justify (Change this if ADFM in diff register)
ADCON1 = %00001101 ; AN0 & AN1 analog
INTCON2 = %00000000 ; Pull-up resistors, falling edge
PORTB = %00000000 ; Set output on keypad to prevent floating pins
PAUSE 2000 ' Wait for USB to initalize
LCDOUT $FE,1,"LabX1 18F4550 USB"
PORTD = 0 ' Clear LEDs from LCD operations
ARRAYWRITE USBTXBuffer, ["Lab X1 "]
IF Plugged THEN GOSUB DoUSBOut ; only send when USB is connected
;--- The Main Loop ---------------------------------------------------------
Main:
FOR WS_LOOPW = 0 to 1000 ; Check for incomming USB data while waiting
@ ON_USBRX_GOSUB _HandleRX
PAUSE 1
NEXT WS_LOOPW
ADCIN 0, Value0 ; Send A/D about once/sec
ADCIN 1, Value1
ARRAYWRITE USBTXBuffer, [Value0, Value1, PORTD.3, 0, 0, 0, 0, 0]
IF Plugged THEN GOSUB DoUSBOut ; only send when USB is connected
GOTO Main
end
;---- Receive incoming data PORTB LEDS and CCP PWM dutycycle ---------------
HandleRX:
ARRAYREAD USBRXBuffer,[WS_BYTE, DUTY1.LowByte, DUTY1.HighByte, _
DUTY2.LowByte, DUTY2.HighByte]
LCDOUT $FE,$C0,BIN WS_BYTE
PORTD = 0 ' Clear LEDs from LCD operations
return
'---[INT - interrupt handler]---------------------------------------------------
ToggleLED1:
TOGGLE LED1
ARRAYWRITE USBTXBuffer, ["Button "]
IF Plugged THEN GOSUB DoUSBOut ; only send when USB is connected
PORTB = 0 ' Set output on keypad to prevent floating pins
@ INT_RETURN
On the Lab X1:
- PWM logic is not active.
- buttons 1, 2, 3 and 4 on the keypad activate Port A2 LED.
- AN 0 and 1 work as expected.
On the PC:
- Port B is displayed on the LCD.
Any idea why Windows XP Home would need the USB programmer connected in order to recognize the PIC?
Everything works fine if I reconnect the programmer.
Robert
-
Re: USBDemo, something to learn USB a little bit
Robert,
Check the ground from your USB connector.
Plugging in the programmer will give a common ground with the computer.
If there is no ground from your USB connector, it will disconnect when you unplug the U2.
-
Re: USBDemo, something to learn USB a little bit
Yup, that fixed that problem.
But if I leave the programmer connected, it garbles a few characters on the LCD?
Cleaned up code (replaced PAUSE for LOOP):
Code:
'***************************************************************************
'* Name : USBLabX1_RH.pbp *
'* Author : Steve Monfette/Darrel Taylor/Demon *
'* Date : Jan 11 2012 *
'* Version : 3.0 *
'* Notes : This is a re-creation of mister-e's USBdemo for DT_HID *
'* : Meant to work with mister-e's GUI *
'* : Modified for Lab X1 *
'* Hardware : PIC 18F4550, 20mhz crystal *
'* : Lab X1 Experimental Board, 9.5V wall adapter *
'* : MeLabs U2 Programmer v4.32 *
'* Software : PIC Basic Pro v2.60C *
'* : MicroCode Studio Plus v2.2.1.1 *
'* : MPASM WIN Assembler v4.02 (mplab tools/MPASM Suite) *
'* PIC mods : plastic USB connector hot-glued onto top of PIC *
'* : D- wired to C4 (pin 23) directly to top of pins *
'* : D+ wired to C5 (pin 24) directly to top of pins *
'* : two 0.1uF ceramic caps in parallel across VUSB and VSS *
'***************************************************************************
'--- if you use these, you must comment the ones in the .inc file ---
@ __CONFIG _CONFIG1L, _PLLDIV_5_1L & _CPUDIV_OSC1_PLL2_1L & _USBDIV_2_1L
@ __CONFIG _CONFIG1H, _FOSC_HSPLL_HS_1H
@ __CONFIG _CONFIG2L, _PWRT_ON_2L & _BOR_OFF_2L & _VREGEN_ON_2L
@ __CONFIG _CONFIG2H, _WDT_OFF_2H
@ __CONFIG _CONFIG3H, _CCP2MX_OFF_3H & _PBADEN_OFF_3H & _LPT1OSC_OFF_3H & _MCLRE_ON_3H
@ __CONFIG _CONFIG4L, _STVREN_ON_4L & _LVP_OFF_4L & _ICPRT_OFF_4L & _XINST_OFF_4L
DEFINE OSC 48
CLEAR
DEFINE LCD_DREG PORTD ' Set LCD data port
DEFINE LCD_DBIT 4 ' Set starting data bit
DEFINE LCD_RSREG PORTE ' Set LCD register select port
DEFINE LCD_RSBIT 0 ' Set LCD register select bit
DEFINE LCD_EREG PORTE ' Set LCD enable port
DEFINE LCD_EBIT 1 ' Set LCD enable bit
DEFINE LCD_BITS 4 ' Set LCD bus size
DEFINE LCD_LINES 2 ' Set number of lines on LCD
DEFINE LCD_COMMANDUS 2000 ' Set command delay time in microseconds
DEFINE LCD_DATAUS 50 ' Set data delay time in microseconds
;--- Setup Interrupts ------------------------------------------------------
INCLUDE "DT_INTS-18.bas" ; Base Interrupt System
INCLUDE "ReEnterPBP-18.bas" ; PBP Re-entry for external interrupt
ASM
INT_LIST macro ; IntSource, Label, Type, ResetFlag?
INT_Handler USB_Handler
INT_Handler INT_INT, _ToggleLED1, PBP, yes
endm
INT_CREATE ; Creates the interrupt processor
endasm
@ INT_ENABLE INT_INT ; enable external (INT) interrupts
;--- Setup USB -------------------------------------------------------------
INCLUDE "DT_HID260.pbp"
DEFINE USB_VENDORID 6017
DEFINE USB_PRODUCTID 2000
DEFINE USB_VERSION 1
DEFINE USB_VENDORNAME "Mr E/DT/RH"
DEFINE USB_PRODUCTNAME "USBLabX1"
DEFINE USB_SERIAL "001"
DEFINE USB_INSIZE 8 ; IN report is PIC to PC (8,16,32,64)
DEFINE USB_OUTSIZE 8 ; OUT report is PC to PIC
DEFINE USB_POLLIN 10 ; Polling times in mS, MIN=1 MAX=10
DEFINE USB_POLLOUT 10
; --- Each USB status LED is optional, comment them if not used ------------
; --- They can be assigned to any pin, and no further action is required ---
DEFINE USB_LEDPOLARITY 1 ; LED ON State [0 or 1] (default = 1)
DEFINE USB_PLUGGEDLED PORTD,0 ; LED indicates if USB is connected
DEFINE USB_TXLED PORTD,1 ; " " data being sent to PC
DEFINE USB_RXLED PORTD,2 ; " " data being received from PC
;--- Setup ADC -------------------------------------------------------------
DEFINE ADC_BITS 8 ; Number of bits in ADCIN result
TRISA = %00000011 ' Set port A pins to 6 output, 2 input
TRISB = %00001111 ' Set port B pins to 4 output, 4 input
' B0 = External Interrupt
TRISC = %00000000 ' Set all port C pins to output
TRISD = %00000000 ' Set all port D pins to output
TRISE = %00000000 ' Set all port E pins to output
;--- Variables -------------------------------------------------------------
Value0 VAR WORD : Value0 = 0
Value1 VAR WORD : Value1 = 0
DUTY1 VAR WORD
DUTY2 VAR WORD
LED1 VAR PORTD.3
WS_CHAR VAR BYTE
WS_BYTE VAR BYTE
WS_LOOPW VAR WORD
;--- Initialize ------------------------------------------------------------
ADCON2.7 = 0 ; left justify (Change this if ADFM in diff register)
ADCON1 = %00001101 ; AN0 & AN1 analog
INTCON2 = %00000000 ; Pull-up resistors, falling edge
PORTB = %00000000 ; Set output on keypad to prevent floating pins
LCDOUT $FE,1 ' Initiate first command to LCD
PORTD = 0 ' Clear LEDs from LCD operations
FOR WS_LOOPW = 0 to 1000 ' Wait for LCD to initalize
PAUSE 1
NEXT WS_LOOPW
LCDOUT $FE,1,"LabX1 18F4550 USB"
PORTD = 0 ' Clear LEDs from LCD operations
FOR WS_LOOPW = 0 to 1000 ' Wait for USB to initalize
PAUSE 1
NEXT WS_LOOPW
ARRAYWRITE USBTXBuffer, ["Lab X1 "]
IF Plugged THEN GOSUB DoUSBOut ; only send when USB is connected
;--- The Main Loop ---------------------------------------------------------
Main:
FOR WS_LOOPW = 0 to 1000 ; Check for incomming USB data while waiting
@ ON_USBRX_GOSUB _HandleRX
PAUSE 1
NEXT WS_LOOPW
ADCIN 0, Value0 ; Send A/D about once/sec
ADCIN 1, Value1
ARRAYWRITE USBTXBuffer, [Value0, Value1, PORTD.3, 0, 0, 0, 0, 0]
IF Plugged THEN GOSUB DoUSBOut ; only send when USB is connected
GOTO Main
end
;---- Receive incoming data PORTB LEDS and CCP PWM dutycycle ---------------
HandleRX:
ARRAYREAD USBRXBuffer,[WS_BYTE, DUTY1.LowByte, DUTY1.HighByte, _
DUTY2.LowByte, DUTY2.HighByte]
LCDOUT $FE,$C0,BIN WS_BYTE
PORTD = 0 ' Clear LEDs from LCD operations
return
'---[INT - interrupt handler]---------------------------------------------------
ToggleLED1:
TOGGLE LED1
ARRAYWRITE USBTXBuffer, ["Button "]
IF Plugged THEN GOSUB DoUSBOut ; only send when USB is connected
PORTB = 0 ' Set output on keypad to prevent floating pins
@ INT_RETURN
Sharing the USB NEG only seems to affect the LCD. If I unplug the programmer, Port B updates properly on the LCD, everything runs fine.
Uh oh, just realized I might have misunderstood. There's also a GROUND eyelet coming from the USB cable, is that the ground you were referring to? If so, would that go to VSS instead of the NEG?
-
Re: USBDemo, something to learn USB a little bit
Pin 4 of the USB connector is Ground.
It and the Shield should be connected to VSS on the LAB-X1.
Have you removed the MAX232 chip?
You've set the RX pin to output, which is likely to cause high currents if the MAX232 is still there.
-
Re: USBDemo, something to learn USB a little bit
Quote:
Originally Posted by
Darrel Taylor
Pin 4 of the USB connector is Ground.
It and the Shield should be connected to VSS on the LAB-X1.
...
Tried both USB pin 4 (black wire) and the eyelet from the shielding connected to VSS, same garbles on LCD.
I used one of the VSS pins on the PIC, does it have to be a special VSS contact on the Lab X1?
Quote:
Originally Posted by
Darrel Taylor
...
Have you removed the MAX232 chip?
You've set the RX pin to output, which is likely to cause high currents if the MAX232 is still there.
I didn't remove the MAX232, but I installed headers on my Lab X1. The jumpers for RX and TX pins are disabled, same with VUSB pin.
EDIT: I didn't have the recommended capacitors so I used two 0.1uF ceramic caps in parallel across VUSB and VSS. Could that be a problem?
-
Re: USBDemo, something to learn USB a little bit
I'm just getting started with USB. I've gone through the CDC demo and created my own variants with success (after a bit of teething pain) and now I'm trying to move on to HID. I've found the DT_HID260.zip file and I've been playing with the contents, but I'm not having any luck getting DT_HID260.pbp, DT_INTS-18.bas, ReEnterPBP-18.bas and my code to work together. I'm so close.... I think, but right now I can't even compile.
I've got 2 errors that have me completely stumped:
Illegal opcode (USB_INT)
Address label duplicated or different in second pass (INT_RETURN)
Any clues where to look? Many thanks...
-
Re: USBDemo, something to learn USB a little bit
It sounds like you would also be getting an error that says it can't open include file DT_INTS-18.bas.
Did you put it in your PBP folder?
-
Re: USBDemo, something to learn USB a little bit
Actually I just resolved it. It seems the line to include DT_HID260.pbp must come AFTER the INT_CREATE. I moved the include from the top of the file to this location and the errors went away.
Compiles no errors means it will work fine right? Well not exactly, but I'll chew on "why" by myself for a bit.
Thanks for the help!
-
Re: USBDemo, something to learn USB a little bit
Well I though I'd leverage Darrel's heavy lifting and put the USB code (including the interrupt structure) together with the SD card code and make myself basically an overly complicated and expensive thumb drive, purely for my education. It seems, however, that the includes consume more than the 2K space for variables, and after about an hour of trying to make things less generic by eliminating variables wherever possible in favor of fixed values, I still don't have enough space. I'm also not sure if I'm even getting close - is there any way to have the compiler tell you how much you are over by, rather than simply "unable to fit"?
-
Re: USBDemo, something to learn USB a little bit
Charlie,
I had a similar problem once; so I copied the Includes in the code and removed all the variables I didn't need. That worked in my particular situation.
Robert
-
Re: USBDemo, something to learn USB a little bit
I'm just getting my feet wet with USB. I currently have PBP (2.60C). I'd like to get some recommendations, before I get too far into this project:
1) Is there any benefit to upgrading to PBP 3.0, specifically for my USB experiments?
2) I have very little experience with VB6, but some experience with VBA (in Excel). Back on post 248, Steve said, "...VB6 being a dead duck for ages now...". I _have_ VB6, but was wondering if there was a more current alternative (other than going out and trying to learn a completely new language, like C)
Any tips would be greately appreciated!
Jeff
-
Re: USBDemo, something to learn USB a little bit
[QUOTE=JBKerner;112633Steve said, "...VB6 being a dead duck for ages now...". I _have_ VB6, but was wondering if there was a more current alternative (other than going out and trying to learn a completely new language, like C)
[/QUOTE]
VB.NET;
http://www.picbasic.co.uk/forum/cont...-USB-to-VB.NET
-
Re: USBDemo, something to learn USB a little bit
Jeff, read this thread:
http://www.picbasic.co.uk/forum/showthread.php?t=16234
It's exactly about this topic.
Robert
-
Re: USBDemo, something to learn USB a little bit
hi,
i use USBDemo.HEX file. i send it to my PIC using USB PIC programmer (not boot loader). i use;
18f4550
4 MHZ crystal (with 22pF capacitors)
3 parallel 100nF (not polarized) capacitors on pin18
10k resistor on mclr
100nF capacitor between VCC and GND
my pc doesn't recognise the device. nothing happens when i connect PIC to my pc
what is wrong. i couldn't work it. i am workin on it for months and i am going crazy.:mad:
thanks
-
Re: USBDemo, something to learn USB a little bit
...well looking back it appears you can use a 4mhz. I used a 20mhz crystal when I was able to get it working.
Do you have a schematic.
-
1 Attachment(s)
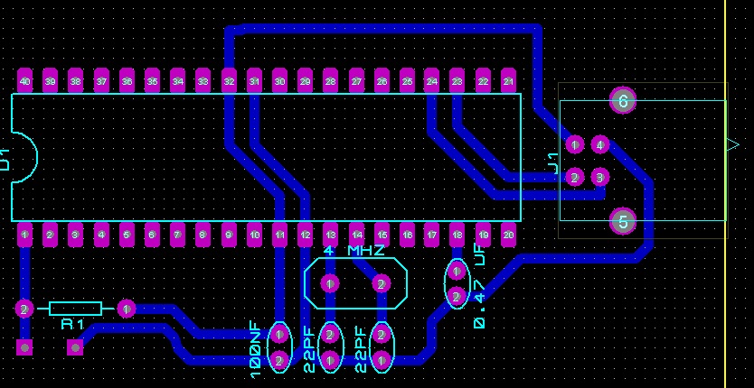
Re: USBDemo, something to learn USB a little bit
Attachment 6735
this is my scheme. i tried it using 20MHZ and 15pF caps. what is wrong with it?
-
Re: USBDemo, something to learn USB a little bit
First thing I do when I'm having trouble is either hook up some Status LEDs or a Serial output to debug the pic. I've had trouble with a program or two..and more than once something was causing a reset. Do you have a compiler so you can add in some debugging code?
I believe i did 22pf with my 20mhz...which is more than required by the datasheet. :/ I'm not seeing anything right off :/
Have you verified the usb cable is providing power and works with another device?
-
Re: USBDemo, something to learn USB a little bit
i use pic programmer's usb cable. cable works. can anyone send me a simple pcb layout of a working usb project and hex file. i want to improve myself about pic and usb but i couldn't get result for weeks. thanks
-
Re: USBDemo, something to learn USB a little bit
How do you dump the .hex file into your PIC, i mean how do you program your PIC?
Are you sure your device programmer software program the configuration fuses properly?
Those .HEX files providen here are there since 6 years or so, they're working.
-
Re: USBDemo, something to learn USB a little bit
-
Re: USBDemo, something to learn USB a little bit
Hello Steve and Darrel,
You mangy old farts, how are you all doing? Looks like all as been well for both of you. Its been a while since we have chatted.
PIC's working ok? Haven't done any programming for a number of years on those chips. I probably should get back into them.
Dwayne
-
Re: USBDemo, something to learn USB a little bit
So cool to see you back here Dwayne :)
As long as I wake up, it's a good day ;)
-
Re: USBDemo, something to learn USB a little bit
Dave,
That board is based on a PIC24 device. PBP support the 10, 12, 16 and 18 series of PICs - so the answer is no.
Rumour has it that there's a PBP compiler for PIC24 under development though so perhaps some time in the future.
/Henrik.
-
Re: USBDemo, something to learn USB a little bit
Quote:
Originally Posted by
HenrikOlsson
That board is based on a PIC24 device. PBP support the 10, 12, 16 and 18 series of PICs - so the answer is no.
Thanks, Henrik.
-
Re: USBDemo, something to learn USB a little bit
DataToSend's array size is 8. i want to make it 16. i mean i want to send 16 variable at the same time. not 8. can anybody help me?
-
Re: USBDemo, something to learn USB a little bit
Quote:
Originally Posted by
Darrel Taylor
...
Also note: This is for PBP 2.60 only ...
Someone found a workaround for PBP 3:
http://www.picbasic.co.uk/forum/show...599#post126599
Robert