You'll also need to disconect the GND line then. When you apply power to your PIC, the Hi-Z is granted on the output port, while not when you disconnect the power...
Printable View
You'll also need to disconect the GND line then. When you apply power to your PIC, the Hi-Z is granted on the output port, while not when you disconnect the power...
Look again at the photo of the circuit board. That resistor near the top right is 39K ohms, NOT 3902 ohms!
Remember, the last digit is a MULTIPLIER. It tells how many zeros to add after the other digits.
it's been said at post 59 ;)
How I can set (configure) ADCON1 register when I use 16F877A external Vref on RA2, RA3
Take a look at table 11-2 in the data sheet.
ADCON1 = %00001111
Sets the VREF pins and makes AN0 analog with the remainder digital.
Bits 6 an 7 will set for 8 or 10 bit resolution and FOSC/x
Hello to all
I'm new in this forum and there is no other way to tell this: i'm the most ignorant in terms of electronics.
My english also sucks, but i will try my best to communicate.
I have the same Mazoul72's issues. I have the same steering wheel remotes and want to build some interface PIC based to enable the buttons to work with my Kenwood DNX5260BT, but in the last months i have been looking for the kenwood values, but achieve to nothing and i'm so frustrated. It appears that Pioneer's communication protocol is the resistive type, but kenwood is via data and i don't know what to do.
Do you experts think that is possible to build one interface like the mazoul72 did and try to change the values in order to work with kenwood?
Or, what else can i do? I have a ir remote control that works with radio. This is a good think?
Thank you all
Karlos
Hello Karl ,
glad to see you in this forum .
I hope that you will find for this new type of Car radio steering wheel command's .
I had news and very usefull help from mister_e , i hope you will have these information .
Do you have a Line-K or Bus can wires behind your radio car ?
Perhaps , it is the best to access to all car radio commands ??
Regards.
Mazoul72
Hello Mazoul72
I think that you will be the one who can help me in this particulary issue. With all the respect for the experts of this great forum, but most of the users use so tecnical language that i don't understand. My formation is in philosophy...
Behind my radio i have the k line, althrought my car is not can bus. As far as i understand the communications protocol is 3LB.
Some months ago i've bought all the wiring for the multifunction steering wheel of the golf4, the relay 452 and the buttons (left and right). But i'm trying to make more buttons enable, because on the Golf4 MFSW there are only 4 buttons for control the radio and 3 buttons for cruise control. At least i would like to have six buttons to radio (volume up and volume down, next and previous track, next and previous source).
I'm very frustrated because it all remain the same and i have a gorgeous multifunction steering wheel without functions...
Perhaps you are kindness and maybe you could make one interface for me. If you want so, i can send you the money for the materias. I don't mind to take a change and i feel that i can trust you.
Regards
Karlos
I think it is more reliable to use Kline to access to all functions (i am going to try to use these adresses Kline functions)
i have a code but i have to work on it (Kline access based) .i will give a part of it in a new post to hope that someone can help us about it .
Because my FIS display base code is the same than Golfop...(take on a yahoo group FREELY and freely redistriable but now it is too expensive to buy it---lot of work on it) .
For try it , we have to use a little program to send caracters between DB25// and K-line .(see logs) Attachment 6112
EDIT :
See logs for what reacts FIS with sent caracters ... Attachment 6112
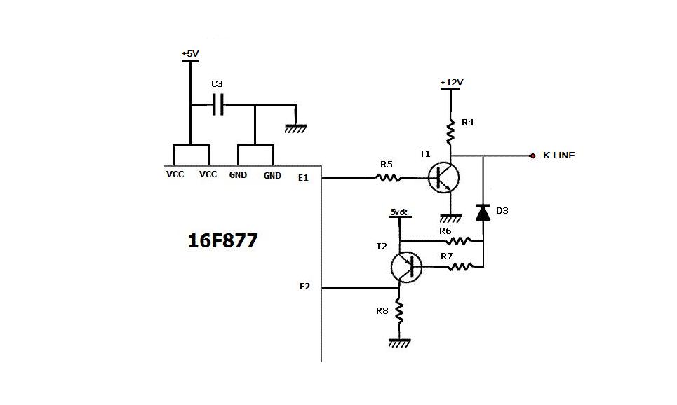
LineK schematics , but we need a program to send values to see how reacts car radio LineK wire ...
Attachment 6113
code :
data(data line),clk(clock)
suma=0
dat=126
Shiftout data, clk, 5,[dat]
suma=suma ^ dat
Rem High data
dat=237
Shiftout dato, clk, 5,[dat]
suma=suma ^ dat
Rem Low data
dat=15
Shiftout dato, clk, 5,[dat]
suma=suma ^ dat
Rem High data
It is for DATA Line send (ENA/CLOCK/DATA)
For cont=0 To 15
tmp=msg[cont]
Rem dat=255 - tmp
dat= ~ tmp
suma=suma ^ dat
Shiftout data, clk, 5,[dat]
Rem Low data
Next cont
'Somme de controle (sum)
dat=suma + 1
Shiftout data, clk, 5,[dat]
Rem Low data
High ena
posy=255
GoSub display
FisDw:
Low ena
suma=0
dat=169
Shiftout data, clk, 5,[dat]
sum=sum ^ dat
know 255-longitude del msg
dat=241
Shiftout data, clk, 5,[dat]
sum=sum ^ dat
It is for example ,but it is a little part of sent values .
Thanks in advance to ameliorate or given answers .