its alive i think
Attachment 9142
gives me a 63 rpm
Printable View
its alive i think
Attachment 9142
gives me a 63 rpm
Richard,
looking at your code,i'm learning lots of things.
All the registers you have are constants. And that is what i've thought also in the beggining.
But in the manual it says that we never use constants for the I2C command.Code:;----------------------- REGISTER -------------------------
REG_TEMP_INT con $1F
REG_TEMP_FRAC con $20
REG_TEMP_CONFIG con $21
REG_PART_REVISION con $FE
REG_MODE con $09
REG_SPO2_CONFIG con $0A ;SPO2_ADC_RGE[6:5]SPO2_SR[4:2]LED_PW[1:0]
REG_LED1_PA con $0C
REG_LED2_PA con $0D
FIFO_WR_PTR con $04 ;FIFO_WR_PTR[4:0]
FIFO_RD_PTR con $06
FIFO_DATA con $07
FIFO_CONFIG con $08 ;FIFO_A_FULL[3:0] SMP_AVE[7:5]
STATUS1 con 0 ;A_FULL[7]
' -----------------------------------------------------------------------------|
What i have realised is that you refer to the
everytime you need to asign a constant value to it. Is that right? with that way we alter the restriction of using constants. (or am i wrong?)Code:reg var byte
Sencod question.
I see you are always using the Write Address:
even if you want to read from:Code:ADDR = $ae ; addr is 0x57 << 1
reg = REG_PART_REVISION
i2cread SDA,scl,ADDR,reg,[REVISION,PARTID]
reg = REG_MODE
i2cwrite SDA,scl,ADDR,reg,[3]
reg = REG_SPO2_CONFIG
i2cwrite SDA,scl,ADDR,reg,[$20]
reg = REG_LED2_PA
i2cwrite SDA,scl,ADDR,reg,[9]
reg = REG_LED1_PA
i2cwrite SDA,scl,ADDR,reg,[9]
reg = FIFO_CONFIG
i2cwrite SDA,scl,ADDR,reg,[16]
im confused here. When do we use the write address and when do we use the read address!!!Code:reg= REG_TEMP_INT
i2cread sda,scl,ADDR,reg,[fifo[0],fifo[1]]
Low pass filter in excel
Attachment 9143
makes peak detection look possible
Code:'****************************************************************'* Name : MAX30102 FOR PIC 18 DEMO *
'* Author : Richard *
'* Notice : *
'* : *
'* Date : 9/1/2022 *
'* Version : 1.0 *
'* Notes : MAX30102 *
'* :18f26k22 @64Mhz *
'****************************************************************
#CONFIG ; The PBP configuration for the PIC18F26K22 is:
CONFIG FOSC = INTIO67
CONFIG PLLCFG = OFF ;Oscillator multiplied by 4
CONFIG PRICLKEN = ON ;Primary clock enabled
CONFIG FCMEN = OFF ;Fail-Safe Clock Monitor disabled
CONFIG IESO = OFF ;Oscillator Switchover mode disabled
CONFIG BOREN = SBORDIS ; Brown-out Reset enabled in hardware only (SBOREN is disabled)
CONFIG WDTEN = ON ; WDT is always enabled. SWDTEN bit has no effect ;|
CONFIG WDTPS = 32768 ; 1:32768 ---> HERE enable the watchdog timer with a 1:32768 postscale;|
CONFIG PWRTEN = ON
CONFIG HFOFST = ON ; HFINTOSC output and ready status are not delayed by the oscillator stable status
CONFIG MCLRE = EXTMCLR ; MCLR pin enabled, RE3 input pin disabled
CONFIG LVP = OFF ; Single-Supply ICSP disabled
CONFIG XINST = OFF ; Instruction set extension and Indexed Addressing mode disabled (Legacy mode)
CONFIG DEBUG = OFF ; Disabled
CONFIG CP0 = OFF ; Block 0 (000800-003FFFh) not code-protected
CONFIG CP1 = OFF ; Block 1 (004000-007FFFh) not code-protected
CONFIG CP2 = OFF ; Block 2 (008000-00BFFFh) not code-protected
CONFIG CP3 = OFF ; Block 3 (00C000-00FFFFh) not code-protected
CONFIG CPB = OFF ; Boot block (000000-0007FFh) not code-protected
CONFIG CPD = OFF ; Data EEPROM not code-protected
CONFIG WRT0 = OFF ; Block 0 (000800-003FFFh) not write-protected
CONFIG WRT1 = OFF ; Block 1 (004000-007FFFh) not write-protected
CONFIG WRT2 = OFF ; Block 2 (008000-00BFFFh) not write-protected
CONFIG WRT3 = OFF ; Block 3 (00C000-00FFFFh) not write-protected
CONFIG WRTC = OFF ; Configuration registers (300000-3000FFh) not write-protected
CONFIG WRTB = OFF ; Boot Block (000000-0007FFh) not write-protected
CONFIG WRTD = OFF ; Data EEPROM not write-protected
CONFIG EBTR0 = OFF ; Block 0 (000800-003FFFh) not protected from table reads executed in other blocks
CONFIG EBTR1 = OFF ; Block 1 (004000-007FFFh) not protected from table reads executed in other blocks
CONFIG EBTR2 = OFF ; Block 2 (008000-00BFFFh) not protected from table reads executed in other blocks
CONFIG EBTR3 = OFF ; Block 3 (00C000-00FFFFh) not protected from table reads executed in other blocks
CONFIG EBTRB = OFF ; Boot Block (000000-0007FFh) not protected from table reads executed in other blocks
#ENDCONFIG
'define I2C_SLOW 1
define OSC 64
OSCCON = %01110000 ; 16Mhz
OSCTUNE.6 = 1 ; Enable 4x PLL
while ! osccon2.7 :WEND ; to make sure the pll has stabilised before you run any other code
TRISC = %11011000
ANSELC=0
#DEFINE DEBUGING 1
#IFNDEF DEBUGING
DEFINE HSER_RCSTA 90h ' Enable serial port & continuous receive
DEFINE HSER_TXSTA 24h ' Enable transmit, BRGH = 1
DEFINE HSER_CLROERR 1 ' Clear overflow automatically
DEFINE HSER_SPBRG 160 ' 38400 Baud @ 64MHz, -0.08%
SPBRGH = 1
BAUDCON.3 = 1 ' Enable 16 bit baudrate generator
#ELSE
DEFINE DEBUG_REG PORTB
DEFINE DEBUG_BIT 7
DEFINE DEBUG_BAUD 9600
DEFINE DEBUG_MODE 0
ANSELB=0
LATB.7=1
#ENDIF
SDA var portc.4 ' DATA PIN
SCL VAR portc.3 ' CLOCK PIN
Timeout cON 2000
reg var BYTE
fifo var byte[6]
addr var byte
REVISION var byte
PARTID var byte
buffer var byte[1152]
ptr var byte
btr var byte
index var word
result var word ext
@result = _fifo
;----------------------- REGISTER -------------------------
REG_TEMP_INT con $1F
REG_TEMP_FRAC con $20
REG_TEMP_CONFIG con $21
REG_PART_REVISION con $FE
REG_MODE con $09
REG_SPO2_CONFIG con $0A ;SPO2_ADC_RGE[6:5]SPO2_SR[4:2]LED_PW[1:0]
REG_LED1_PA con $0C
REG_LED2_PA con $0D
FIFO_WR_PTR con $04 ;FIFO_WR_PTR[4:0]
FIFO_RD_PTR con $06
FIFO_DATA con $07
FIFO_CONFIG con $08 ;FIFO_A_FULL[3:0] SMP_AVE[7:5]
OVF_COUNTER con $05
STATUS1 con 0 ;A_FULL[7]
INTERRUPT_EN con 2
' -----------------------------------------------------------------------------|
#IFDEF DEBUGING
PAUSE 2000
DEBUG 13,10, "READY"
#ENDIF
ADDR = $ae ; addr is 0x57 << 1
reg = REG_PART_REVISION
i2cread SDA,scl,ADDR,reg,[REVISION,PARTID]
reg = REG_MODE
i2cwrite SDA,scl,ADDR,reg,[3]
reg = REG_SPO2_CONFIG
i2cwrite SDA,scl,ADDR,reg,[$20]
reg = REG_LED2_PA
i2cwrite SDA,scl,ADDR,reg,[10]
reg = REG_LED1_PA
i2cwrite SDA,scl,ADDR,reg,[10]
reg = FIFO_CONFIG
i2cwrite SDA,scl,ADDR,reg,[16]
reg = INTERRUPT_EN
i2cwrite SDA,scl,ADDR,reg,[$E0]
#IFNDEF DEBUGING
HSEROUT [$73,$03,$04,$11,$ff,$ff,"PART ID: 0X",hex PARTID,"/0X", hex REVISION,$00]
Hserin timeout,error,[wait(6)]
#ELSE
DEBUG 13,10, "PART ID: 0X",hex PARTID,"/0X",hex REVISION
#ENDIF
'********************************************************************************
start:
reg= REG_TEMP_CONFIG
i2cwrite SDA,scl,ADDR,reg,[1]
reg= REG_TEMP_INT
i2cread sda,scl,ADDR,reg,[fifo[0],fifo[1]]
#IFNDEF DEBUGING
HSEROUT [$73,$05,$0A,$11,$07,$E0,"TEMP: ",DEC fifo[0],".",DEC2( fifo[1]<<6),$00]
Hserin timeout,error,[wait(6)]
#ELSE
DEBUG 13,10, "TEMP: ",DEC fifo[0],".",DEC2( fifo[1]<<6)
#ENDIF
GOSUB AQUIRE
pause 5000
goto start
aquire:
reg= FIFO_WR_PTR
i2cwrite SDA,scl,ADDR,reg,[0]
reg= FIFO_RD_PTR
i2cwrite SDA,scl,ADDR,reg,[0]
reg = OVF_COUNTER
i2cwrite sda,scl,ADDR,reg,[0]
FOR index = 0 TO 1151 STEP 0
btr = 0
reg = STATUS1
WHILE (btr&192) = 0
PAUSE 10
i2cread sda,scl,ADDR,reg,[btr]
DEBUG "Y" ,DEC btr
WEND
'
reg = FIFO_WR_PTR
i2cread SDA,scl,ADDR,reg,[Ptr]
reg = FIFO_RD_PTR
i2cread SDA,scl,ADDR,reg,[btr]
btr = (ptr - btr) & 31
DEBUG "Z" ,DEC btr
WHILE btr
reg = FIFO_DATA
i2cread sda,scl,ADDR,reg,[buffer[index + 2],buffer[index + 1],buffer[index + 0],buffer[index + 5],buffer[index + 4],buffer[index + 3]]
index = index + 6
btr = btr - 1
WEND
NEXT
reg = OVF_COUNTER
i2cread sda,scl,ADDR,reg,[reg ]
DEBUG 13,10,"OF ",DEC reg
FOR index = 0 TO 1151 STEP 0
for ptr = 0 to 2
fifo[ptr] = buffer[index + ptr]
next
DEBUG 13,10;, hex2 fifo[2] , hex2 fifo[1], hex2 fifo[0]
asm ;ROTATE READING TO GET SUFFICIENT RESOLOUTION INTO UPPER WORD
banksel _fifo
bcf STATUS,C
RRCF _fifo + 2 ,f
RRCF _fifo + 1 ,f
RRCF _fifo ,f
bcf STATUS,C
RRCF _fifo + 2 ,f
RRCF _fifo + 1 ,f
RRCF _fifo ,f
banksel 0
endasm
DEBUG 9,HEX4 result
index = index + 3
' DEBUG 13,10, hex2 buffer[index+2],hex2 buffer[index+1],hex2 buffer[index],9 ,HEX4 result
' DEBUG 9, hex2 fifo[2] , hex2 fifo[1], hex2 fifo[0]
for ptr = 0 to 2
fifo[ptr] = buffer[index + ptr]
next
' DEBUG 9, hex2 fifo[2] , hex2 fifo[1], hex2 fifo[0]
asm ;ROTATE READING TO GET SUFFICIENT RESOLOUTION INTO UPPER WORD
banksel _fifo
bcf STATUS,C
RRCF _fifo +2 ,f
RRCF _fifo +1 ,f
RRCF _fifo ,f
bcf STATUS,C
RRCF _fifo +2 ,f
RRCF _fifo +1 ,f
RRCF _fifo ,f
banksel 0
endasm
DEBUG 9,HEX4 result
index = index + 3
NEXT
RETURN
Quote:
But in the manual it says that we never use constants for the I2C command.
What i have realised is that you refer to the
everytime you need to asign a constant value to it. Is that right? with that way we alter the restriction of using constants. (or am i wrong?)Code:reg var byte
in pbp constants are 16 bit, they are fine in i2c when a 16 bit value is appropriate and the endianness matches
if you use a var there is never any doubt, you get what you asked for but the endianness must match
there is no such thing as write address or read address in pbp there is only the addressQuote:
im confused here. When do we use the write address and when do we use the read address!!!
there is an adress of 7 bits....then PBP is taking care for the Read or Write bit.Quote:
there is no such thing as write address or read address in pbp there is only the address
The following is from the manual of the MAX30102.
Attachment 9144
But in the program under the registers we are using the AE which is related to write address. Isnt it?
Code:ADDR = $ae ; addr is 0x57 << 1
you are trying to create a problem that does not exist there is no such thing as write address or read address in pbp there is only the addressQuote:
But in the program under the registers we are using the AE which is related to write address. Isnt it?
a pbp i2c address is the 7bit manufacturer's address left shifted 1 bit, the only variation is for crappy ancient eeproms where the "page"
address forms part of the address[control] , but bit0 is still under pbp control regardless
you don't quibble the hserout command adding start and stop bits to your serial transmission or even calculating the parity and inserting it also
Attachment 9145
why should the i2c "high level" commands not be able to set the r/w bit as required, after all that's why you use pbp. it stops you needing to dig into the bowels of i2c transactions
the manual
Attachment 9146
lets not hear any more of this nonsense
Thanks Richard,
just wanted to understand it. Now it is clear.
now have low pass filtering on pic
Attachment 9147
73 rpm tonight
That's really impressed Richard.
Im still working step by step on the code, im still at an early stage.
Just need to understand the methodology.
Attachment 9151
try as i might i cannot detect the relevant peaks reliably
Code:'****************************************************************'* Name : MAX30102 FOR PIC 18 DEMO *
'* Author : Richard *
'* Notice : *
'* : *
'* Date : 9/1/2022 *
'* Version : 1.0 *
'* Notes : MAX30102 *
'* :18f26k22 @64Mhz *
'****************************************************************
#CONFIG ; The PBP configuration for the PIC18F26K22 is:
CONFIG FOSC = INTIO67
CONFIG PLLCFG = OFF ;Oscillator multiplied by 4
CONFIG PRICLKEN = ON ;Primary clock enabled
CONFIG FCMEN = OFF ;Fail-Safe Clock Monitor disabled
CONFIG IESO = OFF ;Oscillator Switchover mode disabled
CONFIG BOREN = SBORDIS ; Brown-out Reset enabled in hardware only (SBOREN is disabled)
CONFIG WDTEN = ON ; WDT is always enabled. SWDTEN bit has no effect ;|
CONFIG WDTPS = 32768 ; 1:32768 ---> HERE enable the watchdog timer with a 1:32768 postscale;|
CONFIG PWRTEN = ON
CONFIG HFOFST = ON ; HFINTOSC output and ready status are not delayed by the oscillator stable status
CONFIG MCLRE = EXTMCLR ; MCLR pin enabled, RE3 input pin disabled
CONFIG LVP = OFF ; Single-Supply ICSP disabled
CONFIG XINST = OFF ; Instruction set extension and Indexed Addressing mode disabled (Legacy mode)
CONFIG DEBUG = OFF ; Disabled
CONFIG CP0 = OFF ; Block 0 (000800-003FFFh) not code-protected
CONFIG CP1 = OFF ; Block 1 (004000-007FFFh) not code-protected
CONFIG CP2 = OFF ; Block 2 (008000-00BFFFh) not code-protected
CONFIG CP3 = OFF ; Block 3 (00C000-00FFFFh) not code-protected
CONFIG CPB = OFF ; Boot block (000000-0007FFh) not code-protected
CONFIG CPD = OFF ; Data EEPROM not code-protected
CONFIG WRT0 = OFF ; Block 0 (000800-003FFFh) not write-protected
CONFIG WRT1 = OFF ; Block 1 (004000-007FFFh) not write-protected
CONFIG WRT2 = OFF ; Block 2 (008000-00BFFFh) not write-protected
CONFIG WRT3 = OFF ; Block 3 (00C000-00FFFFh) not write-protected
CONFIG WRTC = OFF ; Configuration registers (300000-3000FFh) not write-protected
CONFIG WRTB = OFF ; Boot Block (000000-0007FFh) not write-protected
CONFIG WRTD = OFF ; Data EEPROM not write-protected
CONFIG EBTR0 = OFF ; Block 0 (000800-003FFFh) not protected from table reads executed in other blocks
CONFIG EBTR1 = OFF ; Block 1 (004000-007FFFh) not protected from table reads executed in other blocks
CONFIG EBTR2 = OFF ; Block 2 (008000-00BFFFh) not protected from table reads executed in other blocks
CONFIG EBTR3 = OFF ; Block 3 (00C000-00FFFFh) not protected from table reads executed in other blocks
CONFIG EBTRB = OFF ; Boot Block (000000-0007FFh) not protected from table reads executed in other blocks
#ENDCONFIG
goto overasm
asm
PutMulResult?D macro Din
MOVE?BB Din, R2
MOVE?BB Din + 1, R2 + 1
MOVE?BB Din + 2, R0
MOVE?BB Din + 3, R0 + 1
RST?RP
endm
endasm
overasm:
define OSC 64
OSCCON = %01110000 ; 16Mhz
OSCTUNE.6 = 1 ; Enable 4x PLL
while ! osccon2.7 :WEND ; to make sure the pll has stabilised before you run any other code
TRISC = %11011000
ANSELC=0
ANSELB=0
#DEFINE DEBUGING 1
DEFINE DEBUG_REG PORTB
DEFINE DEBUG_BIT 7
DEFINE DEBUG_BAUD 9600
DEFINE DEBUG_MODE 0
SDA var portc.4
SCL VAR portc.3
reg var BYTE
fifo var byte[6] bank0
addr var byte
REVISION var byte
PARTID var byte
buffer var word[384]
ptr var byte
btr var byte
index var word
average var byte[4] bank0
ave var word
peaks var byte[5]
lastpeak var word
lpfdata var word[192]
result var word ext
result1 var word ext
@result = _fifo
@result1 = _fifo + 3
;----------------------- REGISTER -------------------------
REG_TEMP_INT con $1F
REG_TEMP_FRAC con $20
REG_TEMP_CONFIG con $21
REG_PART_REVISION con $FE
REG_MODE con $09
REG_SPO2_CONFIG con $0A ;SPO2_ADC_RGE[6:5]SPO2_SR[4:2]LED_PW[1:0]
REG_LED1_PA con $0C
REG_LED2_PA con $0D
FIFO_WR_PTR con $04 ;FIFO_WR_PTR[4:0]
FIFO_RD_PTR con $06
FIFO_DATA con $07
FIFO_CONFIG con $08 ;FIFO_A_FULL[3:0] SMP_AVE[7:5]
OVF_COUNTER con $05
STATUS1 con 0 ;A_FULL[7]
INTERRUPT_EN con 2
' -----------------------------------------------------------------------------|
#IFDEF DEBUGING
LATB.7=1
PAUSE 2000
DEBUG 13,10, "READY"
#ENDIF
ADDR = $ae ; addr is 0x57 << 1
reg = REG_PART_REVISION
i2cread SDA,scl,ADDR,reg,[REVISION,PARTID]
reg = REG_MODE
i2cwrite SDA,scl,ADDR,reg,[3]
reg = REG_SPO2_CONFIG
i2cwrite SDA,scl,ADDR,reg,[$20]
reg = REG_LED2_PA
i2cwrite SDA,scl,ADDR,reg,[10]
reg = REG_LED1_PA
i2cwrite SDA,scl,ADDR,reg,[10]
reg = FIFO_CONFIG
i2cwrite SDA,scl,ADDR,reg,[16]
reg = INTERRUPT_EN
i2cwrite SDA,scl,ADDR,reg,[$E0]
DEBUG 13,10, "PART ID: 0X",hex PARTID,"/0X",hex REVISION
start:
reg= REG_TEMP_CONFIG
i2cwrite SDA,scl,ADDR,reg,[1]
reg= REG_TEMP_INT
i2cread sda,scl,ADDR,reg,[fifo[0],fifo[1]]
DEBUG 13,10, "TEMP: ",DEC fifo[0],".",DEC2( fifo[1]<<6)
GOSUB AQUIRE
pause 2000
goto start
aquire:
reg= FIFO_WR_PTR
i2cwrite SDA,scl,ADDR,reg,[0]
reg= FIFO_RD_PTR
i2cwrite SDA,scl,ADDR,reg,[0]
reg = OVF_COUNTER
i2cwrite sda,scl,ADDR,reg,[0]
asm
banksel 0
clrf _average
clrf _average+1
clrf _average+2
clrf _average+3
endasm
FOR index = 0 TO 255 STEP 0
btr = 0
reg = STATUS1
WHILE (btr & 192) = 0
i2cread sda,scl,ADDR,reg,[btr]
WEND
reg = FIFO_WR_PTR
i2cread SDA,scl,ADDR,reg,[Ptr]
reg = FIFO_RD_PTR
i2cread SDA,scl,ADDR,reg,[btr]
btr = (ptr - btr) & 31
WHILE btr
reg = FIFO_DATA ;---------ir----------;===========red===========
i2cread sda,scl,ADDR,reg,[FIFO[5],FIFO[4],FIFO[3],FIFO[2],FIFO[1],FIFO[0]]
asm ;ROTATE READING TO GET SUFFICIENT RESOLOUTION INTO lower WORD
banksel 0
bcf STATUS,C
RRCF _fifo + 2 ,f
RRCF _fifo + 1 ,f
RRCF _fifo ,f
bcf STATUS,C
RRCF _fifo + 2 ,f
RRCF _fifo + 1 ,f
RRCF _fifo ,f
bcf STATUS,C
RRCF _fifo + 5 ,f
RRCF _fifo + 4 ,f
RRCF _fifo + 3 ,f
bcf STATUS,C
RRCF _fifo + 5 ,f
RRCF _fifo + 4 ,f
RRCF _fifo + 3 ,f
movf _fifo ,w ;RED AVERAGE
addwf _average,f
movf _fifo + 1 ,w
bnc s1
incf _average + 1,f
s1
addwf _average + 1,f
movf _fifo + 2 ,w
bnc s2
incf _average + 2,f
s2
bnc s3
incf _average + 3 ,f
s3
endasm
buffer[index] = result ;red
index = index + 1
buffer[index] = result1 ;ir
index = index + 1
btr = btr - 1
WEND
NEXT
DEBUG 13,10,hex2 average[3],hex2 average[2],hex2 average[1],hex2 average
@ PutMulResult?D _average ;RED AVERAGE
ave = DIV32 128 ;RED AVERAGE
reg = OVF_COUNTER
i2cread sda,scl,ADDR,reg,[reg ]
DEBUG 13,10,"OverFlows ",DEC reg,9,dec ave,9,hex ave
FOR index = 0 TO 255 STEP 0
ave = (ave ** 62259) + (buffer[index] ** 3276 )
lpfdata[index>>1]=ave
;.....lpf..;;;;----red-----;;;;======-ir-========
DEBUG 13,10,dec ave,9,dec buffer[index],9,dec buffer[index+1]
index = index + 2
NEXT
RETURN
In Post #44 your low-pass filter seemed to work perfectly, then in Post #49, it seemed a bit overdone. Then in Post #51 it looks like the low-pass filter is acting like a 500F capacitor! I didn't look at the code, but maybe you could back off on the filter settings for a clearer reading.
i have tried many variations , the added aggressiveness of the filter is an attempt to remove the unwanted "little" peaksQuote:
but maybe you could back off on the filter settings for a clearer reading.
what looks like a nice picture of on a graph does not mean peak detection is easier.
some of the lp filtering is just added in with excel also, even tried using trend lines in attempt at detecting pos and neg zero crossings
that's still not 100% effective. dsp is not my forte, dc drift in the readings can be neg or pos going or both or zero.
fft was a failure because i cannot remove the dc component effectively. i need a better method i have no effective strategy
Here is a Filter algorithm that has served me well with several projects. For the moment I'm going to assume your code serves 2 main functions: read the heart rate MAX30102 and report the results. This means the processor execution time can be maximized for these 2 functions.
Reporting process is what it is. That's whatever protocol (UART, SPI, I2C, or LCDOUT etc) you have chosen to make use of the processed data.
As for reading and filtering the MAX30102 data, the first stage is to take multiple ADC reads (or appropriately retrieve the latest data report) each Subroutine CALL and average them. The result gets fed into a circular buffer, where the average is the last X readings, and what you shoot out in your report. It looks something like this:
Somewhere a CALL (GOSUB) is made to check the input from the MAX30102 sensor. Within the Subroutine, you do this 4X and average the results. The average result is fed into a [4] BYTE/WORD circular buffer. An Accumulator adds all buffer entries and divides the result by the number of entries (calculates an average). The value reported is the average of the circular buffer -- buffered value. With me so far? Let's take it for a test drive, shall we?
To change the impact of the filter, you can increase or decrease the size of the HrValBuf[4] buffer and/or the HrValCir[4] buffer. If too jumpy, add more entries for either/both buffer(s). Conversely, to economize, try reducing buffer sizes and see if you still like the results. Changes would have to be reflected in Get_Heartrate:. No, of course this isn't the absolute most efficient code to accomplish the goal, and it is too abbreviated to actually work, but I hope it illustrates an effective filter that has served me well over many projects.Code:b0 VAR BYTE ;Used for FOR/LOOP
HrVal VAR BYTE ;if using 8-bit ADC, ...VAR WORD for 10-bit, or whatever protocol demands
HrValBuf VAR BYTE[4] ;again, WORD for 10-bit, this is your 4 immediate ADC (MAX30102 input) reads Buffer
HrValCir VAR BYTE[4] ;again, WORD for 10-bit, this is your 4 entry Circular Buffer
HrBufAcc VAR WORD ;Total of all 4 HrValBuf readings
HrCirAcc Var WORD ;Total of all 4 HrCirBuf readings
HeartRate VAR BYTE ;again, WORD for 10-bit, End Filtered Result to be Reported or Processed
... ;from Somewhere in Code:
GOSUB Get_HeartRate
GOSUB Send_HeartRate ;Do something with the HeartRate Value Acquired & Filtered
... ;then Continue Code...
Get_Heartrate:
HrValCir[3] = HrValCir[2] ;Rotate the Circular Buffer
HrValCir[2] = HrValCir[1]
HrValCir[1] = HrValCir[0]
FOR b0 = 0 TO 3
ADCIN MAX30102,HrVal ;or I2CREAD or SPIREAD -- Retrieve a Current Value
HrValBuf[b0] = HrVal
NEXT b0
HrBufAcc = HrValBuf[3] + HrValBuf[2] + HrValBuf[1] + HrValBuf[0] ;Add All 4 Readings...
HrValCir[0] = HrBufAcc >> 2 ;Same as HrValCir[0] = HrBufAcc / 4 -- Places the Latest Averaged Value into the Circular Buffer
HrCirAcc = HrValCir[3] + HrValCir[2] + HrValCir[1] + HrValCir[0] ;Totals the Circular Buffer
HeartRate = HrCirAcc >> 2 ;Same as HeartRate = HrCirAcc / 4, Averages the Circular Buffer
RETURN
the filter is not really the issue, its the variability of the data that is problematical, every 128 sample is subtly different.
light leakage, finger pressure and position and even finger compression time lead to wildly variable readings. my max30102 housing is probable not ideal either
i use for this filter
fv = fv*x + nv*(y)
where x+y = 1, fv = average nv = new value
in pbp terms x y
ave = (ave ** 60000) + (buffer[index] ** 5535 ) ;60000 + 5535 = 65535
or
ave = (ave */ 250) + (buffer[index] */ 5 ) ;250+ 5 = 255
depending on finesse required, the introduced phase shift has no bearing on the result either.
it may not be as fast as your method but has better control and in this case speed is of no importance
well my sensor was not 5v tolerant its now a random number generator , in the bin
i give up
Richard which sensor did you have? Could you please let us know? for avoiding it in the future.
Based on cardiovascular medical graph, the post #44 and post #49 looks fine.
I think #49 it is a bit better which doesnt mean the in #44 the graph is not acceptable.
my module was clearly marked as 3.3v its the one with slots in the board to tie it on your finger
the code has little if any effect on the graphical result. the result depends on your finger and its placement
ambient light etc, my holder is a little tight it constricts circulation a bit and i need to change fingers every 10 minutes to get good data
i found a spare [must have bought 2] i will be more careful with this one.
i still cannot get a algo to find the right peaks. on a graph it looks so obvious even in the crappy reads beats are distinctive, by the absolute shits computers are stupid. breaking the search into 32 sample blocks gets me the block highest highs and lowest lows but there is no guarantee the high in a block is actually a peak or whether continues to ramp up into the next block
I guess you have this one
Attachment 9153
https://www.teachmemicro.com/max3010...r-for-arduino/
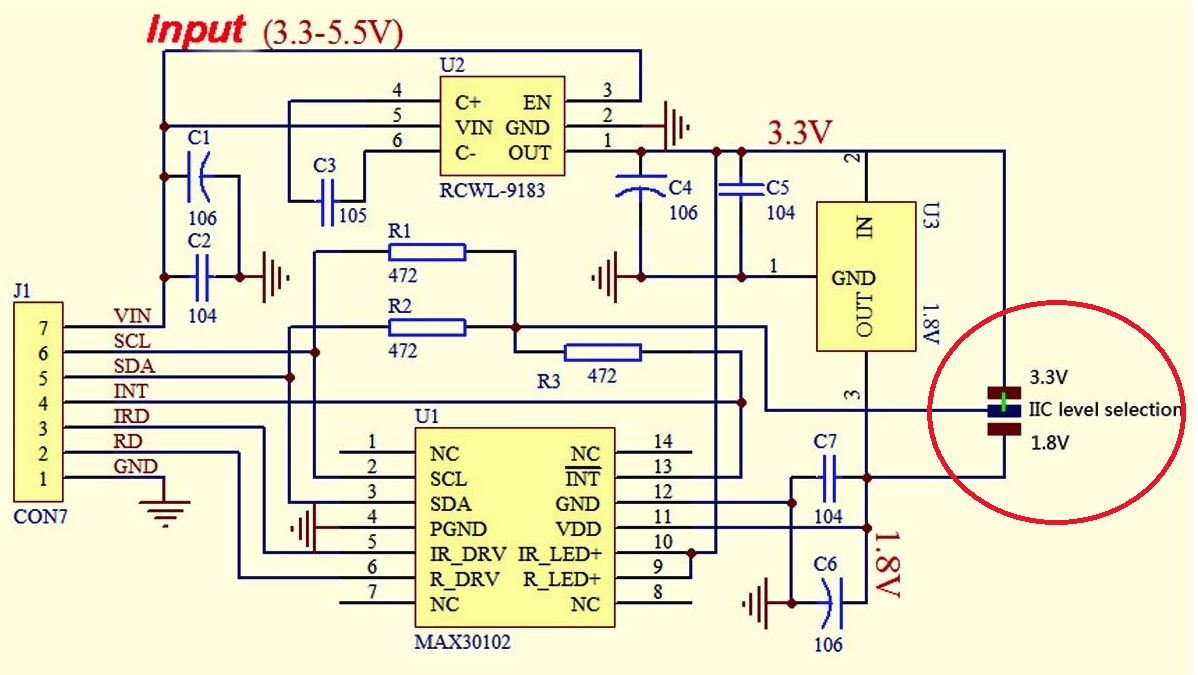
I also have 2 of those, but in the schematic the input voltage is 3.3V to 5V.
Attachment 9154
or you are talking about the logic level? So i also need to take care about it and supply the PIC with 3.3V.
interesting mine has no jumper fitted, its not dead just gives random results , temp works ok still
led still comes on
i will solder the jumper and try again
It is very important to:
1. have the finger cleaned with alcohol before testing and also clean the sensor with alcohol too.
2. Not pressing hard the finger on the sensor, the shell of the sensor should be lightly tight on the finger.
3. No ambient light should come in the sensor area. Most if not all commercial devices are black for a purpose.
Hope this helps.
Ioannis
i cleaned the screen with metho it had a spec of gunge in the wrong spot now restored. mine will not run for long at 5v 3-4 minutes then the readings are crap, jumper made nil difference. i notice the led got substantially brighter when it goes strange. 5v is a no go for this unit
this kind of defines the problem
Attachment 9155
peaks are easy to see, my 32 sample search yields these peaks its not easy
sample
5
51
95
98
raw data
Code:lpf red ir
4235 4275 4435
4236 4250 4443
4238 4259 4440
4241 4264 4450
4243 4265 4482
4244 4254 4471
4244 4247 4446
4243 4244 4425
4243 4250 4424
4242 4243 4394
4242 4248 4397
4241 4244 4372
4239 4232 4376
4235 4223 4377
4231 4214 4375
4227 4214 4364
4224 4212 4385
4220 4205 4382
4218 4210 4403
4218 4225 4401
4217 4216 4398
4217 4229 4398
4217 4224 4400
4218 4238 4410
4220 4244 4412
4223 4250 4401
4225 4248 4398
4226 4245 4402
4228 4247 4398
4230 4248 4386
4233 4256 4402
4232 4238 4390
4233 4250 4400
4236 4262 4405
4238 4256 4400
4237 4237 4405
4236 4235 4400
4236 4245 4420
4234 4227 4431
4235 4251 4442
4234 4234 4437
4235 4252 4432
4236 4248 4420
4239 4265 4455
4241 4263 4440
4243 4267 4436
4246 4276 4439
4245 4249 4424
4246 4255 4433
4249 4278 4442
4250 4262 4442
4252 4271 4427
4252 4254 4429
4250 4242 4408
4246 4228 4399
4241 4221 4399
4234 4195 4378
4229 4205 4378
4224 4200 4395
4220 4204 4381
4216 4200 4363
4212 4195 4377
4209 4198 4372
4208 4208 4365
4207 4215 4366
4209 4227 4375
4212 4240 4371
4213 4227 4371
4214 4229 4358
4215 4229 4353
4215 4220 4360
4215 4218 4356
4215 4222 4357
4217 4233 4365
4217 4228 4360
4218 4232 4366
4217 4222 4364
4217 4230 4366
4217 4224 4373
4216 4220 4391
4217 4233 4381
4215 4211 4391
4215 4221 4401
4215 4222 4404
4215 4222 4411
4215 4220 4425
4215 4221 4418
4216 4226 4413
4217 4233 4427
4218 4238 4421
4219 4237 4416
4221 4245 4428
4222 4237 4421
4226 4261 4422
4229 4255 4436
4233 4263 4432
4236 4269 4437
4240 4272 4423
4241 4258 4431
4241 4252 4403
4240 4246 4381
4236 4223 4368
4231 4207 4343
4227 4213 4334
4223 4206 4341
4220 4211 4338
4218 4213 4334
4214 4194 4325
4213 4209 4336
4211 4201 4326
4210 4210 4328
4209 4211 4327
4207 4205 4321
4205 4195 4332
4203 4199 4324
4203 4213 4349
4201 4194 4352
4200 4202 4341
4198 4200 4338
4198 4203 4333
4197 4197 4348
4195 4188 4356
4194 4194 4377
4194 4204 4371
4194 4202 4383
4193 4195 4408
4193 4206 4383
4194 4209 4387
results from PICKIT UART TOOL at 9600.
Attachment 9156Code:RED IR
8875 9120
8859 9127
8867 9128
8868 9127
8871 9116
8875 9121
8880 9115
8873 9115
8870 9115
8876 9123
8881 9127
8880 9114
8875 9118
8877 9129
8873 9114
8879 9127
8895 9119
8879 9129
8870 9128
8880 9130
8897 9139
8888 9116
8880 9123
8886 9146
8889 9124
8890 9119
8897 9113
8891 9122
8872 9134
8896 9124
8885 9121
8875 9121
8882 9130
8885 9129
8892 9125
8894 9132
8884 9117
8888 9127
8881 9116
8878 9124
8876 9112
8864 9117
8873 9120
8867 9113
8879 9123
8873 9125
8865 9119
8872 9131
8873 9118
8878 9124
8877 9123
8878 9119
8878 9116
8891 9108
8878 9110
8869 9140
8877 9119
8870 9119
8865 9116
8878 9120
8882 9126
8884 9138
8877 9130
8879 9116
8883 9127
8883 9128
8887 9140
8890 9126
8876 9107
8884 9116
8875 9121
8888 9138
8893 9117
8885 9116
8895 9114
8876 9128
8891 9128
8893 9130
8889 9123
8881 9114
8886 9119
8876 9116
8883 9126
8876 9118
8875 9126
8866 9115
8882 9115
8866 9113
8882 9118
8880 9118
8885 9108
8877 9123
8880 9125
8869 9122
8888 9123
8871 9119
8881 9118
8876 9117
8890 9136
8879 9115
8891 9124
8886 9115
8891 9107
8884 9110
8886 9128
8899 9117
8886 9138
8883 9133
8902 9130
8890 9132
8877 9124
8889 9131
8895 9127
8884 9132
8887 9127
8885 9120
8893 9139
8895 9135
8875 9131
8889 9109
8891 9110
8881 9121
8875 9123
8889 9126
8867 9124
8873 9111
8875 9115
8875 9109
8865 9102
8874 9119
8890 9124
8886 9121
8879 9115
8877 9114
8876 9118
8878 9106
8867 9114
8874 9110
8881 9121
8877 9120
8885 9113
8873 9107
8889 9127
8876 9127
8889 9115
8874 9110
8888 9119
8877 9131
8884 9108
8888 9114
8882 9116
8881 9110
8891 9113
8871 9114
8879 9107
8882 9115
8877 9115
8886 9114
8880 9118
8874 9100
8864 9112
8864 9112
8872 9102
8867 9114
8855 9092
8865 9117
8873 9104
8861 9115
8855 9113
8868 9099
8849 9098
8875 9109
8868 9111
8861 9108
8872 9100
8873 9113
8871 9123
8863 9100
8866 9110
8874 9106
8870 9102
8884 9100
8873 9117
8865 9109
8860 9111
8861 9117
8872 9102
8868 9107
8885 9111
8869 9098
8866 9116
8876 9106
The following is the circuit board, which is changed and added a 3.3V step up/ step down Voltage regulator. Just ot be on a safe side.
Attachment 9157
Attachment 9158
The following is a second measurement which based on a samsung's mobile measurement it suppose to be close at 78 bpm.
Code:RED IR
8492 8577
8489 8590
8493 8576
8494 8592
8500 8601
8499 8596
8509 8588
8504 8580
8504 8586
8514 8588
8507 8585
8504 8583
8513 8580
8514 8580
8517 8594
8514 8588
8512 8584
8499 8575
8507 8590
8514 8580
8499 8573
8505 8607
8504 8575
8489 8574
8498 8586
8496 8579
8510 8582
8498 8580
8499 8578
8537 8574
8505 8576
8497 8563
8503 8585
8500 8568
8488 8581
8505 8582
8506 8589
8521 8576
8497 8588
8509 8583
8507 8583
8499 8583
8497 8575
8502 8580
8486 8569
8505 8579
8507 8571
8499 8576
8505 8572
8502 8580
8498 8570
8499 8569
8496 8571
8485 8572
8496 8564
8511 8580
8499 8570
8498 8562
8497 8578
8499 8581
8493 8656
8497 8579
8503 8573
8507 8584
8492 8570
8499 8565
8495 8572
8501 8573
8511 8576
8502 8568
8506 8562
8499 8557
8498 8572
8492 8563
8505 8555
8503 8567
8494 8565
8493 8570
8502 8573
8489 8564
8493 8558
8507 8565
8505 8574
8499 8571
8497 8576
8493 8574
8489 8566
8498 8568
8496 8569
8495 8578
8517 8570
8515 8564
8506 8556
8509 8571
8506 8572
8497 8565
8508 8570
8499 8571
8506 8566
8443 8575
8498 8571
8501 8568
8500 8562
8512 8569
8497 8565
8510 8573
8499 8563
8508 8555
8526 8566
8513 8566
8513 8582
8505 8562
8511 8585
8492 8564
8511 8582
8514 8563
8502 8570
8506 8570
8518 8563
8513 8570
8508 8575
8505 8586
8510 8560
8519 8572
8516 8580
8511 8584
8506 8562
8496 8565
8519 8570
8502 8575
8631 8578
8510 8570
8529 8571
8516 8562
8515 8566
8510 8568
8514 8579
8513 8581
8518 8573
8524 8578
8504 8569
8508 8559
8515 8569
8515 8575
8512 8580
8514 8555
8525 8583
8519 8577
8517 8572
8507 8571
8516 8572
8521 8571
8525 8581
8505 8563
8522 8565
8518 8569
8516 8559
8515 8578
8521 8567
8502 8571
8522 8577
8528 8586
8529 8581
8518 8579
8507 8562
8520 8571
8512 8560
8518 8572
8531 8550
8507 8576
8503 8568
8515 8578
8509 8573
8518 8570
8517 8566
8508 8567
8509 8570
8520 8572
8518 8585
8513 8565
8521 8566
8525 8569
8515 8578
8515 8573
8517 8567
8515 8578
8510 8565
8515 8572
8531 8564
8516 8563
8519 8560
8514 8571
For everyone info,
found this interesting article.
https://morf.lv/implementing-pulse-o...using-max30100
wrong info above, as i captured ascii and not hex values.
I'll try to fix that on the following message.
if you are using excel then its easier to import dec rather than hex, i changed to dec
just tried. Let me see the values on the excel. :)
Code:0 8028 1F5C
8053 8551 8259
8076 8533 8249
8100 8563 8254
8120 8541 8251
8140 8553 8244
8159 8548 8249
8178 8543 8247
8195 8535 8249
8211 8534 8260
8226 8540 8230
8240 8536 8251
8254 8562 8236
8268 8554 8259
8280 8528 8251
8292 8556 8247
8303 8534 8257
8314 8551 8254
8324 8541 8255
8334 8545 8243
8344 8550 8247
8353 8552 8248
8362 8557 8283
8370 8546 8242
8378 8549 8267
8385 8539 8259
8392 8548 8244
8399 8543 8256
8406 8549 8250
8412 8561 8261
8417 8536 8275
8422 8533 8268
8427 8544 8259
8432 8557 8239
8436 8539 8257
8441 8545 8235
8445 8545 8259
8449 8545 8245
8453 8549 8245
8456 8537 8263
8459 8540 8228
8463 8550 8249
8465 8540 8234
8468 8558 8242
8469 8521 8249
8472 8551 8249
8474 8532 8262
8477 8547 8243
8480 8554 8268
8481 8540 8241
8483 8554 8256
8485 8552 8264
8487 8554 8230
8489 8548 8249
8490 8532 8239
8491 8540 8257
8492 8525 8265
8494 8549 8243
8495 8526 8265
8496 8527 8249
8498 8556 8249
8499 8524 8275
8500 8539 8255
8500 8541 8257
8500 8535 8239
8501 8547 8251
8501 8530 8266
8502 8546 8248
8502 8532 8262
8503 8557 8253
8504 8551 8254
8503 8522 8257
8504 8554 8233
8503 8519 8256
8503 8534 8234
8503 8530 8246
8503 8528 8236
8504 8550 8259
8504 8534 8258
8504 8542 8229
8504 8538 8247
8505 8548 8243
8507 8563 8256
8508 8543 8267
8508 8538 8241
8508 8532 8258
8509 8543 8263
8510 8547 8259
8510 8527 8254
8510 8536 8247
8510 8534 8261
8510 8537 8238
8510 8536 8253
8511 8543 8250
8512 8546 8260
8511 8518 8266
8512 8548 8240
8512 8533 8261
8513 8545 8242
8515 8575 8270
8515 8541 8275
8515 8536 8236
8515 8534 8252
8515 8541 8251
8516 8559 8264
8516 8524 8250
8516 8529 8251
8516 8526 8254
8517 8543 8235
8517 8532 8254
8517 8532 8236
8518 8545 8243
8517 8518 8258
8517 8535 8240
8517 8534 8241
8517 8539 8245
8517 8541 8261
8517 8532 8250
8517 8531 8243
8517 8530 8260
8517 8534 8249
8517 8528 8246
8517 8527 8249
8518 8557 8255
8518 8531 8250
8518 8537 8233
8518 8541 8250
8518 8534 8252
8518 8539 8250
Just transfered those values from the PICKIT serial terminal to excel. No conversion.
Attachment 9160
tidied up a bit and swaped to using ir data [still in mode 3 for now]
Code:'****************************************************************'* Name : MAX30102 FOR PIC 18 DEMO *
'* Author : Richard *
'* Notice : *
'* : *
'* Date : 9/1/2022 *
'* Version : 1.0 *
'* Notes : MAX30102 *
'* :18f26k22 @64Mhz *
'****************************************************************
#CONFIG ; The PBP configuration for the PIC18F26K22 is:
CONFIG FOSC = INTIO67
CONFIG PLLCFG = OFF ;Oscillator multiplied by 4
CONFIG PRICLKEN = ON ;Primary clock enabled
CONFIG FCMEN = OFF ;Fail-Safe Clock Monitor disabled
CONFIG IESO = OFF ;Oscillator Switchover mode disabled
CONFIG BOREN = SBORDIS ; Brown-out Reset enabled in hardware only (SBOREN is disabled)
CONFIG WDTEN = ON ; WDT is always enabled. SWDTEN bit has no effect ;|
CONFIG WDTPS = 32768 ; 1:32768 ---> HERE enable the watchdog timer with a 1:32768 postscale;|
CONFIG PWRTEN = ON
CONFIG HFOFST = ON ; HFINTOSC output and ready status are not delayed by the oscillator stable status
CONFIG MCLRE = EXTMCLR ; MCLR pin enabled, RE3 input pin disabled
CONFIG LVP = OFF ; Single-Supply ICSP disabled
CONFIG XINST = OFF ; Instruction set extension and Indexed Addressing mode disabled (Legacy mode)
CONFIG DEBUG = OFF ; Disabled
CONFIG CP0 = OFF ; Block 0 (000800-003FFFh) not code-protected
CONFIG CP1 = OFF ; Block 1 (004000-007FFFh) not code-protected
CONFIG CP2 = OFF ; Block 2 (008000-00BFFFh) not code-protected
CONFIG CP3 = OFF ; Block 3 (00C000-00FFFFh) not code-protected
CONFIG CPB = OFF ; Boot block (000000-0007FFh) not code-protected
CONFIG CPD = OFF ; Data EEPROM not code-protected
CONFIG WRT0 = OFF ; Block 0 (000800-003FFFh) not write-protected
CONFIG WRT1 = OFF ; Block 1 (004000-007FFFh) not write-protected
CONFIG WRT2 = OFF ; Block 2 (008000-00BFFFh) not write-protected
CONFIG WRT3 = OFF ; Block 3 (00C000-00FFFFh) not write-protected
CONFIG WRTC = OFF ; Configuration registers (300000-3000FFh) not write-protected
CONFIG WRTB = OFF ; Boot Block (000000-0007FFh) not write-protected
CONFIG WRTD = OFF ; Data EEPROM not write-protected
CONFIG EBTR0 = OFF ; Block 0 (000800-003FFFh) not protected from table reads executed in other blocks
CONFIG EBTR1 = OFF ; Block 1 (004000-007FFFh) not protected from table reads executed in other blocks
CONFIG EBTR2 = OFF ; Block 2 (008000-00BFFFh) not protected from table reads executed in other blocks
CONFIG EBTR3 = OFF ; Block 3 (00C000-00FFFFh) not protected from table reads executed in other blocks
CONFIG EBTRB = OFF ; Boot Block (000000-0007FFh) not protected from table reads executed in other blocks
#ENDCONFIG
goto overasm
asm
PutMulResult?D macro Din
MOVE?BB Din, R2
MOVE?BB Din + 1, R2 + 1
MOVE?BB Din + 2, R0
MOVE?BB Din + 3, R0 + 1
RST?RP
endm
endasm
overasm:
define OSC 64
OSCCON = %01110000 ; 16Mhz
OSCTUNE.6 = 1 ; Enable 4x PLL
while ! osccon2.7 :WEND ; to make sure the pll has stabilised before you run any other code
TRISC = %11011000
ANSELC=0
ANSELB=0
#DEFINE DEBUGING 1
DEFINE DEBUG_REG PORTB
DEFINE DEBUG_BIT 7
DEFINE DEBUG_BAUD 9600
DEFINE DEBUG_MODE 0
SDA var portc.4
SCL VAR portc.3
reg var BYTE
fifo var byte[6] bank0
addr var byte
REVISION var byte
PARTID var byte
buffer var word[384]
ptr var byte
btr var byte
index var word
average var byte[4] bank0
ave var word
peaks var byte[8]
lastpeak var word
lastlow var word
lpfdata var word[192]
result var word ext
result1 var word ext
pulse var word
@result = _fifo
@result1 = _fifo + 3
;----------------------- REGISTER -------------------------
REG_TEMP_INT con $1F
REG_TEMP_FRAC con $20
REG_TEMP_CONFIG con $21
REG_PART_REVISION con $FE
REG_MODE con $09
REG_SPO2_CONFIG con $0A ;SPO2_ADC_RGE[6:5]SPO2_SR[4:2]LED_PW[1:0]
REG_LED1_PA con $0C
REG_LED2_PA con $0D
FIFO_WR_PTR con $04 ;FIFO_WR_PTR[4:0]
FIFO_RD_PTR con $06
FIFO_DATA con $07
FIFO_CONFIG con $08 ;FIFO_A_FULL[3:0] SMP_AVE[7:5]
OVF_COUNTER con $05
STATUS1 con 0 ;A_FULL[7]
INTERRUPT_EN con 2
' -----------------------------------------------------------------------------|
#IFDEF DEBUGING
LATB.7=1
PAUSE 2000
DEBUG 13,10, "READY"
#ENDIF
ADDR = $ae ; addr is 0x57 << 1
reg = REG_PART_REVISION
i2cread SDA,scl,ADDR,reg,[REVISION,PARTID]
reg = REG_MODE
i2cwrite SDA,scl,ADDR,reg,[3]
reg = REG_SPO2_CONFIG
i2cwrite SDA,scl,ADDR,reg,[$20]
reg = REG_LED2_PA
i2cwrite SDA,scl,ADDR,reg,[10]
reg = REG_LED1_PA
i2cwrite SDA,scl,ADDR,reg,[10]
reg = FIFO_CONFIG
i2cwrite SDA,scl,ADDR,reg,[16]
reg = INTERRUPT_EN
i2cwrite SDA,scl,ADDR,reg,[$E0]
DEBUG 13,10, "PART ID: 0X",hex PARTID,"/0X",hex REVISION
start:
reg= REG_TEMP_CONFIG
i2cwrite SDA,scl,ADDR,reg,[1]
reg= REG_TEMP_INT
i2cread sda,scl,ADDR,reg,[fifo[0],fifo[1]]
DEBUG 13,10, "TEMP: ",DEC fifo[0],".",DEC2( fifo[1]<<6)
GOSUB AQUIRE
pause 2000
goto start
aquire:
index=0
reg= FIFO_WR_PTR
i2cwrite SDA,scl,ADDR,reg,[0]
reg= FIFO_RD_PTR
i2cwrite SDA,scl,ADDR,reg,[0]
reg = OVF_COUNTER
i2cwrite sda,scl,ADDR,reg,[0]
asm
banksel 0
clrf _average
clrf _average+1
clrf _average+2
clrf _average+3
endasm
while index <256
btr = 0
reg = STATUS1
WHILE (btr & 192) = 0
i2cread sda,scl,ADDR,reg,[btr]
WEND
reg = FIFO_WR_PTR
i2cread SDA,scl,ADDR,reg,[Ptr]
reg = FIFO_RD_PTR
i2cread SDA,scl,ADDR,reg,[btr]
btr = (ptr - btr) & 31
WHILE (btr && (index < 256))
reg = FIFO_DATA ;---------ir----------;===========red===========
i2cread sda,scl,ADDR,reg,[FIFO[2],FIFO[1],FIFO[0],FIFO[5],FIFO[4],FIFO[3]]
asm ;ROTATE READING TO GET SUFFICIENT RESOLOUTION INTO lower WORD
banksel 0
bcf STATUS,C
RRCF _fifo + 2 ,f
RRCF _fifo + 1 ,f
RRCF _fifo ,f
bcf STATUS,C
RRCF _fifo + 2 ,f
RRCF _fifo + 1 ,f
RRCF _fifo ,f
bcf STATUS,C
RRCF _fifo + 5 ,f
RRCF _fifo + 4 ,f
RRCF _fifo + 3 ,f
bcf STATUS,C
RRCF _fifo + 5 ,f
RRCF _fifo + 4 ,f
RRCF _fifo + 3 ,f
movf _fifo ,w ;RED AVERAGE
addwf _average,f
movf _fifo + 1 ,w
btfsc STATUS,C
incfsz _fifo + 1 ,w
addwf _average + 1,f
btfsc STATUS,C
incf _average + 2,f
endasm
buffer[index] = result ;ir
index = index + 1
buffer[index] = result1 ;red
index = index + 1
btr = btr - 1
WEND
wend
DEBUG 13,10,hex2 average[3],hex2 average[2],hex2 average[1],hex2 average
@ PutMulResult?D _average ;RED AVERAGE
ave = DIV32 128 ;RED AVERAGE
reg = OVF_COUNTER
i2cread sda,scl,ADDR,reg,[reg ]
DEBUG 13,10,"OverFlows ",DEC reg,9,dec ave,9,hex ave
FOR index = 0 TO 255 step 2
ave = (ave ** 57000) + (buffer[index] ** 8535 )
lpfdata[index>>1]=ave
;.....lpf..;;;;----red-----;;;;======-ir-========
DEBUG 13,10,dec ave,9,dec buffer[index],9,dec buffer[index+1]
NEXT
' RETURN
lastpeak = lpfdata[0]
lastlow = lpfdata[0]
asm
banksel _peaks
clrf _peaks
clrf _peaks+1
clrf _peaks+2
clrf _peaks+3
clrf _peaks+4
clrf _peaks+5
clrf _peaks+6
clrf _peaks+7
banksel 0
endasm
DEBUG 13,10,"lpf"
lastpeak = lpfdata[0]
lastlow = lpfdata[0]
for index = 0 TO 31 ;p1
if (lpfdata[index] > lastpeak) then
lastpeak = lpfdata[index]
peaks[4] = index :peaks[5]=index :peaks[6]=index :peaks[7]=index
endif
if (lpfdata[index] < lastlow) then
lastlow = lpfdata[index]
peaks[0] = index :peaks[1]=index :peaks[2]=index :peaks[3]=index
endif
NEXT
lastpeak = lpfdata[32]
lastlow = lpfdata[32]
for index = 32 TO 63 ;p2
if (lpfdata[index] >lastpeak) then
lastpeak = lpfdata[index]
peaks[5] = index :peaks[6]=index :peaks[7]=index
endif
if (lpfdata[index] <lastlow) then
lastlow = lpfdata[index]
peaks[1] = index :peaks[2]=index :peaks[3]=index
endif
NEXT
lastpeak = lpfdata[64]
lastlow = lpfdata[64]
for index = 64 TO 95 ;p3
if (lpfdata[index] >lastpeak) then
lastpeak = lpfdata[index]
peaks[6]= index :peaks[7]=index
endif
if (lpfdata[index] < lastlow) then
lastlow= lpfdata[index]
peaks[2]= index :peaks[3]=index
endif
NEXT
lastpeak = lpfdata[96]
lastlow = lpfdata[96]
for index = 96 TO 127 ;p4
if (lpfdata[index] >lastpeak) then
lastpeak = lpfdata[index]
peaks[7] = index
endif
if (lpfdata[index] <lastlow) then
lastlow = lpfdata[index]
peaks[3] = index
endif
NEXT
DEBUG 13,10,dec peaks[4],9,dec peaks[0];,9, dec lpfdata[peaks[0]]-lpfdata[peaks[1]]
DEBUG 13,10,dec peaks[5],9,dec peaks[1]
DEBUG 13,10,dec peaks[6],9,dec peaks[2]
DEBUG 13,10,dec peaks[7],9,dec peaks[3]
' pulse = 3000/abs( btr-ptr)
' DEBUG 13,10,dec ptr , 9,dec btr , 9,dec pulse
RETURN
Richard thanks for your effort.
These are the new results base on the last change on IR values.
Attachment 9163Code:8744 8760 9019
8745 8759 8995
8743 8740 9001
8744 8754 9012
8746 8764 8991
8745 8751 9002
8745 8755 8986
8743 8744 9003
8742 8739 9008
8743 8756 9000
8743 8752 9008
8745 8763 9023
8746 8762 8973
8743 8738 9011
8742 8745 8982
8739 8728 8985
8736 8726 9005
8735 8738 8990
8733 8727 8996
8733 8741 9001
8732 8736 8986
8730 8726 8996
8731 8750 8999
8730 8731 8983
8728 8725 9024
8730 8751 9002
8727 8720 9014
8729 8748 9014
8731 8751 8986
8731 8742 8998
8732 8749 8989
8732 8741 9001
8734 8761 9010
8736 8757 9001
8733 8722 9026
8732 8736 9022
8734 8756 8978
8734 8741 8988
8735 8752 8991
8735 8743 9010
8738 8762 9018
8737 8745 8992
8738 8746 8991
8741 8771 8995
8739 8734 8996
8740 8756 9010
8740 8753 9009
8741 8754 9002
8742 8759 8991
8740 8733 9001
8741 8755 9001
8739 8735 8978
8737 8733 8997
8738 8746 8981
8734 8720 8992
8733 8732 9004
8732 8735 8981
8730 8725 9004
8731 8750 8979
8730 8735 8983
8730 8743 8986
8730 8742 8982
8729 8732 8989
8731 8748 9004
8732 8752 8981
8728 8715 8981
8730 8748 9002
8729 8732 8999
8732 8758 9003
8732 8742 8990
8733 8747 9005
8734 8752 8991
8734 8742 8993
8736 8756 9007
8737 8753 8988
8737 8739 9004
8738 8750 8992
8737 8745 8993
8739 8759 9003
8740 8754 8975
8739 8743 8987
8740 8754 8996
8739 8743 8998
8741 8763 8999
8741 8749 8978
8740 8743 8996
8741 8756 8987
8740 8740 8993
8740 8747 9005
8739 8742 8977
8735 8720 8977
8734 8737 8984
8733 8732 8985
8733 8739 8986
8733 8743 8982
8730 8722 8990
8728 8729 8986
8726 8717 8999
8726 8731 8988
8726 8735 8983
8725 8729 8987
8727 8751 8989
8727 8732 8976
8727 8733 8997
8729 8751 8988
8730 8740 9005
8731 8749 8983
8732 8750 8984
8734 8755 8997
8737 8766 8971
8736 8733 8986
8738 8760 8969
8737 8740 8990
8740 8762 9001
8741 8755 8973
8739 8735 8997
8740 8761 8971
8740 8747 8985
8741 8758 8974
8740 8744 8990
8742 8763 9014
8744 8763 8977
8741 8727 8978
8739 8732 8981
8737 8734 8980
8736 8736 8988
8736 8742 8964
8733 8717 8974
Richard,
i think i post #41 and #44, the graph was a bit better in terms of highs and lows. Dont know if the last configuration and modification in LPF made it easier to identify those highs and lows.
Have you checked to see if you actually have a pulse for this thing to read? Maybe you're dead and don't even know it?? Try it on someone else as a verification? Just joking...
hehehehe, sure i will do that. Just to check what will be the values on a different person, as i know my average Heart pulses are always around 82-90 Bpm.
I will find someone with much lower and more normal heart pulses like 62-75 bpm.
The following is my measurement right now.
(measured as well with the Samsung Galaxy Sensor 80 Bpm)Code:lpf
31 11
63 11
68 83
68 109
TEMP: 22.68
000F7E26
OverFlows 0 7932 1EFC
7928 7915 7838
7927 7925 7843
7926 7929 7818
7924 7921 7833
7924 7938 7815
7924 7933 7810
7919 7899 7812
7917 7916 7824
7919 7940 7811
7917 7916 7819
7918 7936 7825
7918 7928 7810
7918 7930 7820
7918 7930 7813
7918 7931 7813
7918 7926 7823
7919 7933 7812
7920 7935 7824
7921 7932 7821
7922 7935 7820
7921 7923 7823
7920 7922 7828
7921 7932 7825
7923 7943 7815
7922 7921 7819
7923 7939 7810
7924 7936 7823
7923 7925 7828
7926 7950 7827
7924 7923 7825
7924 7936 7821
7925 7942 7836
7923 7924 7812
7922 7921 7824
7924 7943 7818
7923 7929 7813
7924 7935 7825
7924 7933 7830
7922 7917 7824
7924 7943 7831
7925 7946 7811
7924 7928 7822
7924 7938 7839
7926 7952 7803
7925 7928 7827
7926 7941 7839
7927 7947 7819
7924 7916 7816
7927 7957 7842
7930 7958 7826
7930 7933 7820
7930 7932 7822
7931 7947 7821
7929 7925 7825
7930 7943 7827
7930 7935 7814
7928 7918 7840
7928 7936 7818
7927 7929 7827
7925 7919 7829
7925 7937 7819
7926 7946 7822
7926 7936 7812
7925 7929 7828
7925 7938 7827
7925 7933 7816
7925 7936 7834
7925 7938 7822
7928 7957 7821
7927 7928 7820
7928 7940 7809
7929 7942 7814
7927 7918 7830
7927 7938 7802
7926 7925 7814
7926 7932 7825
7926 7932 7813
7924 7923 7809
7924 7936 7830
7925 7940 7831
7926 7942 7824
7925 7926 7826
7923 7924 7811
7923 7928 7826
7926 7950 7834
7925 7930 7808
7924 7930 7826
7924 7932 7842
7926 7948 7807
7926 7934 7817
7927 7941 7831
7927 7937 7815
7925 7917 7833
7926 7945 7813
7926 7932 7796
7924 7922 7818
7924 7939 7806
7922 7921 7812
7924 7940 7811
7924 7936 7808
7922 7918 7821
7921 7924 7823
7923 7943 7804
7923 7925 7809
7924 7934 7817
7924 7939 7815
7923 7931 7806
7921 7915 7816
7921 7925 7809
7920 7923 7822
7920 7925 7822
7922 7947 7808
7922 7925 7817
7922 7929 7817
7922 7928 7820
7922 7926 7823
7923 7933 7832
7927 7959 7804
7925 7919 7812
7926 7942 7822
7924 7918 7809
7924 7935 7818
7924 7936 7813
7922 7923 7813
7923 7937 7818
7925 7941 7801
7922 7914 7818
7922 7929 7836
lpf
0 7
52 33
71 82
117 109
TEMP: 24.96
looks like simplistic lowpass filtering of the data to obtain pulse will never give a
reliable and repeatable result, it can deliver a nice picture but that is as far as it goes.
i will need to learn a bit more about dsp techniques. first step, remove dc component i think.
don't hold your breath, got more paid work this week
Richard this is already lots of work, and i dont know how to thank you for all this.
I believe that this will be useful for many people in the forum in the end. (even if noone else is involved).
I think Richard is eluding to a process called Fast Fourier Transform, FFT for short. The filter is a mathematical equation applied to each result. In many cases, the previous result is part of the equation. FFT is used to filter noise out of cell phone signals, among other things. The magic is getting the FFT formula right for your application. I've looked into it briefly, just enough to get an idea of what it's about, but not enough to actually use it effectively. I do know there are "standard" FFTs that are go-to works-every-time-its-tried that would probably work for you.
The one that is like Example #1 in the textbooks is simply:
This simply plots trends of increasing or decreasing values, without specific concern for the actual value.Code:if Result > Previous
Plot += 1
elseif Result < Previous
Plot -= 1
endif
Previous = Result
Quote:
Originally Posted by richard
Thanks for the generous offer :)Quote:
Originally Posted by mpgmike
I did an other test on a different person. Those info are from a woman.
Richard have done a very good job up to now. I think the LPF should not be so aggressive.
Attachment 9176
Code:LPF RED IR
7278 7275 7077
7277 7266 7038
7275 7252 7048
7273 7242 7018
7270 7233 7012
7268 7247 7003
7266 7243 6991
7264 7248 6987
7263 7264 7005
7260 7231 7002
7257 7239 7008
7256 7242 7025
7256 7264 7015
7255 7249 7039
7255 7262 7037
7255 7267 7062
7254 7258 7047
7255 7286 7075
7255 7274 7086
7256 7289 7082
7257 7289 7096
7257 7281 7083
7257 7280 7105
7258 7284 7089
7259 7293 7124
7260 7291 7150
7260 7299 7122
7260 7299 7144
7261 7303 7143
7263 7329 7164
7264 7308 7173
7265 7307 7183
7266 7313 7163
7268 7322 7167
7269 7317 7171
7270 7317 7193
7273 7343 7198
7275 7329 7205
7277 7332 7194
7279 7330 7224
7281 7333 7201
7281 7318 7166
7280 7282 7125
7278 7265 7068
7276 7245 7029
7273 7240 7003
7270 7226 7016
7267 7234 6989
7263 7210 6988
7259 7209 6977
7257 7239 6970
7254 7221 6966
7252 7227 6977
7249 7214 6998
7247 7223 6998
7245 7233 6996
7243 7238 6996
7241 7239 7010
7239 7241 6995
7238 7233 7028
7237 7228 7036
7237 7261 7039
7236 7240 7049
7237 7262 7052
7237 7248 7062
7238 7265 7085
7239 7278 7108
7241 7286 7106
7242 7294 7136
7243 7286 7141
7244 7299 7148
7246 7302 7182
7248 7309 7159
7250 7318 7173
7252 7306 7192
7255 7331 7192
7256 7296 7212
7259 7329 7187
7261 7308 7226
7263 7338 7212
7265 7323 7224
7267 7327 7225
7269 7341 7225
7270 7305 7198
7270 7294 7140
7268 7256 7103
7266 7243 7041
7263 7241 7053
7260 7240 7029
7257 7234 7023
7255 7229 7021
7254 7245 7008
7251 7217 7044
7250 7243 7013
7248 7237 7033
7247 7245 7045
7247 7265 7060
7246 7255 7066
7246 7263 7070
7246 7265 7096
7246 7272 7075
7245 7260 7100
7245 7281 7103
7246 7287 7113
7246 7281 7131
7247 7288 7130
7248 7282 7159
7250 7306 7147
7251 7296 7171
7253 7319 7173
7255 7314 7190
7257 7314 7191
7260 7324 7204
7261 7302 7234
7263 7331 7204
7265 7323 7222
7266 7316 7215
7268 7329 7238
7269 7305 7243
7271 7339 7232
7273 7335 7243
7276 7348 7232
7278 7333 7257
7280 7325 7248
7281 7325 7229
7279 7278 7144
7277 7259 7086
7275 7244 7065