Re: Connect One Ethernet shield
Quote:
Originally Posted by
HenrikOlsson
you are using plain I/O and bit-banged serial where the polarity can be inverted instead of the microcontrolers onbaord USART?
Ahh, methinks you presume too much.;)
On the rare occasions when I use a PIC bigger than the 8-pinners, I use ones where the comparator inputs and outputs are exposed. I use them as inverters for TX & RX. (@Bruce: On the 16F88, this uses up 6 pins so I'm just barely violating my 8-pin limit.:p) Most of the PICs, PICAXEs discussed in relation to these shields qualify and the Xino designers have agreed to look into making this optional in the DS30 bootloader. You only need current limiting resistors in TX & RX and it looks easy to add these to most of the Arduino clone main boards I've seen.
Re: Connect One Ethernet shield
Quote:
Originally Posted by
HenrikOlsson
Am I right in that you have the SPI pins on the ConnectOne module connected to the MSSP module on the AMICUS18 so that it can use that interface instead of the bit-banged serial?.
All that I've connected in these designs are the serial IO pins along with any modem control lines that they expose. I've never explored the other pins on the ConnectOne modules so I did not want to complicate things (nor add to the support burden for a project where I'm donating the design). Some of their modules also have a USB interface but I have no clue as to how to apply it. Readers are free to discuss these and even suggest how to add connections to handle them but I have no such plans.
mackrackit had earlier published example code for one of the ConnectOne boards and I posted a link to it in the new Ethernet section. As you can see, all you need to send it are AT command strings like we did with modems back in prehistoric times. Crude, but effective and easy, even for novices. The code burden adds up and mackrackit suggested the EEPROM might help address that but I really haven't explored idea that either.
As for whether the ConnectOne and Tibbo shield threads are 100% on topic I'm not sure there's any other section that would be more appropriate. While my design goals were to make these shields as universal as possible, they will work with the Amicus18 system as well as with most of the other Arduino and Arduino-inspired systems. And while I have mentioned some others, I've refrained from promoting them - I've merely noted that some design decisions were made to maintain PICAXE compatibility - usually in response to questions.
Re: Connect One Ethernet shield
Quote:
Originally Posted by
HenrikOlsson
OK, but the bootloader does not hold up the UART once the main program starts to execute, you're free to use it as you wish then. But I guess you have your reasons, I just had to ask.
Well, I had never heard of Amicus18 nor any of the other Arduino clones before a few days ago so it may be partly due to ignorance. And wanting to make my designs as universal (and low cost) as possible, I thought the safest route was to use the software UARTs for access to these ethernet<->serial adapters. I usually use DEBUG/DEBUG_IN myself so it was somewhat out of habit that I chose this route. In most cases, the software UARTs should be fast enough for the types of things we might want to do via these adapters. There's also the possibility that another shield in the stack might need the USART. But feel free to cut the traces* and reroute as you wish.
*jump the traces seems somehow appropriate here - but you probably need to be my age and remember teams of horses pulling things (beyond Budweiser wagons) to understand why.
1 Attachment(s)
Re: Connect One Ethernet shield
Quote:
Originally Posted by
HenrikOlsson
Am I right in that you have the SPI pins on the ConnectOne module connected to the MSSP module on the AMICUS18 so that it can use that interface instead of the bit-banged serial? Never having used the device in question I don't know exactly how much information needs to passed betwteen the module and the microcontroler but bit-banged serial isn't directly fast. I'm guessing it's not that much since any web-content doesn't have to pass "thru" the PIC.
I could have done a little better job of addressing this. Perhaps, not for Henrik who, I think, understands, but for others who might be lurking (maybe even Darrel's brothers Darrell and Larry). To take the nano Socket iWiFi as an example, its SPI, USB & RMII pins are available to the user but only in the octagonal pads adjacent to the socket into which the module is plugged. The user can add wires and route them to the card edges where the pins of the system bus (for lack of a better term) are available. Since I was trying for a universal design in keeping with the phrugality philosophy of the Xino cards, it did not make sense to connect features that might not exist in the 18 pin PICAXE. And, the information that needs to pass between the MCU and ethernet module is much less than is needed with the SPI and registers approach of other shields and ethernet<=>serial adapters. Bruce has posted that DEBUG works up to 115200 for him and that's much faster than we might need here. The Tibbo module requires even less traffic between it and the MCU as it does even more with less input.
Quote:
Originally Posted by
HenrikOlsson
As for the disclaimer. ... If these shields can be used with other devices programmed in whatever language that's great but I think we should try keeping it on topic which is MELABS PBP, not ZBasic, BasicX, PICAXE, PROTON, MikroBASIC, C or anything else.
I've tried to keep with the spirit of that but it is easy to stray given the history of my involvement with the topic. I only started with shields in the past week or so but I had designed a much larger project just over three years ago that was to have used the Tibbo EM202. When it was suddenly withdrawn, I was stuck with about 100 nearly fully assembled PCBs. I learned much of what I know about the other ethernet<=>serial adapters because I was desperately searching for a way to salvage a few thousand dollars in inventory and labor. None was suitable with all requiring Goldbergian methods to fit them into my enclosure and connect them to existing pads. I finally gave up. I had major health issues that also intervened. When Tibbo finally released the EM500 (which they had promised me would be a matter of weeks) two years later, my interest was revived but I wanted to wait until they released the firmware to allow it to support the GA1000. And I am still leery of ordering newly designed boards before I can thoroughly test the combination. The whole concept behind the shields caught my attention because it allowed a way to test "subsystems" without the cost of building the full system. My Tibbo shield will allow me to do this with the side effect of giving all of the Amicus18, Arduino, et al another useful shield designed to be easily assembled.
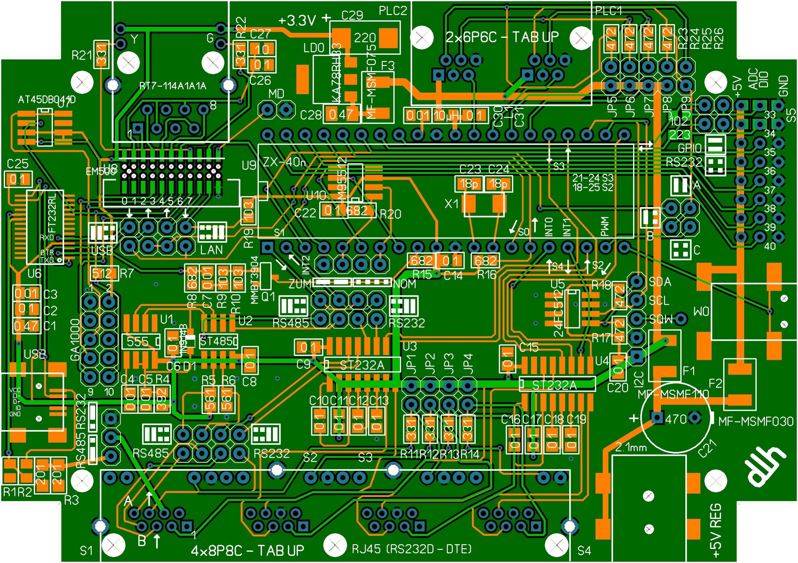
The PCB below is most definitely "off topic" but it should give everyone an idea of why I want to be able to use the shields as platforms for rapid development and testing. It is my redesigned PCB for my 3 year old project. It is also why I find the idea of doing it or similar projects on a more modular basis with multiple shields attractive. Developing a new shield that used a different ethernet<=>serial module would have been much easier than trying to shoehorn one into the existing, more complex design. Right now, I'm undecided between using the board below and designing 4-5 shield to duplicate its functions.
Attachment 5643
Re: Connect One Ethernet shield
The shield development is on hiatus. I have medical appointments & procedures scheduled for most of this week. I'll pick it up once those are behind me.
There is an issue to be solved before I get prototypes made - all official Arduinos are 5V only so these 3V3 devices cannot be used with them. I do not want to add voltage regulators to the shields so need to find a practical solution for a 3V3 clone. There are 3V3 compatibles but the overall picture is very murky.
Re: Connect One Ethernet shield
Quote:
all official Arduinos are 5V only
Seems that Arduino is behind the times and needs to catch up then.
Re: Connect One Ethernet shield
Hi Dave,
Arduino is not AMICUS18 and XINO is not Arduino - simple as that. I looked at the datasheet for the ATMega 328 which I believe is what is used on the Arduino. It operates on anything from 1.8 to 5.5V so THAT won't be a problem. If the Arduino contains a voltage regulator and the option to actually RUN it at 3.3V instead of 5V is another question.
I think it, in the end, boils down to this: Either you make these shields of yours compatible with "everything" that happends to have the same same board shape as the Arduino, meaning you include voltage regultors and level translators or you don't.
If you don't want voltage regulators and level translators on the shield(s) then the decision is made: Your shield will work with boards operating at 3.3V, which is good because that's what the AMICUS18 does. It won't directly work with boards running on 5V.
One possibillity is to include foot prints for voltage regulator and level translators and more pads allowing them to "wired in" but then it'll soon start to look like a breadboard and not a "plug and play shield".
/Henrik.
Re: Connect One Ethernet shield
Hi Dave,
My again.
Arduino (Atmel) and Amicus18 (PIC) are different platforms. The board and shields are outline the same. Not electrical.
You can update a Amicus18 board (or clone like the Ami18 board) to a PIC18F25K22 The Amicus IDE and free Proton Compiler (V 1.0.1.6) support the PIC18F25K20 (3V3) and the PIC18F25K22 (5-volt)
Regards,
Gevo
Re: Connect One Ethernet shield
Quote:
Originally Posted by
HenrikOlsson
Arduino is not AMICUS18 and XINO is not Arduino - simple as that. I looked at the datasheet for the ATMega 328 which I believe is what is used on the Arduino. It operates on anything from 1.8 to 5.5V so THAT won't be a problem. If the Arduino contains a voltage regulator and the option to actually RUN it at 3.3V instead of 5V is another question.
Henrik, I agree with your points.
I envisioned this more as a prototyping/testing platform in the spirit of the Arduino ethos: Open Source Electronics Prototyping Platform (printed on the Arduino Uno box) and wanted to keep it as universal as possible. But, the different voltage requirements add complications I had not forseen. Had I designed the Arduino or the Amicus18 I would have made both powered externally from either 5V or 3V3 Switch Mode Power Supplies which can supply high amperage. But, I'm having to adapt to what's already on the ground. I've never had any plans to produce these myself.
I will stay with 3V3 and make it necessary for the end user to verify the supply voltage and solder in a jumper as needed. I will look at adding the footprints for a regulator and necessary caps, etc. but these will be SMT (there's limited free space) so neophytes will be better off with a 3V3 main board (Amicus18 or compatibles). If Xino or others want to offer the boards, it will be up to them whether to stock them with/without regulator, et al or supply one version with regulator and jumpers. The ConnectOne (and Tibbo) modules plug-in so these still are good for testing before deciding on a final (perhaps unrelated to this form factor) design.
For my own testing and protyping, I think I can adapt an Arduino Duemilanove to use only external power and then use 5V or 3V3 as needed. I also need to replace the 20MHz crystal with a socket so I can choose 14.7456MHz or 7.37MHz depending on MCU (ZX-328n, ZX-328l) The Mega328P can use lower voltages but needs a slower clock speed to reduce the current draw.
Finally, ConnectOne has agreed to have an engineer review the plans. This means I do not need to find testers for each incarnation.
Re: Connect One Ethernet shield
Quote:
Originally Posted by
dhouston
I will stay with 3V3 and make it necessary for the end user to verify the supply voltage and solder in a jumper as needed. I will look at adding the footprints for a regulator and necessary caps, etc. but these will be SMT (there's limited free space) so neophytes will be better off with a 3V3 main board (Amicus18 or compatibles).
The last post was written shortly after returning from several medical appointments. After, I had a bit of rest and then looked at what is involved, i think it will be a simple matter to add a 3V3 LDO (low dropout regulator) and and just one jumper arrangement so the user can solder in a wire based on wehether the system voltage is 3V3 or 5V.
For Connect One, none of the three modules have 5V tolerant inputs and 3V3 may not be seen as logical high by the MCU running on system power of 5V so I will need to add level conversion to the RX, TX & RESET lines. I'll use transistors for this and the same circuit will work at 3.3V as well, meaning no additional jumpers are required.
For the Tibbo shield, the EM500 inputs are 5V tolerant and its output circuitry is such that merely adding a pull-up to 5V works on TX. This also will work equally well whether the system voltage is 5V or 3V3 so, again, no additional jumpers.
I think this is about as straightforward as is possible. I want to use just solder pads rather than a jumper/header so the user will have to think a bit and focus in order to understand the why and wherefore before installing the semi-permanent wire jumper and, hopefully, reduce the possibility of users quickly inserting a jumper on a header in error and blowing a ConnectOne module worth $30-60. But, I'll leave the final decision to Xino and anyone else who wishes to build & distribute these.
Re: Connect One Ethernet shield
Quote:
Originally Posted by
HenrikOlsson
Am I right in that you have the SPI pins on the ConnectOne module connected to the MSSP module on the AMICUS18 so that it can use that interface instead of the bit-banged serial?
As I responded earlier, all pins are accessible and the user can route them as desired. However, I need to add the caveat that they should only be connected to a 3V3 device. While I have added the LDO and have added circuitry needed for level conversion on the TX, RX & RESET, I will not be adding level conversion to the other lines, not even SCL & SDA used for the I2C bus so these features will need a 3V3 system. There's just not enough real estate on these boards for the additional circuitry.
Re: Connect One Ethernet shield
Never mind - I had not thought the 5V-to-3V3 conversion through. While 5V-to-3V3 conversion is straightforward, things get complicated when trying to use the same circuitry in a 3V3 system - it requires far too many jumpers. Adding to that are the other pins on some of the ConnectOne modules, SPI, RMII, etc. which complicate things even further.
So I'll just go back to a silkscreen warning that the ConnectOne shield is 3V3 only. It will work with the Amicus18 and other compatibles with 3V3 system voltage.
OTOH, the Tibbo ethernet shield is easy to use with either voltage, requiring only a single jumper to select the system voltage so I will add an LDO regulator to that PCB.
An interesting side note is that the Arduino Uno reference design shows optional 5V and 3V3 regulators so there are probably a lot of Arduino compatibles that are 3V3.
Re: Connect One Ethernet shield
Quote:
Originally Posted by
HenrikOlsson
What are the reasons for not using the USART pins but instead using some ordinary I/O pins for serial in and out?
Henrik,
Looks like I need to rephrase my previous response.:o
I had assumed PICAXE was using the hardware USART to download their program. While reading their user manual, I learned they are instead using SerIn/SerOut (i.e. software UART) for downloading and recommend leaving it free to avoid false triggers or interference with downloads. I will modify the ConnectOne and Tibbo shields, accordingly.
Re: Connect One Ethernet shield
Re: Connect One Ethernet shield
I have made some changes in order to use this with my Zarduino system boards. In addition to rerouting the I2C bus and RESET lines, I have also modified it to work with 3V3 or 5V but only when using the default serial connection. You can use SPI, USB or RMII with 3V3 but will need to do your own level shifting for 5V (which is not very practical).
Re: Connect One Ethernet shield
Quote:
Originally Posted by
dhouston
One remaining issue - the socket for the mini iWiFi is taller than those for the other two modules.It's not a problem for end users but is for testing. I guess I'll have to find people with each who are willing to test and maybe write a short tutorial in exchange for one of the prototype boards.
Attachment 5600Attachment 5601
Dave, I am in process of developing an embedded MCU application that will use the ConnectOne Mini iWiFi module. However, your use of the term "ethernet sheild" confuses me. By shield do you mean it provides an RF shield to protect the rest of the PCB containing the MCU from RF emissions? Is this PCB for use only with Arduino boards? Please explain so I know whether your "ethernet shield" would be of use to me.
I would also appreciate your comments regarding whether my PCB layout must take any specific precautions in the layout and grounding techniques to properly interface to the iWiFi via its 2x6 pin header. I am currently planning on creating a "copper pour" area on my PCB that lies under the overlying iWiFi module, but not sure what is really required. I am kind of new to trying to integrate an RF module with an embedded MCU PCB.
Re: Connect One Ethernet shield
Quote:
Originally Posted by
jellis00
Dave, I am in process of developing an embedded MCU application that will use the ConnectOne Mini iWiFi module. However, your use of the term "ethernet sheild" confuses me.
"Shield" is the term used for all of the boards designed to interface with the Arduino and its many clones - its derivation is a mystery to me.. So, yes, my ConnectOne shield is designed to work with Arduino system boards. You can see JPGs of my various shield layouts on my web site.
I usually leave as much copper as possible, both to help reduce EMI and to make the acid etchant last longer. Since the mini uses an external antenna, you will not need the clear area I provided for the onboard patch antenna of the nano.
Unless your application is a one-off design, it might be worth while to buy their evaluation board both for testing and to see how they handle the ground plane.