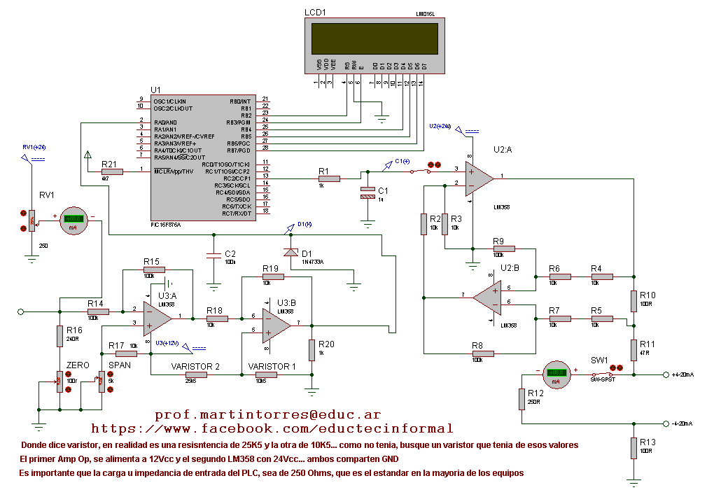
do anyone have knowledge of how to do circuitry for outputting the industry standard of 4-20ma, a internet search for "circuitry of/for 4 to 20MA" was fruitless.
Some devices give the MA output from internal means or external DC supply thus governing the current.
thanks,
don
amgen
PS; did I not call the thermal switch in dc motor early on ??!!

