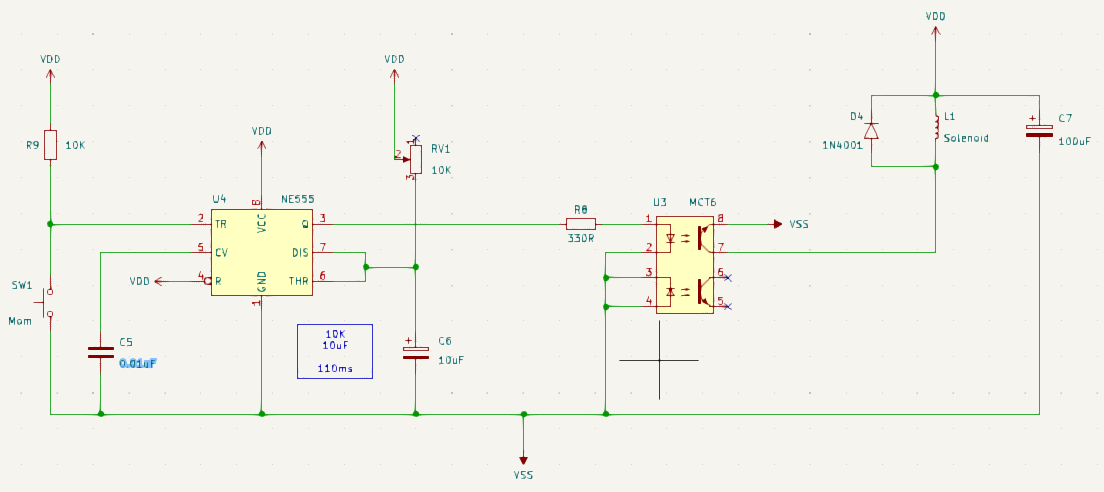
I'd like to activate a solenoid for a brief moment. Does this timer look correct?
Attachment 9978
- I added a large cap alongside the solenoid; value is just preliminary.
- the opto is to isolate the solenoid, it will be on a separate 5V line.
- the 10K pot is just to start, I'll bump up to 25K if 110ms is not enough time.
The solenoid will eventually be driven by a PIC, this is only for testing purposes (like figuring out exactly how much correct this thing consumes, how short a pulse of 5V it will accept - I have no datasheet).
Never having used a solenoid before, a quick touch of wire makes it pulse several times. I assume it's normal that it cycles non-stop if I leave it connected - I figure it's the coil charging and discharging.
It's one of these tiny 5V solenoids:
https://www.aliexpress.com/item/1005002278950915.html

