-
3 Attachment(s)
I/O expanders
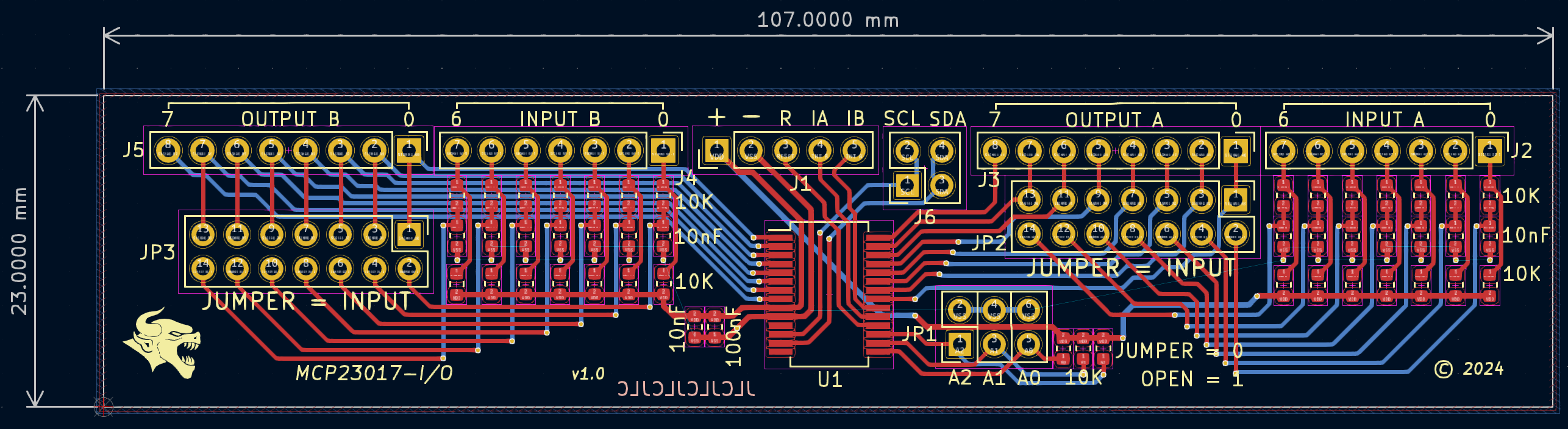
This is my offer for the smallest design on the MCP23017 I/O expander in bi-directional mode:
Attachment 9667
It's possible to smoosh an SOIC with 0603 SMD down to 23mm x 107mm (0.9in x 4.2in), with no support holes (I slide them vertically around the enclosure perimeter. The headers should make for easy access.
Attachment 9668
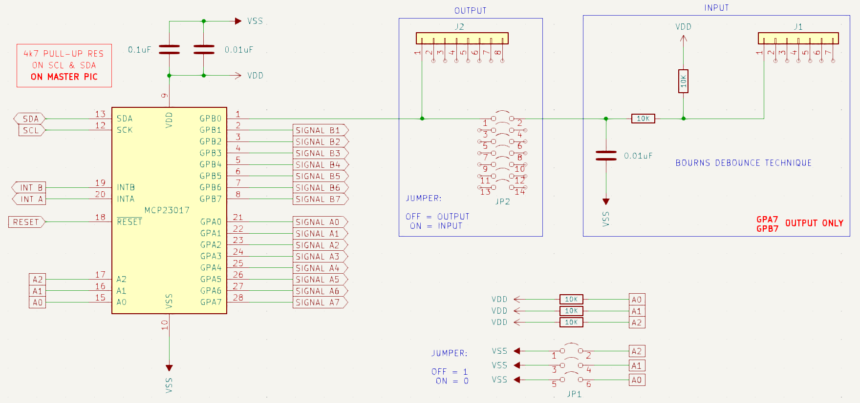
Circuit looks like this:
Attachment 9669
Hopefully I didn't do something real dumb, like on my prototype (A0-2 wired wrong, can only get 111 without hot-jumping wires :D )
-
1 Attachment(s)
Re: I/O expanders
Am I the only person that can't stand having VSS above, and VDD below?
I had to go and fix the caps so VDD was above, and VSS below.
Attachment 9670
-
Re: I/O expanders
No, you are not alone! Don't like it, can't stand it!
And bothers me alot when schematics from big companies do that on purpose, to just make your day miserable!
Ioannis