wrong positive and negative voltages on lcd 20x4
I am in a symmetrical source project with pic 16f886, but in the proteus simulation the voltage values displayed on a 20x4 lcd, and these values are different from the registers in the proteus dc voltmeters.
and the negative voltage displayed on the 20x4 lcd is displayed very fast.
and the positive voltage displayed on the 20x4 lcd is displayed normal
If someone could please review the code and correct it, I would appreciate it and thank you
Re: wrong positive and negative voltages on lcd 20x4
I think you gonna have to post the code, otherwise it's kind of hard...
Re: wrong positive and negative voltages on lcd 20x4
Code:
'Config for 16f886
#CONFIG
__config _CONFIG1, _INTRC_OSC_NOCLKOUT & _WDT_OFF & _MCLRE_ON & _LVP_OFF & _CP_ON & _CPD_ON
#ENDCONFIG
include "fp2032.bas" ' Include file for 14-bit core with RAM at $20 (32-bit)
define OSC 8
DEFINE LCD_DREG PORTB
DEFINE LCD_DBIT 4
DEFINE LCD_RSREG PORTC
DEFINE LCD_RSBIT 0
DEFINE LCD_EREG PORTC
DEFINE LCD_EBIT 1
DEFINE LCD_BITS 4
DEFINE LCD_LINES 2
DEFINE ADC_BITS 10
DEFINE ADC_CLOCK 3
DEFINE ADC_ SAMPLEUS 50
'********************************************************************
LED VAR PORTC.4
TXD VAR PORTC.6
B1 VAR WORD
B2 VAR WORD
VALOR1 VAR BYTE
VALOR2 VAR BYTE
fpplaces var byte ' Used to define number of decimal places in fpdisplay,fpdisplayr
ahold var word ' Required by fpdisplay
bhold var word ' Required by fpdisplay
'********************************************************************
INICIO:
TRISC.6 = 0 'in
TRISC.7 = 1 'out
TRISA = 255 'Port_A = in
ADCON1 = %11000010 'left alignment
TRISB.6 = 0 'out
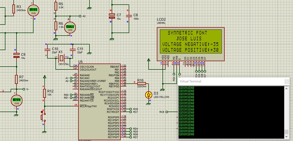
LCDOUT $FE,2," FUENTE SIMETRICA " '1_line
LCDOUT $FE,$C0," JOSE LUIS COMAS LL " '2_line
LCDOUT $FE,$94,"VOLT.NEGATIVO:-" '3_line
LCDOUT $FE,$D4,"VOLT.POSITIVO:+" '4_line
COMENZAR:
ADCIN 1, B1 'read negativ via chanal_1_ADC
ADCIN 2, B2 'read positiv via chanal_2_ADC
'send ADC to terminal
SEROUT2 TXD,188,["$", "$", DEC4 B1,"$", "$",DEC4 B2,10,13]
aint = B1 'read -volt_to+B1
gosub itofa 'Conviertelo a punto flotante
bint = 2000 'Carga el valor 2000 (5*400)
gosub itofb 'Conviertelo en punto flotante
gosub fpmul 'ADCres * 2000
bint = 52224 'Carga el valor de la cuenta maxima del ADC * 51
gosub itofb 'Conviertelo en punto flotante
GOSUB fpdiv '(ADCres * 2000)/52224
'++++++++++++++
'pv LCDOUT $FE,$A3," " 'Limpia el espacio donde se coloca el voltaje negativo
LCDOUT $FE,$A3
'++++++++++++++
fpplaces = 2 : Gosub fpdisplayr ' Call display routine
aint = B2 'Transfiere el valor del ADC del voltaje positivo
gosub itofa 'Conviertelo a punto flotante
bint = 35 'Carga el valor 35 (5*7)
gosub itofb 'Conviertelo en punto flotante
gosub fpmul 'ADCres * 35
bint = 1024 'Carga el valor de la cuenta maxima del ADC
gosub itofb 'Conviertelo en punto flotante
GOSUB fpdiv '(ADCres * 35)/1024
'++++++++++++++
'pv LCDOUT $FE,$E3," " 'Limpia el espacio donde se coloca el voltaje positivo
LCDOUT $FE,$E3
'++++++++++++++
fpplaces = 2 : Gosub fpdisplayr ' Call display routine
HIGH LED
GOTO COMENZAR
' The fpdisplayr routine checks for number of places, then adds the appropriate
' value to achieve rounding. To save RAM space, the values are hard coded
' in floating point format.
fpdisplayr: If fpplaces=0 Then ' Set floating point barg to 0.5
bexp = $7E
bargb0 = $00
bargb1 = $00
bargb2 = $01
Endif
If fpplaces=1 Then ' Set floating point barg to 0.05
bexp = $7A
bargb0 = $4C
bargb1 = $CC
bargb2 = $CD
Endif
If fpplaces=2 Then ' Set floating point barg to 0.005
bexp = $77
bargb0 = $23
bargb1 = $D7
bargb2 = $0B
Endif
If fpplaces=3 Then ' Set floating point barg to 0.0005
bexp = $74
bargb0 = $03
bargb1 = $12
bargb2 = $6F
Endif
If fpplaces=4 Then ' Set floating point barg to 0.00005
bexp = $70
bargb0 = $51
bargb1 = $B7
bargb2 = $17
Endif
Gosub fpadd ' add barg to aarg
' The fpdisplay routine outputs the signed value of aarg in decimal floating point format. It
' can display a positive value of 65535, and decimals to 4 places. The number of decimal
' places should be stored in fpplaces before calling the routine. The routine reads the
' floating point value of aarg. This value should NOT be converted to an integer before
' calling fpdisplay. The integer conversion will be perfomed as part of this routine, and
' aint will be returned to the calling program just as from the itofa routine.
fpdisplay: bexp = aexp ' Store the FP value of aarg to the barg variables
bargb0 = aargb0
bargb1 = aargb1
bargb2 = aargb2
Gosub ftoia ' Convert aarg to integer
ahold = aint ' Save this value for the final display
Gosub itofa ' Convert integer back to float
Swap aexp,bexp ' Swap the FP values of aarg and barg before subtraction
Swap aargb0,bargb0
Swap aargb1,bargb1
Swap aargb2,bargb2
Gosub fpsub ' Subtract the integer portion from the full number
bint = 10 ' Make bint = 10 E fpplaces
If fpplaces=2 Then
bint = 100
Endif
If fpplaces=3 Then
bint = 1000
Endif
If fpplaces=4 Then
bint = 10000
Endif
bhold = bint ' Save the integer value of bint for zeros loop
Gosub itofb ' Convert bint to integer prior to FP multiply
Gosub fpmul ' Multiply the decimal portion x 10 E fpplaces
Gosub ftoia ' Convert result to aint integer
Lcdout dec ahold ' Display integer portion
If fpplaces > 0 Then
Lcdout "." ' Display decimal point
zeros: bhold = bhold / 10 ' Set bhold to be next place to right
If (aint < bhold) AND (bhold > 1) Then ' Check for leading zero in decimal
Lcdout "0" ' Display leading zero
Goto zeros ' loop to check for another zero
Endif
Lcdout dec aint ' Display the rest of the decimal portion
Endif
aint = ahold ' Restore the original value of aint
Return
'pv LCDOUT $FE,$A3," " 'Limpia el espacio donde se coloca el voltaje negativo
'pv LCDOUT $FE,$A3
'pv LCDOUT $FE,$E3," " 'Limpia el espacio donde se coloca el voltaje positivo
'pv LCDOUT $FE,$E3
thanks for answering
I attach the code
Re: wrong positive and negative voltages on lcd 20x4
https://drive.google.com/file/d/11pN...uhMMrPdIk/view
I attached a video link where you will see the code failure.
You will see in the ldc 20x4 the negative voltage is displayed very quickly, the lcd will register voltage 12.45 and in the proteus dc voltmeter it registers 12.5V
in the 20x4 lcd it registers a positive voltage of 12.58, it displays normal and in the dc voltmeter of proteus it will register a voltage of 12.6V.
You will see that the decimals record different values of both positive and negative voltages.
I hope that the video can serve you better to see and correct the code.
thank you
Re: wrong positive and negative voltages on lcd 20x4
Quote:
and the negative voltage displayed on the 20x4 lcd is displayed very fast.
and the positive voltage displayed on the 20x4 lcd is displayed normal
i doubt many would risk unvetted zipped content from google drive, youtube would be safer.
what does displayed very fast mean ?
what does displayed normal mean ?
has it ever worked or is it just a proteus simulation, proteus does not really work for some real time things.
there is no schematic.
why use fp ,can you really expect accuracy to 2 decimals.
what does symmetric power supply mean ,the code is just a display
two dp accuracy from single asynchronous adc results is not plausible afaics esp without a stable voltage reference for adc
[same old same old]
Re: wrong positive and negative voltages on lcd 20x4
Quote:
Originally Posted by
richard
i doubt many would risk unvetted zipped content from google drive, youtube would be safer.
what does displayed very fast mean ?
what does displayed normal mean ?
has it ever worked or is it just a proteus simulation, proteus does not really work for some real time things.
there is no schematic.
why use fp ,can you really expect accuracy to 2 decimals.
what does symmetric power supply mean ,the code is just a display
two dp accuracy from single asynchronous adc results is not plausible afaics esp without a stable voltage reference for adc
[same old same old]
consider that through google drive I was able to share the video so that they could see the proteus simulation, and see the code failure when the positive and negative voltages are displayed, that the negative voltage is displayed very fast and the positive voltage is displayed normally.
You will see in the ldc 20x4 the negative voltage is displayed very quickly, the lcd will register voltage 12.45 and in the proteus dc voltmeter it registers 12.5V
in the 20x4 lcd it registers a positive voltage of 12.58, it displays normal and in the dc voltmeter of proteus it will register a voltage of 12.6V.
You will see that the decimals record different values of both positive and negative voltages.
I hope that the video can serve you better to see and correct the code.
thank you
Re: wrong positive and negative voltages on lcd 20x4
I do not use Proteus so maybe I am wrong. But the Proteus voltmeter, does not have any properties to set? Like how many decimal to use?
Ioannis
1 Attachment(s)
Re: wrong positive and negative voltages on lcd 20x4
when corrected for a 2 line display as depicted in your code
Code:
DEFINE LCD_DREG PORTB
DEFINE LCD_DBIT 4
DEFINE LCD_RSREG PORTC
DEFINE LCD_RSBIT 0
DEFINE LCD_EREG PORTC
DEFINE LCD_EBIT 1
DEFINE LCD_BITS 4
DEFINE LCD_LINES 2
it works in proteus much as expected
Attachment 9354
1 Attachment(s)
Re: wrong positive and negative voltages on lcd 20x4
Attachment 9355
Quote:
Originally Posted by
richard
when corrected for a 2 line display as depicted in your code
Code:
DEFINE LCD_DREG PORTB
DEFINE LCD_DBIT 4
DEFINE LCD_RSREG PORTC
DEFINE LCD_RSBIT 0
DEFINE LCD_EREG PORTC
DEFINE LCD_EBIT 1
DEFINE LCD_BITS 4
DEFINE LCD_LINES 2
it works in proteus much as expected
Attachment 9354
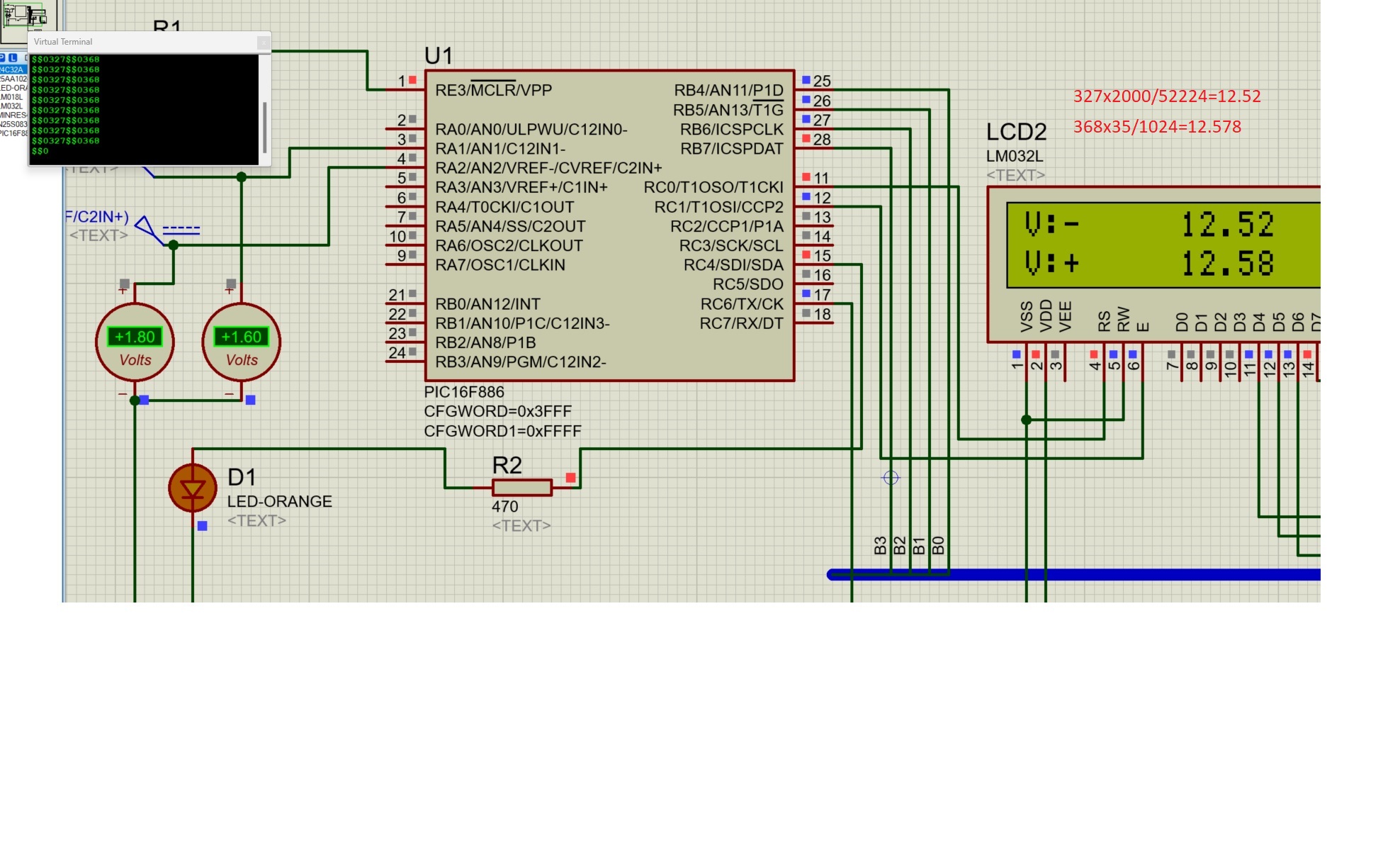
previously I had this code using pic 16f877a
DEFINE LCD_DREG PORTD
DEFINE LCD_DBIT 4
DEFINE LCD_RSREG PORTE
DEFINE LCD_RSBIT 0
DEFINE LCD_EREG PORTE
DEFINE LCD_EBIT 1
DEFINE LCD_BITS 4
DEFINE LCD_LINES 2
DEFINE ADC_BITS 10
DEFINE ADC_CLOCK 3
DEFINE ADC_ SAMPLEUS 50
TRISC.6 = 0
TRISC.7 = 1
TRISA = 255
ADCON1 = %11000010
TRISB.6 = %0
LED VAR PORTB.6
B1 VAR WORD
B2 VAR WORD
VALOR1 VAR BYTE
VALOR2 VAR BYTE
STAR:
ADCIN 1, B1
ADCIN 2, B2
VALOR1=B1/9
VALOR2=B2/12
SEROUT2 PORTC.6,188,["$", "$", DEC4 B1,"$", "$",DEC4 B2,10,13]
LCDOUT $FE,2," SYMMETRIC FONT "
LCDOUT $FE,$C4," JOSE LUIS "
LCDOUT $FE,$90," VOLTAGE NEGATIVE:-",DEC2 VALOR1
LCDOUT $FE,$D0," VOLTAGE POSITIVE:+",DEC2 VALOR2
HIGH LED
GOTO STAR
If you look at the image you will see that the voltages registered in the 20x4 lcd are different from the voltages registered in the proteus dc voltmeter.
I had errors in the floating point and I was able to correct it with the 32-bit library.
and the other code is an improvement, but it still has errors, and in the simulation it shows it.
I hope you can help me correct the code and thanks again
Re: wrong positive and negative voltages on lcd 20x4
Quote:
VALOR1=B1/9
VALOR2=B2/12
b1 = 329 , b1/9 =35 target is 12.2 why divide by 9 ?
b2 = 360 , b2/12=30 target is 12.3 why divide by 12 ?
to get more resolution
dummy = b1*100
VALOR = div32 26
result = 1226 ie 12.26 *100
an even more accurate result is possible using */
Re: wrong positive and negative voltages on lcd 20x4
Quote:
Originally Posted by
richard
b1 = 329 , b1/9 =35 target is 12.2 why divide by 9 ?
b2 = 360 , b2/12=30 target is 12.3 why divide by 12 ?
to get more resolution
dummy = b1*100
VALOR = div32 26
result = 1226 ie 12.26 *100
an even more accurate result is possible using */
In my previous code I had many errors due to the mathematical equations and I was able to partially correct these errors using the fp2032.bas library.
even the code continues with the errors in mathematical equations, for that reason I went to the lighthouse to see if they could help correct the code, thanks
:frown:
Re: wrong positive and negative voltages on lcd 20x4
Quote:
I went to the lighthouse to see if they could help correct the code
if you don't understand the math / pbp language then you can seek assistance
in this section of the forum [Commercial - Assistance Required] , your problem
description and solution attempts make little sense to me
Re: wrong positive and negative voltages on lcd 20x4
Quote:
Originally Posted by
richard
if you don't understand the math / pbp language then you can seek assistance
in this section of the forum [Commercial - Assistance Required] , your problem
description and solution attempts make little sense to me
I will try and thank you very much for your help
1 Attachment(s)
Re: wrong positive and negative voltages on lcd 20x4
Attachment 9362
I have solved the problem, I attach image :D