1 Attachment(s)
12F683 Light Dimmer Problem (SOLVED)
Howdy.... I've been trying to get a light dimmer working now for about a week. I did a good bit of reading about using a triac and zero cross over detector prior to taking on this project but I'm stuck
I believe I have all the correct code and can see on my scope things look good I'm including a picture.
What we see here on the scope is the 120vac wave along with my trigger output based on getting triggered at the zero crossover point.
Attachment 8896
I'm using INT on the 12F683 and on interrupt to detect the zero crossover from an H11AA1 and then triggering a pulse out for 1500 microseconds which you can see here. So far so good this looked great to me. I am feeding this pulse to an MOC3011M in turn using the MOC3011M to trigger the gate on a BT136/BT137 (I've tried both) however even though I am only feeding what looks like an "On" pulse for 1500 microseconds the bulb appears full on no matter what I do. The logic in the on interrupt routine is pretty basic for the time being.
light=1
pauseus 1500
light=0
I'm beginning to think that the triacs I have chosen. Any ideas what type of triac I should be using if someone out there has successfully gotten this to work. If anyone has any thoughts and/or would like to see my code and schematic if they think this will help I can upload those. I'm not sure if it is my programming or schematic since I am getting a good interrupt triggering pretty much dead on the zero crossing and in turn able to turn on an output for a period of time at that zero cross over point.
Regards
David
Re: 12F683 Light Dimmer Problem
Try this way.
1. The zero crossing is where the triac turns off.
2. You need the period between 2 zero crossings to decide the time after the zero crossing you need to turn ON the triac
3. Depending on the amount of power you need to output, you need to turn on the triac that much earlier than the zero crossing.
The period is 10mS for a half period of 50Hz,
if you need 50% power, you need to turn on your triac 5mS after the zero crossing.
if you need 25% power, you will turn on the triac 10-2.5ms = 7.5mS after the zero crossing.
for 10% power, you will turn on the triac 10-1mS = 9mS after the zero crossing.
I hope I was able to communicate clearly without using a diagram.
Cheers
Re: 12F683 Light Dimmer Problem
Chris, I believe I understand your explanation I picture the diagram perfectly in my head no need for it and it makes perfect sense now. Let me give that a go. I am running at 60hz so my half cycle time period would be 8.33mS
So for half power I would turn on 4.16mS after zero crossing, 25% 6.25mS after zero crossing and 10% would be 7.49mS after zero crossing. Sound about right?
Regards
David
Re: 12F683 Light Dimmer Problem
what are you using to vary the phase angle 0 to 8.3 ms after zero cross.... pot?
are you also starting a timer at zero cross which triggers timer turnover interrupt that determines the delay 0 to 8.3ms for 0 to 100% phase?
Re: 12F683 Light Dimmer Problem
When a SCR is triggered it stays ON until the current drop to zero. TRIACs are 2 SCR doing a "69" :tongue: to conduct both ways (AC).
Re: 12F683 Light Dimmer Problem
Hi guys got it to work. I am using an H11AA1 to detect the zero cross on the INT pin of the 12F673. From there I am using pauseus to hold the output pin off for x amount of microseconds. After the pause I turn on output pin which is driving an MOC3011 which in turn triggers the gate on the BT136. It is working quite well. I am not using a pot or anything to vary the delay. I want the light bulb to slowly brighten and then slowly dim for a lighthouse project.
I will upload the program I did once I clean up all the commented code I left in there while I was working on this. (probably clean that up tomorrow) in the meantime here it is operating https://www.youtube.com/watch?v=750ElBA4Rzo
Re: 12F683 Light Dimmer Problem
Re: 12F683 Light Dimmer Problem
Thanks... sorry I called you Chris before I saw "Chris" instead of "Cheers" hahaha Anyway thanks.... I've got to clean up the code yet and draw up the schematic. Hopefully I will have some time later today to do that. Holiday weekend coming up so getting ready for that. I did add a little switch my father in law can switch and if he does the light will blink out "We love you dad" in morse code. I wanted it to say "Happy fathers day" but my wife vetoed that and said the latter. Bit late on fathers day I know but I got busy and had to order some of the components and they did not come in as fast as I needed them. I went back and reviewed some of the information I read about varying the phase and you are for sure right not sure how/why I got that backwards. Pretty cool little project does 60w lamp without getting warm using 1/2 watt resistors. I'm going to tweak those up to 1watt just in case. If you hold the 60w bulb on the on resistor gets just a tad warm but nothing you can't touch. 60w is going to be to bright for a little lighthouse but you never know with my father in law. I'll upload the code and schematic as soon as I have them done.
P.S. the 12F683 was not that bad to work with getting the INT pin set up. Actually got it right the first time. I had been running at 8mhz but no need took it back down to default 4mhz. There was no need to go 8mhz and use any extra power on it. I'm trying to conserve all I can I want this to run with a https://www.mouser.com/ProductDetail/490-PBO-1-S5 by my calculations 200ma should be more than enough for this and the other components without getting anything warm. I did not put it on there yet but hopefully will get to that today and test it out. I need to make this simple for my father in law just plug and play without external wall wart.
Regards
David
1 Attachment(s)
Re: 12F683 Light Dimmer Problem
Sorry this took longer than expected. Hopefully I did not make any mistakes creating the schematic after the fact but I am pretty sure I did not. I'm using diptrace to produce the schematic and I've only used it a few times. Here is the picture of my schematic and code. This is working really good I've had it on for several days and have not seen anything going wrong however I am open to suggestions/criticism if anyone spots anything and wants to comment please feel free.
Regards
David
Code:
' LightHouse Lamp dimmer
' ======================
'
' File name : Lighthousemorse.pbp
' Programmer : David C. Bittner
' Date : 2020-07-02
' Device : PIC12F683
'
' This program is use to dim intensity of an AC line load
' like lamp, motor and other. Developped for 60 Hz line.
'
' The software need :
' 1. A full wave signal from the AC line on GP2/INT
'
TRISIO = %00101101 ' All input except GP1 GP4 GP1 out to TRIAC
OPTION_REG.7=0 ' Enable pull-ups
OPTION_REG.6=1 ' Interupt on rise
CMCON0 = 7 ' Disable analog comparator
ANSEL=0 ' Disable analog converter
Triac var GPIO.1 ' Output to TRIAC gate
ACLine var GPIO.2 ' Input for the FullWave rectify AC line
morse var GPIO.5 ' used to check switch if 1 operate as dimmer, 0=morse out
outp var GPIO.4
'
' Variable definitions
' ===================+
'
TriacDelay var Word
counter var word
timercount var word
updown var bit
unit var word
counter=0
unit = 500
TRIAC=1 'TEST TO MAKE SURE LIGHT COMES ON
PAUSE 1000 'LEAVE IT ON FOR 1 SECONDS
triac=0
pause 5000 ' wait 5 seconds before starting
triacdelay=8000
ON INTERRUPT GOTO ACDetect
INTCON=%10010000 ' Enable interrupt on GP2/INT change
updown=1 '1=dim to bright, 0=bright to dim
start:
'
' do what we need to in this routine if more
'
if morse=1 then
triac=1
outp=1
else
outp=0
triac=0
gosub morsecode
endif
goto start
morsecode:
pause 2000
triac=1 ' W
pause 400 'dot
triac=0
pause 400
triac=1
pause 850 'dash
triac=0
pause 400
triac=1
pause 850 'dash
triac=0
pause 800
triac=1 'E
pause 400 'dot
triac=0
return '
' ACDetect
' --------
'
' Interrupt routine called by ACLine (GP2/INT) pin state change
'
disable
ACDetect:
'pauseus 240
counter=counter+1
if counter==5 then
counter=0
if updown==1 then
triacdelay=triacdelay-100
if triacdelay==-100 then
'triacdelay=8000
updown=0
endif
endif
if updown==0 then
triacdelay=triacdelay+100
if triacdelay==8100 then
updown=1
endif
endif
endif
triac=0
pauseus triacdelay
INTCON.1=0
resume
enable
Attachment 8898
Attachment 8899
Re: 12F683 Light Dimmer Problem
Can one of the mods change the title thread from "12F683 Light Dimmer Problem" to "12F683 Light Dimmer Problem (Solved)" I think that would be appropriate. Not sure if you can or not.
Regards
David
Re: 12F683 Light Dimmer Problem (SOLVED)
2 Attachment(s)
Re: 12F683 Light Dimmer Problem (SOLVED)
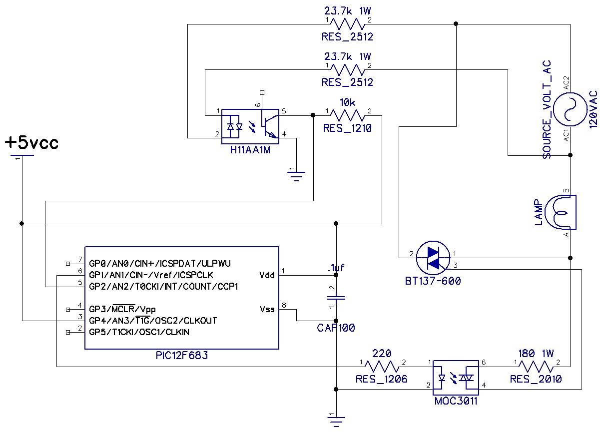
So sorry on the original schematic I had the gate on the triac on the wrong pin. The gate is on pin 3 not pin 2
Attachment 8901
David
Re: 12F683 Light Dimmer Problem (SOLVED)
I see you have corrected the image, right?
Ioannis
Re: 12F683 Light Dimmer Problem (SOLVED)
yes I corrected it and had to upload it again.
Re: 12F683 Light Dimmer Problem (SOLVED)
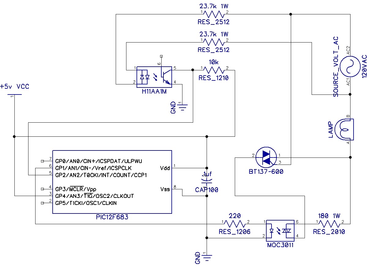
CAP100 is showing the wrong polarity.
Re: 12F683 Light Dimmer Problem (SOLVED)
Nice catch Jerson!
Ioannis
1 Attachment(s)
Re: 12F683 Light Dimmer Problem (SOLVED)
Sorry about that strangely I could not find a non-polarized cap symbol and choose that one and forgot to flip it. Let me search in the program some more to see if I can find a non-polarized one. There are so many symbols mostly based on part numbers. Hard to find just general symbols.
David
I found one finally it's not in the CAP category either. thanks for catching that.
Attachment 8902
1 Attachment(s)
Re: 12F683 Light Dimmer Problem (SOLVED)
Circuit boards are in. I realize that this differs slightly from my schematic I uploaded. I added a PBO-1-S5 to the board to supply power and eliminate the need for a wall wart for power. The PBO is really small and supplies 5v and 200ma which by my calculations is more than enough for this project. Also there are a few extra components on here which were added as the recommended filtering for the PBO. C1, C2 and C3 could have been SMD and L1 but they were out of stock so I went with conventional cap's,inductor for this version. The 12F683 can be SMD too but I choose a socket so I can mess around with the code and swapping out the processor quickly. The other thing I messed up on was for AC-in and Light I wanted to use 2 up terminal blocks but wasn't paying attention when I laid those out so they won't fit without running into the other components so for this version I will solder directly to the board the AC-in and light. I do notice every once in a while as the light dims and get's brighter there is a slight "glitch" for a microsecond the bulb will blink. It is so random and slight unless you are staring right at the bulb it's unnoticeable. It's almost as if there was a spike on the AC but since it happens so infrequently I don't think I could catch this on my scope to see if that is what it is or something else. Once I put this together and do some testing I was going to modify my schematic to include the PBO and extra components used for the power section. If anyone is interested let me know I will re-up the schematic
David
Attachment 8905
Re: 12F683 Light Dimmer Problem (SOLVED)
You might know exactly what you're doing and if so that's great but just in case you don't here are some comments meant in all friendlyness:
You're dealing with mains voltages here so you need think a bit about clearance and creepage distances between the two nodes (phase/neutral) of the mains itself AND between the mains and the low voltage section.
It looks like you're running phase and neutral REALLY (really!) close together and close to pins 5 and 7 on the AC/DC module (up along the right hand side of the board as shown in the photo) and also REALLY close to the output of the AC/DC module (I'm talking specifically about the pad for L1 which I'm guessing is the series inductor on the output).
There's a reason there's 0.2" between pins on the mains side and then 0.3" between pins OF the mains side and the secondary side of the AC/DC module. By then having pins/pads of components connected to the mains side in close proximity of pins/pads connected to secondary side you're throwing that nice isolation that the AC/DC module provides out the window.
Yes, there' soldermask on the traces and it helps but still, I would not feel comfortable with that - especially if I were to hand it over to someone else - friend or not :-)
Again, all meant in a friendly way!
/Henrik.
Re: 12F683 Light Dimmer Problem (SOLVED)
Henrik, Thank you. You make very good points here. this is version one and I did not worry about some of those distances. In v2.0 I will take into account your suggestions to properly space the AC. I crammed things close together not taking that into account so the board would fit into the box I had on hand. I'm going to take your advice on my next one and design it first then find a box it will fit nicely into. I did solder all the components on there and it does work however as you pointed out there are a few things I need to consider.
I appreciate the feedback.