2 Attachment(s)
Current limit for HV Power Supply
I am designing a HV Power Supply controlled by a PWM signal (from a PIC).
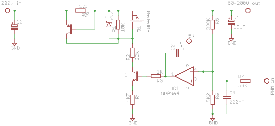
The problem is that either of the attached circuits for the current limit does not work. Even with no current load, the MOSFET is not allowed to work, as if the transistors are shorting the G-S of the MOSFET.
Can anyone explain why is that happening? I though of leakage current but whatever transistor I tried the same happens.
Ioannis
Attachment 8718Attachment 8719
Re: Current limit for HV Power Supply
You need N-channel mosfet. Not P. When DS voltage on P type mosfet is just 2-3V it will conduct.
Your design need voltage follower, so you need to use N channel mosfet.
https://en.wikipedia.org/wiki/Buffer_amplifier
https://en.wikipedia.org/wiki/File:N...e_follower.svg
Re: Current limit for HV Power Supply
EDIT: "DS voltage" on SHOULD BE: "GateSource voltage".
https://reviseomatic.org/help/s-foll...20Follower.php
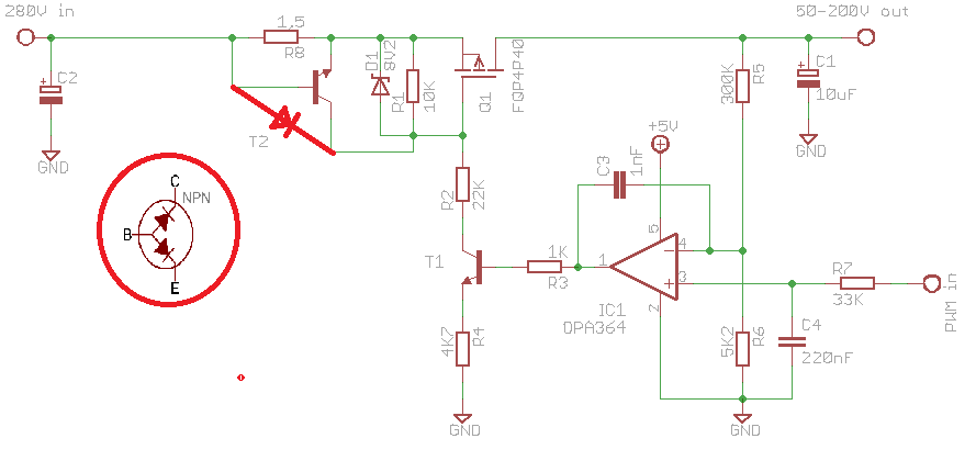
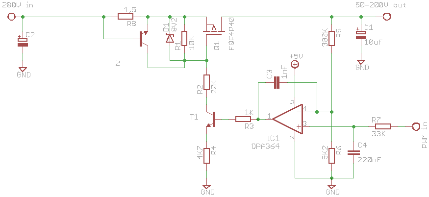
And right schematic for t2 is correct. Emitter should be on higher potential than base, base should be higher than collector for PNP BJT.
http://www.wikiwand.com/en/Current_limiting
Resistor on base is god idea to limit base current.
Another edit: what is part number for t2?
Re: Current limit for HV Power Supply
Thanks for the reply.
Well, the power supply is correct with the P-channel fet. If you check the op-amp configuration the more Vout the less T1 drive. So the Mosfet will conduct less also having R1 at Vgs that is bringing mosfet closer in cutoff.
The regulation and in general the operation of the circuit is great.
You may think of the P-channel as a current source, regulated by T1.
Only problem is that when the protection is connected,, the mosfet is cutoff. If collector of the PNP or NPN is disconnected, everything works fine (except protection of course).
The base resistor will be added. Good point. But right now the problem is why the 10K does not stop the operation but connecting a small signal transistor that is OFF, does...
Ioannis
Re: Current limit for HV Power Supply
how about, the current limit is tripped when I=.4 amps...… instantaneous that is and that limit ckt would work for linear to hold to .4, but with pwm, the current levels can goes over that. Short out the I limit resistor for a test leaving the rest of ckt. And maybe sense the current and send that signaling to PIC to work the pwm to limit the current...???
Re: Current limit for HV Power Supply
Have not tested that idea. Will short the resistor, but I doubt this is the problem. OK, maybe when the circuit is first started, the output capacitor (10μF) may for a nanosecond overload the circuit. But after that, no current is running to the output. So the Mosfet should run free.
Thanks anyway.
Will report what I find.
Ioannis
Re: Current limit for HV Power Supply
just out of curiosity, what is the pwm freq. ?
Re: Current limit for HV Power Supply
It is set at 31,25KHz and it is filter out by 33K and 220nF.
In general the supply works great, adjusts from 0 to max Vout, regulates better that my requirements.
Just no protection so far.
Ioannis
1 Attachment(s)
Re: Current limit for HV Power Supply
It was late when I replayed and didn't look in to schematic too much. And now it late again, so sorry in advanced if I miss something.
You are right, for P channel configuration is correct. Your design look like LDO. And that is inherently unstable. So watch out for that.
Left schematic for NPN will not work as expected. Collector base is reverse biased. And it act as diode.
Attachment 8724
So that is reason mosfet is cut of. Voltage drop across diode is much lower than Vgs threshold.
NPN current limit is tricky to implement here, because collector must be on higher potential than base...
PNP circuit should work. Or to be precise must work. I suspect that pin out is wrong or you didn't use PNP transistor. If pin out is wrong, T2 isn't correctly biased. I would start with transistor tester, or create simple circuit with PNP just to be sure is it what you think it is and pin out is correct. Try to disconnect base and see is it working. Measure voltage across 1.5R R8(current sense resistor, I don't see clearly part name) with and without base connected.
Also just to remind you that you are measuring output current and current thru R1. So take that in account. With 22K current is 12mA, so across R8 is only 20mV, not enough to bias BE junction, but check voltages current and resistor values. I'll also suggest that you move high side od R1 to 280Vin so it wont affect current limiting.
Re: Current limit for HV Power Supply
Well, the NPN as you described, and having collector in lower dynamic than the base, makes sense why it does not work.
But the PNP version does not. Double checked, changed transistors, still nothing...
Thank you for the time you spent on this.
Ioannis
Re: Current limit for HV Power Supply
Can you try it without base connected? Measure voltages measured above?
It will be grate to get some pictures, T2 part no, layout etc... If you don't want to share public, send me links to PM.
Anyway it must work, and good luck.
Re: Current limit for HV Power Supply
Will do that and report back.
The final circuit will be pretty much as the above posted, though it needs a lot of refinement before it gets on a shiny pcb. Mainly for safety of the circuit and users.
Thanks,
Ioannis
1 Attachment(s)
Re: Current limit for HV Power Supply
alternate place for I limit circuit.....Attachment 8725
Re: Current limit for HV Power Supply
I have such an option for the PWM and the PIC to stop operating in case of a SC.
But this takes time and the Pass transistor will be burned in the mean time. That is why I have to place the PNP transistor too on +V line too.
I found that the NPN indeed does have the B-C junction working as a diode blocking the Mosfet.
Also that the PNP transistor was defect...!
Soon will test for the PNP to see how it goes. On another test circuit it was promising as expected.
Ioannis
Re: Current limit for HV Power Supply
That solution sound very familiar to me :)
I have done same thing on 42V Communication PSU. I used ADC in interrupt in background to monitor V and I, it was fast enough to not cause damage. Anyway I added hardware current limit, and it works for years without problem.