1 Attachment(s)
baterry's lifetime reduced due to RTC
Hi everyone,
I have a little problem with my circuit.
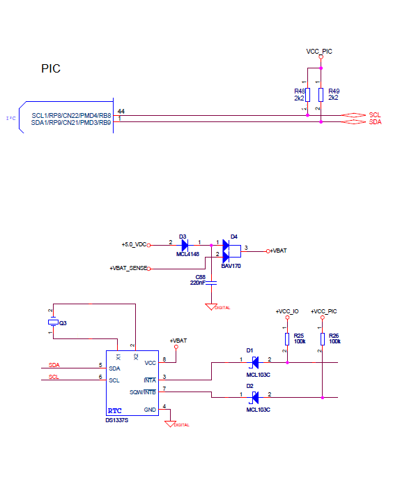
the lifetime of my battery(Li-on 3V)(+VBat_sense) is reduced due to leakage current. but I don't know why...
can you please help me with this problem?
The batterie is connected to a RTC DS1337S and the I2C of the RTC connected to a PIC 24HJ32GP304.
There is pull-up resistors for the I2C signals between the PIC and the RTC. powered by VCC_PIC (3,3V).
when the PIC is not powered, there is no problem. the current consumption is OK.
when the PIC is powered, the problem appears. If I remove the pull-up, the problem disappear
when 5.0_VDC is activated, it replaces the battery, there is no problem. (PIC become a slave, a processor become the master. before 5.0_VDC, it was the master)
thank you
Attachment 7740
Re: baterry's lifetime reduced due to RTC
As PBP ONLY supports 8 bit series 10F, 12F, .... 18F we know you are not using it, so looking at your code would be of value to very few. Evidently something in there is draining that battery through your pull up, maybe an port of your PIC backfeeding. You are welcome to browse this forum in your search, it is however not the place for 24F questions as 24F are UNSUPPORTED by PBP.