PIC conducting signal current when off
I have a configuration (16f877) in witch the PIC receives 5V signal to its A port. I noticed that when the PIC is off and powersupply is out of the wall and signal source is running, the PIC pins are conducting state. I have a LED another side of the PIC (port b pin driving it) that lights up according to the 5 bit parallel signal to port A. This got me worry for the device, is this healthy? It is still working so it wont break atleast right away of that, but im still concerned about it.
Re: PIC conducting signal current when off
As long as it's 5V, I don't see a problem.
You could drive a NPN transistor or opto-coupler from the Pic that acts as a door on port A pin.
No signal from Pic, no signal to pin.
Robert
1 Attachment(s)
Re: PIC conducting signal current when off
Hi,
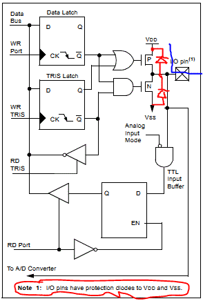
When the powersupply is turned off and you're feeding 5V into the PIC pin current flows into the pin, "up" thru the internal protection diode and into the Vdd rail basically powering up the PIC:
Attachment 7454
/Henrik.
Re: PIC conducting signal current when off
I've seen circuits where this is done deliberately, with power being supplied thru' an i/o pin, rather than Vdd.
Any idea what the advantage is? Lower power consumption?
Re: PIC conducting signal current when off
Hi,
I don't see any advantage with that, only problems. The 16F877 datasheet specifies a maximum clamp current of +/-20mA. If your circuit pulls more than that you're in trouble.
Ie, you have a couple of LEDs on the output of the PIC, each pulling 10mA. You're then powering up the PIC by backfeeding current into Vdd thru a I/O pin, the PIC powers up, start running the program, turns on 4 LEDs. Current comsumption is now ~40mA and all that needs to go thru the I/O pin and its protection diode which, as the datasheet specifies, is rated for max 20mA.
Do you have a link to a schematic where this has been done deliberately, perhaps we could figure out why when we see it.
/Henrik.
Re: PIC conducting signal current when off
I wish I could remember!
It was a long time ago, and at that time it was not of much interest to me, so I did not bookmark it.
Anyway, spent some time googling for that information (without remembering anything about it, like the purpose, chip used and so on), quite unsuccessfully, and then found something not quite in the line of discussion, but interesting all the same.
http://www.t4f.org/projects/open-rfi...rfid-emulator/
As also, another interesting page, not quite connected with the discussion.
http://www.solarink.net/2014/02/a-pi...-one-volt.html
Anand
Re: PIC conducting signal current when off
Hi Anand
Those links are very nice and interesting. Thanks for sharing them.
Regards