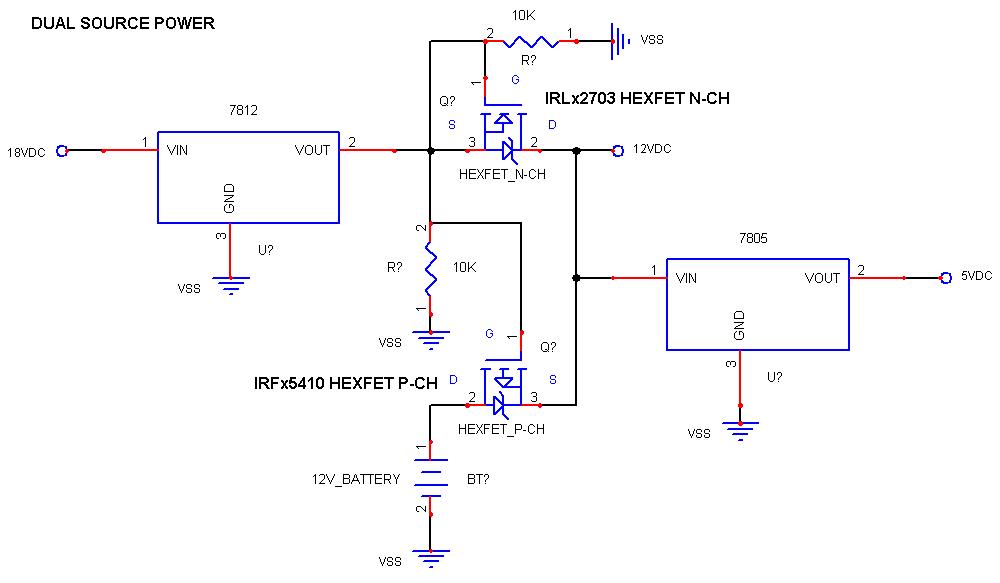
I've been reading a lot of threads and googling about this. I'd like to use HEXFETs as switches between sources. this is for a residential alarm system; 12V for siren, 5V for logic.
Attachment 7190
The built-in diode drops very little voltage and is intended to prevent reverse current. I kept things simple to illustrate, I'll add fuses, caps, etc later.
Comments? Suggestions?
Robert
Edit: U? R? Q? BT? Are unnumbered labels from QCAD that I forgot to erase from image.

