3 Attachment(s)
LI ION battery charger polarity protection - Using / Designing with Mosfets help
Hi guys ,
i dont use mosfets as much more than nice power switch as yet ,
but have need to use the body diode as a reverse polarity protection in a USB ( 5v supply ) LI Ion charger cct , and would like get some input into the mosfet selection design specs and assumptions i have , so far
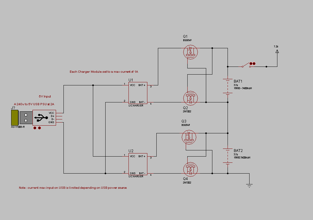
Option 1
Attachment 7057
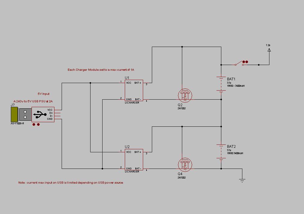
Option 2
Attachment 7058
I have not made this cct yet ,but waiting on the charger modules
The chargers are common around the place and use the TP4056 controller.
( a good review here ) http://lygte-info.dk/review/Review%2...4056%20UK.html
Unfortunately this controller has no reverse polarity protection on the output side , ( it does on the input side) so if you put the battery in reverse polarity it fries the charger/ controller chip , so reverse polarity protection is required.
option is to use low resistance on mosfets , using the body diode built into the mosfet ,such that the body diode is orientated in the direction of normal current flow , when looking from the battery to the changer and block the direction of the reverse polarity of incorrectly put in battery.
Also i have need to series the batteries as well as charge them individually to ensure a faster charge rate, and use the existing charger modules , without much additional circuit and costs
I thought of using a Pch as well to isolate for both reverse polarity protection of both outputs of the each module , but thought it not required ??? see cct option 2
Also i did not see a reason to isolate the input to the chargers if the power switch was on , as the chargers have current limiting , also the drain for this cct when on is less than 1A
Mosfet Selection
The choice of mosfets were based on following
Common requirements
1. Low On resistance at a voltage min of 10v
2. 1A or greater drain current ability
3. Low gate on voltage of less than 2v , ( so battery will still charge)
4. Body diode reverse voltage of min 10v
5. smd size
6. price , availability - no point buying chargers at $2 and paying $6 for mosfet polarity protection
N channel - Q2, Q4
http://www.nxp.com/documents/data_sheet/PMV30UN.pdf
P channel - Q1,Q3
http://www.farnell.com/datasheets/1698603.pdf
any comments on my planned cct on my mosfet selection or the quick design
Re: LI ION battery charger polarity protection - Using / Designing with Mosfets hel
looking at the picture in your link for the charger it appears that the gnd and bat- TERMINALS are directly connected. this will short out battery 2
you need a switching regulator with an isolated secondary to do what you are trying
ps why not jut use a low forward volt drop diode for reverse battery protection eg PMEG2010ER
Re: LI ION battery charger polarity protection - Using / Designing with Mosfets hel
any diode will have a voltage drop of at least .3v and this will over charge the the battery
Re: LI ION battery charger polarity protection - Using / Designing with Mosfets hel
but it does appear that the bat gnd and input gnd are joined
Re: LI ION battery charger polarity protection - Using / Designing with Mosfets hel
with a low vgs you may find the vds voltage drops across both mosfets may exceed the .3v from a low vf diode .(your vgs maximum is vcell how low will it be with a flat cell).either way the battery is likely to undercharge not overcharge .(the charger sees vcell plus 2x vds)or (vcell + vf)
how does this "charger" sense when the battery is charged , if it looks for the knee in the cell charging voltage then any series resistance between the cell and the charger may distort this process with less than ideal results
2 Attachment(s)
Re: LI ION battery charger polarity protection - Using / Designing with Mosfets hel
the on resistance is very low on these N channel Mosfets at 4.5v . should provide min volt drop when charging
[URL="http://au.element14.com/jsp/search/productdetail.jsp?sku=1858601RL"]
given the charge module gnd and bat - seem to be connected ( most likely this circuit)
Attachment 7059
Attachment 7060
Re: LI ION battery charger polarity protection - Using / Designing with Mosfets hel