Re: USB Electrical Layout?
also, several articles show different Crystal frequencys, but one article stated USB requires a 48mhz crystal, I need to know what crystal I need.
Re: USB Electrical Layout?
Quote:
Originally Posted by
wdmagic
also, several articles show different Crystal frequencys, but one article stated USB requires a 48mhz crystal, I need to know what crystal I need.
- About the Oscillator
Datasheet Page 23, Section 2 and page 30 Section 2.3
- Answer about the Pull Up Resistors
Datasheet Page 169, Section 17.2.2.3 and 17.2.2.4
- About the capacitor;
Datasheet Page 170, Section 17.2.2.8
You may also read this 3 Wiki articles;
http://www.picbasic.co.uk/forum/content.php?r=377-usb
Hope it helps!
1 Attachment(s)
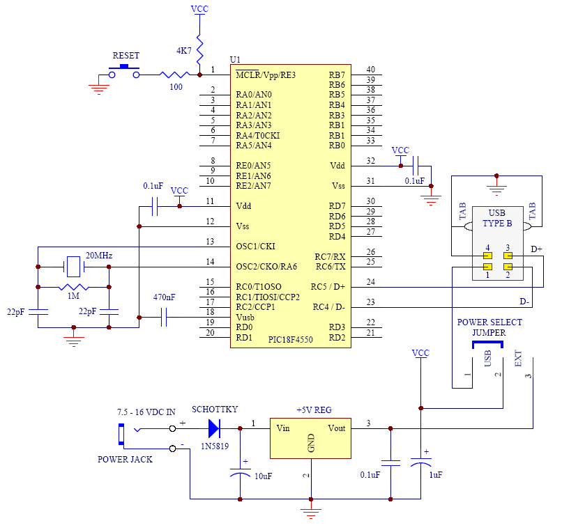
Re: USB Electrical Layout?
Quote:
Originally Posted by
wdmagic
(so PIC VDD = 4.5 and PC USB = 5, then there is a .5volt difference, adding a 10ohm resistor protects circuit).
No, use a 5V regulator for the PIC.
Attachment 6890