DT_Analog & 12F1822 internal voltage reference
Can I use the DT_Analog routine to read the internal 1.024 voltage reference in the 12F1822 chips?
I'm using the system in my BMS to measure the chip supply voltage and it has worked for years using an external voltage ref LM385 on one of the adc pins and a 12F683.
This is just a natural progression to reduce the component count and increase accuracy.
Any issues look likely?
Re: DT_Analog & 12F1822 internal voltage reference
Hi,
USING the internal reference is more than possible ... but READING it looks a bit strange ;)
Why would you use Darrel's routine for such a job ???
Have a look to my last post http://www.picbasic.co.uk/forum/show...020#post117020 ... it' purpose is to read the supply voltage of the chip !!! :D
Alain
Re: DT_Analog & 12F1822 internal voltage reference
Quote:
Originally Posted by
retepsnikrep
Can I use the DT_Analog routine to read the internal 1.024 voltage reference in the 12F1822 chips?
Of course you can.
Quote:
This is just a natural progression to reduce the component count and increase accuracy.
Well, ... it will reduce the component count. It doesn't use any pins. And it will increase the resolution.
But it won't necessarily increase the "Accuracy".
When they say a "Fixed 1.024V reference" it sounds really good.
Untill you look at the specs. +6/-8%, and -114 PPM/°C
6% of 1.024V = 0.06144V
8% of 1.024V = 0.08192V
So that 1.024V can be any where between 0.94208 and 1.08544V, when it's at 25°C.
Add in some wide temperature fluctuations, and it doesn't look much like a "Reference" anymore.
The 1822 also has an on-chip temperature sensor, so some of those variations can be removed, but the "accuracy" is still off without calibration.
If calibrated, you can get some amazing results using DT_Analog, but every chip must be calibrated individually.
Disregarding the tolerances, here's a routine that will read VDD on a 12F1822 (without DT_Analog).
I'm assuming it's a battery operated device, and only have the FVR turned on while reading it to save current.
Code:
DEFINE ADC_BITS 10
ADvalue VAR WORD
VDD VAR WORD
;----[Get VDD by reading the FVR]-----------------------------------------------
VDD_Res CON 10 ; A/D resolution (bits) used for VDD measurement
FVrefMV CON 1024 ; Fixed Vref Voltage in mV ( must match FVRCON )
Vref_AD5 CON EXT ; Calculate FVref A/D reading when VDD = 5.00V
@Vref_AD5 = (_FVrefMV*100000) / (500000000/(1023 << (_VDD_Res-10)))
GetVDD:
ADCON1 = %10110000 ; A/D Right Justified, FRC clock
FVRCON = %10000001 ; Enable Fixed Voltage Reference (1.024V)
WHILE !FVRCON.6 : WEND ; Wait for fixed ref to be stable
ADCIN 31, ADvalue ; Read the FVR channel
FVRCON = 0 ; Disable Fixed Voltage Reference
VDD = Vref_AD5 ; calculated Vref A/D at 5.00V
VDD = VDD * 500 ; * 500 - two decimal places
VDD = DIV32 ADvalue ; / FVRef reading - converts to VDD volts
RETURN
Just GOSUB GetVDD and the result is returned in the VDD variable with two decimal places (5.00V = 500).
That is actually good enough for most battery powered applications that need to react to the VDD voltage.
It doesn't use the extra current required for a voltage divider, and doesn't use a pin to read it.
A voltage divider would draw current all the time, even when the PIC is asleep. This won't.
Similarly, here's a routine that does use DT_Analog to get 16-bit readings from the reference.
Code:
INCLUDE "DT_Analog.pbp" ; DT's 16-bit Analog Module
DEFINE ADC_BITS 10
VDD VAR WORD
;----[Get VDD by reading the FVR]-----------------------------------------------
VDD_Res CON 16 ; A/D resolution (bits) used for VDD measurement
FVrefMV CON 1024 ; Fixed Vref Voltage in mV ( must match FVRCON )
Vref_AD5 CON EXT ; Calculate FVref A/D reading when VDD = 5.00V
@Vref_AD5 = (_FVrefMV*100000) / (500000000/(1023 << (_VDD_Res-10)))
GetVDD:
ADCON1 = %10110000 ; A/D Right Justified, FRC clock
FVRCON = %10000001 ; Enable Fixed Voltage Reference (1.024V)
WHILE !FVRCON.6 : WEND ; Wait for fixed ref to be stable
ADchan = 31 ; FVR channel
ADbits = VDD_Res ; set the results resolution
GOSUB GetADC ; Get A/D value
FVRCON = 0 ; Disable Fixed Voltage Reference
VDD = Vref_AD5 ; calculated Vref A/D at 5.00V
VDD = VDD * 500 ; * 500 - two decimal places
VDD = DIV32 ADvalue ; / FVRef reading - converts to VDD volts
RETURN
That version gives much more resolution, but only a small amount of accuracy, and only because the steps are smaller.
However, it gives the possibility of VERY accurate readings, if the FVR voltage is calibrated.
If you can determine the actual FVR voltage, the FVrefMV constant can be changed to match, which makes for incredibly accurate readings. (At room temperature).
For now, lets assume you won't need the calibration. Why ... because it's midnight here. :eek:
Re: DT_Analog & 12F1822 internal voltage reference
Thanks for that excellent reply.
OK lets talk about calibrating it for the extra accuracy. ?
Re: DT_Analog & 12F1822 internal voltage reference
To make this more portable could we do the following?
Code:
DEFINE ADC_BITS 10
ADvalue VAR WORD
VDD VAR WORD
;----[Get VDD by reading the FVR]-----------------------------------------------
VDD_Nom CON 500 ; Nominal Value of VDD*100. 500 for 5V, 300 for 3V
VDD_Res CON 10 ; A/D resolution (bits) used for VDD measurement
FVrefMV CON 1024 ; Fixed Vref Voltage in mV ( must match FVRCON )
Vref_AD5 CON EXT ; Calculate FVref A/D reading when VDD = VDD_Nom
@Vref_AD5 = (_FVrefMV*100000) / (VDD_Nom*1000000/(1023 << (_VDD_Res-10)))
GetVDD:
ADCON1 = %10110000 ; A/D Right Justified, FRC clock
FVRCON = %10000001 ; Enable Fixed Voltage Reference (1.024V)
WHILE !FVRCON.6 : WEND ; Wait for fixed ref to be stable
ADCIN 31, ADvalue ; Read the FVR channel
FVRCON = 0 ; Disable Fixed Voltage Reference
VDD = Vref_AD5 ; calculated Vref A/D at VDD_Nom
VDD = VDD * VDD_Nom ; * Vdd_nom gives two decimal places
VDD = DIV32 ADvalue ; / FVRef reading - converts to VDD volts
RETURN
Re: DT_Analog & 12F1822 internal voltage reference
That's great Steve!
You actually saw how it works. :cool:
And as a "Single Point" calibration, it should definitely be calibrated as close to the "nominal" voltage as possible.
However, there's an interesting twist to the calibration procedure, which I'll try to cover first...
Quote:
Originally Posted by retepsnikrep
OK lets talk about calibrating it for the extra accuracy. ?
OK, let's ... :)
Remember that Calibration can only be as accurate as the Test Equipment used to calibrate it.
Using a handheld voltmeter with it's Low Battery indicator flashing ... probably isn't the best tool.
I rely on a Tektronix Digital scope for my readings, but it has never been calibrated so I'm sure it's not perfect. (There's really no such thing as "Perfect").
Manual calibration of the FVR is fairly simple. All you need is ...- The current VDD voltage during the test.
- The A/D reading of the FVR at that voltage.
- The Maximun Possible A/D value. (65472 for 16-bit DT_Analog)
For example, on a 12F1822 here I read ...
VDD = 5.11 V <-- Measured VDD voltage
ADC = 13307 <-- Actual A/D reading from the FVR
So you can use a calculator, spreadsheet or your superior mental abilities to do ...
V = VDD / MAXad * ADC
V = 5.11 / 65472 * 13307
V = 1.039
Adjust the constant to match the measured FVR voltage ...
Code:
FVrefMV CON 1039 ; Fixed Vref Voltage in mV ( must match FVRCON )
And you have a nice single point calibration that will read exactly the same voltage as the test equipment at the test conditions.
So here's the "twist".
Since the calibration formula includes the measured VDD, the math doesn't care if it's 3V or 5V.
The end result is the voltage of the internal reference.
If the test VDD was 3V, and the A/D reading was 22675 ...
V = VDD / MAXad * ADC
V = 3.00/ 65472 * 22675
V = 1.039
So the FVrefMV CON 1039 is the same either way, and it's the only thing that gets changed in the program.
The math in the program uses 5V as a key datapoint, but the actual calibration voltage doesn't have to be that.
But the truth is ... if you calibrated it at 3.00V, the A/D result would NOT be 22675.
The so called "Fixed" voltage reference, varies with VDD.
So for accuracy across the full range, you need at least a two point calibration.
How do you do a "Two Point" calibration of the Fixed Voltage Reference?
I don't know, I haven't done it yet.
Get me started ... I dare ya :)
.
Re: DT_Analog & 12F1822 internal voltage reference
Thanks for even more great ideas.
Maths is not my strong suit but i am getting a handle on how it works.
I worked for years using an external reference and a 12F683 calculating it's own VDD for my BMS.
What is confusing me is why we have an EXT variable and then this huge formula in assembly. Why?
Preumably because it can't fit into 16 bit integer maths even with DIV32
In assembler on the 12F1822 do we have 32 bit maths?
Code:
Vref_AD5 CON EXT ; Calculate FVref A/D reading when VDD = VDD_Nom
@Vref_AD5 = (_FVrefMV*100000) / (VDD_Nom*1000000/(1023 << (_VDD_Res-10)))
I appreciate the accuracy will vary over the VDD range i'm more interested in how it changes with temperature for now.
I suppose I could calculate the vref for each chip at various temps from 0-40C at 5C intervals then use a lookup table to pick the right one to use based on the chips own internal temp reading taken just prior to reading the VDD.
All good stuff. I'm going to be doing some bench testing very shortly to see how it works in practise.
I'm very disapointed you won't let me use my $5 multimeter with dying battery to calibrate my whole system ;)
If you had a very accurate calibrated computer controlled psu you could do calibration at any voltage you wanted. But as you say the VDD is already in the maths so why not just calibrate at a nominal 5v and at 3V using a lithium button cell or something as the supply. Then work out the relationship or slope changes between them both.
In practical terms my program might need to do a few things.
1) Have a 3.3v calculated constant vref in eprom. (I'll probably use 3.3v based constant as that's where the cells spend most of the time)
2) Get it's own temp prior to measuring it's own VDD and compensate according to prev temp variation data points.
3) Measure it's own VDD using the 3.3V constant. V = 1.039 or whatever
4) Use the measured VDD to load a new constant value if reqd due to change in VDD. Say cell is at 3.65V in this example
5) Finally use the new constant to read it's own vref again to have a final value VDD
I will be happy with ACTUAL in use accuracy to within +/- 25mv as that's about what I manage at present.
Re: DT_Analog & 12F1822 internal voltage reference
Quote:
Originally Posted by
Darrel Taylor
You actually saw how it works. :cool:
I'll confess, it was a head scratcher. After a few reads, an excel spreadsheet to see some numbers, and digging into the data sheet to confirm FVR could be read by the ADC while the ADC Vref was set to 'something' else, the light bulb came on. ;)
Re: DT_Analog & 12F1822 internal voltage reference
Quote:
Originally Posted by
retepsnikrep
What is confusing me is why we have an EXT variable and then this huge formula in assembly. Why?
Preumably because it can't fit into 16 bit integer maths even with DIV32
In assembler on the 12F1822 do we have 32 bit maths?
Code:
Vref_AD5 CON EXT ; Calculate FVref A/D reading when VDD = VDD_Nom
@Vref_AD5 = (_FVrefMV*100000) / (VDD_Nom*1000000/(1023 << (_VDD_Res-10)))
That formula is composed entirely of constants, and is assigned to a constant. So, it is evaluated at compile time (by your 64 bit computer) and the integer value is assigned to the the constant "Vref_AD5". For 5v it ends up being 209.
1 Attachment(s)
Re: DT_Analog & 12F1822 internal voltage reference
My code below (using Darrels example to read VDD) is only displaying 65535 on my LCD???
This is on my breadboard with the PICkit2 supplying the 5vdc (4.87 measured w/voltmeter)
Any suggestions on why I am not seeing 4.87??
Code:
' Pic Configuration
' =================
#CONFIG
__CONFIG _CONFIG1, _FCMEN_OFF & _IESO_OFF & _BOREN_OFF & _FOSC_INTOSC & _WDTE_OFF & _MCLRE_OFF & _PWRTE_OFF
__CONFIG _CONFIG2, _LVP_OFF
#ENDCONFIG
' -----[ Initialization ]--------------------------------------------------
Reset:
DEFINE OSC 4
OSCCON = %01101010
TRISA = %001010 ' PortA.3 is button input, A.1 is a/d in
ANSELA = %0010 ' Turn on Analog for AN1 (PortA.1)
PORTA = 0 ' all outputs zero
CM1CON0.7 = 0 ' Disable comparator
CCP1CON = %00001100 ' CCP in PWM mode
APFCON = %00000001 ' Move PWM to PortA.5
ADCON0 = %00000111 'x,AN1,AD enabled
define adc_bits 10 'set up the a/d converter
define adc_clock 3
define adc_sampleus 50
'
' Software variables
' ==================
Duty VAR WORD
stepp var byte
Cmd CON $FE 'LCD prefix for Command
Clr con 1 'LCD CLEAR SCREEN
Hm con 2 'LCD HOME COMMAND
ADvalue var word
VDD var word
VDD_Res CON 10 ; A/D resolution (bits) used for VDD measurement
FVrefMV CON 1024 ; Fixed Vref Voltage in mV ( must match FVRCON )
Vref_AD5 CON EXT ; Calculate FVref A/D reading when VDD = 5.00V
@Vref_AD5 = (_FVrefMV*100000) / (500000000/(1023 << (_VDD_Res-10)))
' ----------------[ I/O Definitions ]-----------------------------------
LED var PortA.0 ' LED indicator
Chg VAR PORTA.2 ' FET to control charge current
Btn var PORTA.3 ' push button input
Light con 1 ' Constant for HPWM channel 1 PortA.5
' -----[ Program Code ]----------------------------------------------------
pAUSE 500
SEROUT2 4,16468,[$1b,$2a,64] 'Set LCD backlight (0-255)
pause 200
SEROUT2 4,16468,[Cmd,Clr] 'clear LCD
pause 100
Main:
SEROUT2 4,16468,[Cmd,Clr] 'clear LCD
pause 100
gosub getvdd
Serout2 4,16468,[dec vdd," ",$0d,$0a]
pause 500
goto main
;----[Get VDD by reading the FVR]-----------------------------------------------
GetVDD:
ADCON1 = %10110000 ; A/D Right Justified, FRC clock,VREF is VDD
FVRCON = %10000001 ; Enable Fixed Voltage Reference (1.024V)
WHILE !FVRCON.6 : WEND ; Wait for fixed ref to be stable
ADCIN 31, ADvalue ; Read the FVR channel
FVRCON = 0 ; Disable Fixed Voltage Reference
VDD = Vref_AD5 ; calculated Vref A/D at 5.00V
VDD = VDD * 500 ; * 500 - two decimal places
VDD = DIV32 ADvalue ; / FVRef reading - converts to VDD volts
RETURN
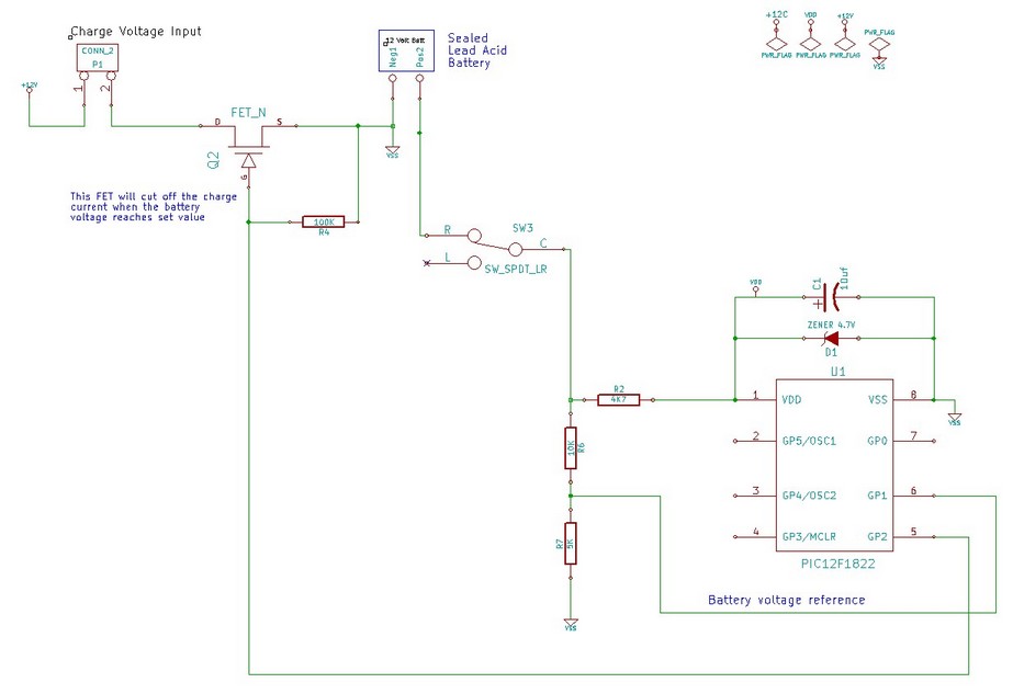
What I want to do is adapt this to read a 12V SLA (lead acid) battery that is also powering my PIC using a simple Zener Regulator(maybe not wise?)
How does one use the FVR to calibrate an external A/D reading of a 12v battery voltage via a resistor voltage divider??
My end goal is to have the PIC be able to cut off the charger when the battery reaches say 14.5 V for simple over charge protection.
Attachment 7223
Re: DT_Analog & 12F1822 internal voltage reference
Defines are case sensitive.
Change them to ...
Code:
define ADC_BITS 10 'set up the a/d converter
define ADC_SAMPLEUS 50
define ADC_CLOCK has no effect on enhanced core devices.
You set the clock in the ADCON1 register, which you have already done.
Re: DT_Analog & 12F1822 internal voltage reference
Boy do I have a RED face...:o
I think my last post to another thread was telling them the same thing...
quoting myself:
Quote:
Just make sure you enter any "DEFINE" statements as all CAPS.
They are case sensistive.
I guess I did not go looking there because some of this code was working as an 8bit AD earlier. I'm guessing that 8 bit is the default and the fact that I had define "adc_bits = 8" was ignored.
Working as expected now :D
So now how do I use the internal FVR to make an external A/D reading more accurate?
And how do I go about calibrating each PIC's FVR value??
Thanks Darrel
Re: DT_Analog & 12F1822 internal voltage reference
Sheesh...
Disregard my last two questions.
It's been a while since I read the whole thread.
I think my questions had already been answered.
But I do have another question...
Why is the maximum AD value only 65472 for 16-bit DT_Analog??
similarly is the AD value range for 8 bit 0-255 ??
and for 10 bit AD 0-1023 ??
Sorry for the dumb questions, I don't get into this programming enough to understand some of the finer points.
dwight
Re: DT_Analog & 12F1822 internal voltage reference
Ok,
after looking at 65472 in binary 1111111111000000
It appears that you have just shifted a 10 bit binary to the Left end of a 16 bit number.
So then the AD value for a 16-bit DT_Analog can range from 0-65472 ??
Therefore we get to take advantage of the extra 6 bits of resolution EXCEPT when the value goes over 65472 ??
We just give up a little resolution to gain the extra (almost) 6 bits over a 10 bit AD ??
and 8 bit range is still 0-255
and 10 bit range is still 0-1023
Re: DT_Analog & 12F1822 internal voltage reference
Hi,
I suggest you do a little reading on Darrels DT_Analog page, I think it answers both questions.
/Henrik.
Re: DT_Analog & 12F1822 internal voltage reference
Thanks Henrik,
that link seems to support what my gray matter was trying to wrap around:confused:
I had been to Darrels web site but couldn't figure out how to get past the home page.
My hat is off to those who can take all these intricate details of these PIC's and put it into practical application for the rest of us.
1 Attachment(s)
Re: DT_Analog & 12F1822 internal voltage reference
Darrel,
More questions...
In your sample code above why is the A/D conversion clock set to FRC??
Does that mean some sort of external hardware RC oscillator?
Can you please shed some light on choosing the A/D conversion clock?
From your website example... it would seem that one should only choose FRC is if the PIC clock is running at 48MHz
Attachment 7239
or does this table not apply to the 16F1822?
Thanks
1 Attachment(s)
Re: DT_Analog & 12F1822 internal voltage reference
So after doing some searching I found this... here... http://www.microcontrollerboard.com/...converter.html
Attachment 7243
so now my question is...
Is FRC just another way of saying Fosc/1 ?
Is it not the case that Fosc/2 or Fosc/8 also come from the internal RC oscillator??
Or is it the case that if one is using an external clock source for the PIC that you can either choose to divide the external clock source by 2, 8 or 32 (in the above example) or use the internal RC clock (FRC) for AD even though the PIC is clocked form an external source??
Finally so far I have not had a need to run my projects faster than 4MHz and I just use the internal clock. So what is the best/correct AD clock source to use?
Is it correct to read from the table on Darrel's AD page... if the OSC is running at 4MHz the best/correct choice is to use Fosc/8 ?
Sorry for dragging this out so much... just trying to understand a little better.
1 Attachment(s)
Re: DT_Analog & 12F1822 internal voltage reference
I don't think the enhanced cores were available yet when I wrote that page.
The older chips had a minimum TAD of 1.6uS, but the newer ones have a minimum TAD of 1.0uS.
So you could use the values in that table, but they will be off by 1 division from "Optimal" settings.
If you look in the A/D section of the 1822 datasheet, you should see this table ...
I've marked the best setting at each oscillator freq. in red.
Put the matching ADCS bits into the ADCON1 register bits 4-6. DEFINE ADC_CLOCK does not have any effect on the enhanced core devices.
Attachment 7244
The FRC clock is an internal RC oscillator that is separate from the main internal oscillator (FOSC).
It continues running even when the PIC is put to SLEEP.
It can be used at any OSC. But the actual TAD period can be anywhere from 1.0 - 6.0uS.