Fet for turning on high voltage.
	
	
		I have a 24V - 45V supply that I need to connect to a sensor pin but I need to be able to turn it on or off via a PIC output. The max current will be 100mA. I have considered a logic level nfet, but what about a pfet? Any other suggestions?
The idea is: 24V ---> fet ---> sensor input
	 
	
	
	
		Re: Fet for turning on high voltage.
	
	
		Hi,
Using a N-channel MOSFET on the high side requires some sort of driver which boosts the gate voltage to Vgs volts over whatever voltage you're switching. You can not just put a N-channel, logic level or ordinary, on the high side and apply 5V to its gate and expect it to conduct properly.
You can use a P-channel, put a pullup from the gate to the sensor supply voltage (24V) and then use a N-channel or NPN transistor to switch the P-channels gate to GND.
If you can switch the low side instead it'll be much easier, ie +24V--->Sensor power--->N-channel--->GND.
/Henrik.
	 
	
	
	
		Re: Fet for turning on high voltage.
	
	
		Unfortunately I do need to switch the high side. I thought the whole point of a logic level fet was to be able to turn on higher voltages than those seen at the gate.
Using your example, if the nfet was connected to the pfet gate and ground, I'd still need more than 24v at the gate as the pull up is pulling the drain to 24v, right?
	 
	
	
	
		Re: Fet for turning on high voltage.
	
	
		Hi,
	Quote:
	
		
		
			I thought the whole point of a logic level fet was to be able to turn on higher voltages than those seen at the gate.
			
		
	
 Yes and no. The idea with a logic level MOSFET is to allow it to turn on and fully saturate with a Vgs (voltage between gate and source) of ~5V when a "standard" MOSFET requires ~10V.
	Quote:
	
		
		
			Using your example, if the nfet was connected to the pfet gate and ground, I'd still need more than 24v at the gate as the pull up is pulling the drain to 24v, right?
			
		
	
 No. The N-channel drain is pulled up to 24V but its source is permanently tied to GND so when the gate gets 5V from the PIC (or whatever) you get a Vgs (voltage between gate and source) of 5V and the N-channel MOSFET will turn on (check the datasheet of the MOSFET to make sure 5V is enough). When the N-channel MOSFET turns on it pulls the gate of P-channel to GND making the voltage between its gate and source -24V which will turn IT on.
You need to check the maximum allowed Vgs of the P-channel MOSFET, if it's less than 24V in this case you can't switch the gate directly to GND. You could use a simple voltage divider with a much lower total resistance than the pullup. Switch the bottom of the voltage divider to GND with the NPN or N-channel MOSFET.
If you put the N-channel on the high side then its drain will be at 24V permanently, the source will basically be pulled down to GND thru the sensors internal circuitry. So far everything looks fine. Then you apply 5V to the gate of the MOSFET and it begins to conduct. Now the voltage at the source starts to climb towards 24V but the voltage at the gate is still only 5V. For the N-channel to keep conducting the voltage at the gate will have to "rise with" the voltage at the source so it always stays Vgs (voltage between gate and source) volts above the voltage at the source.
There are discrete solutions and integrated circuits which does this for you. But a P-channel and a NPN is probably easier. 
/Henrik.
	 
	
	
	
		Re: Fet for turning on high voltage.
	
	
		look at these types of.......dip solid state relays at digikey etc.
http://www.clare.com/home/pdfs.nsf/www/LCA110.pdf/$file/LCA110.pdf
don
	 
	
	
		1 Attachment(s)
	
	
		Re: Fet for turning on high voltage.
	
	
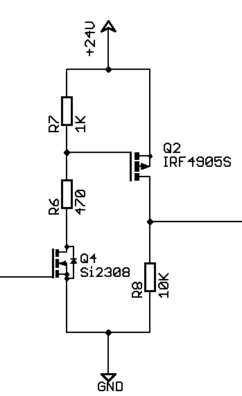
		I think this is what you want.
Maybe you have to check the values of R6, R7 to ensure Vgs of the P-Mosfet is within safe limits.
Attachment 6706
Also you can replace the N-Mosfet with a BC337 and a 1K base resistor. But I think the proposed schematic is more elegant and fast without gate resistor (direct PIC connection). The P-Mosfet for my application is low Rds and much more Amperes than what you need. So, maybe, you have to choose another one.
My selection on R6, R7 was with speed to consumption priority and with these values they should be at least 1/2W. If you can live with smaller speed, or you only need ON/OFF case, then select higher values, but always make sure you give P-Mosfet gate the correct voltage levels.
Ioannis
	 
	
	
	
		Re: Fet for turning on high voltage.
	
	
		Hi,
Thank you for posting the schematic Ioannis, that's the circuit I tried to describe earlier.
Looking at the datasheet for the P-channel MOSFET we can see that it has a specified gate threshold of -2 to -4V (ie it starts to conduct at a Vgs of -2 to -4V) and a maximum Vgs of +/-20V. In this case simply grounding the gate of the P-channel thru the N-channel switch would have put 24V between the gate and the source of the P-channel MOSFET which is out of spec for it - the voltage divider takes care of that.
When the N-channel MOSFET is "off" the gate of the P-channel is pulled up to 24V by the 1k resistor, the P-channel MOSFET is off. When the N-channel MOSFET turns on it grounds the lower side of the voltage divider which makes the voltage at the gate of the P-channel MOSFET ~7.5V. 7.5V at the gate minus 24V at the source gives a Vgs of -16V which is well above the threshold yet within the +/-20V maximum.
Obviosuly, using a 74A MOSFET to switch 100mA is overkill but the principle of switching the high side is the still same. Using a solid state relay as suggested or perhaps even an optoisolator capable of supplying the current would of course work nicely too.
/Henrik.
	 
	
	
	
		Re: Fet for turning on high voltage.
	
	
		Hi Henrik.
You are right about the power mosfet, but the schematic was ready from another project. I mentioned that, so one can of course select a lower amp one.
I just needed the low Rds for my project. P-Mosfets with low Rds, are hard to find.
The idea of optocoupler is great! Vishay SFH619A is 125mA capable and sure there must be stronger devices.
Ioannis
	 
	
	
	
		Re: Fet for turning on high voltage.
	
	
		Thanks for the responses guys. Good stuff. This is what I tried in simulation and it works. The NFET used will be a STN3NF06.
http://i1181.photobucket.com/albums/...andom/fets.jpg
	 
	
	
	
		Re: Fet for turning on high voltage.
	
	
		Hi,
If I'm looking at the correct datasheet the SI4401 P-channel MOSFET has an absoulte maximum Vgs rating +-/20V. If wired as in your schematic the MOSFET will see 24V (or 45V if that's the supply voltage) between the gate and the source which is above its rating - in real life it will likely self destruct even though it doesn't in the virtual world.
You need a second resistor between the gate and the collector to form a voltage divider as in Ioannis schematic.
/Henrik.
	 
	
	
	
		Re: Fet for turning on high voltage.
	
	
		Henrik, Im not using the SI4401 in the schematic, it was a random device picked from a list of available parts.
	 
	
	
		1 Attachment(s)
	
	
		Re: Fet for turning on high voltage.
	
	
		Hi everyone
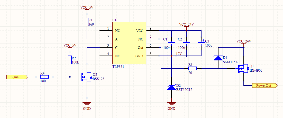
I had a problem with a high side FET as well and found the way to this site. It helped me to proceed further.
Here is my finale solution. Maybe it can help somebody someday. It can be used for high frequent switching but doesn’t consume that much power like the sample from above. The input is potential free. The isolation voltage is 3750V. So it can be used for high voltage as well.
Attachment 6846
Cheers
Hans-Jörg
	 
	
	
	
		Re: Fet for turning on high voltage.
	
	
		The Q1 (and many other FETs) has an ABSOLUTELY MAXIMUM Vgs of 20 volts. With your configuration you stress the gate over the absolute maximum level at 25 C for about 4 volts.
I think it is too risky.
Ioannis
	 
	
	
		1 Attachment(s)
	
	
		Re: Fet for turning on high voltage.
	
	
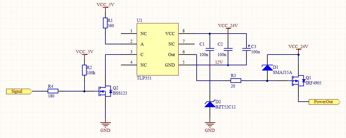
		Hi Ioannis
If you carefully analyse my circuit you’ll notice that I have chosen a cheap way to generate 12V. (Z-Diode D2) So the TLP351 is supplied with 12V (24V – 12V). Therefore the FET Source-Gate has 12V maximum.
But I have made indeed a little mistake. I switched Source and Drain. Here the updated circuit:
Attachment 6849
Cheers
Hans-Jörg
	 
	
	
	
		Re: Fet for turning on high voltage.
	
	
		Ooops, yes, you are right. Did not give much thought on the Zener diode. I suppose that the overall performance of the circuit, in respect of rise and fall times is better that the one with the resistor divider.
Nice job.
Ioannis