-
Interrupts question
Hi all
I've been trying to control a triac using an interrupt on RB0 and going to an interrupt handler - been basing it on the discussion surrounding Mr E's lamp dimmer code.
Code:
'****************************************************************
'* Name : triac_force.pbp *
'* Author : Alec Noble *
'* Notice : Copyright (c) 2011 Alec Noble *
'* : All Rights Reserved *
'* Date : 6/18/2011 *
'* Version : 1.0 *
'* Notes : *
'* : *
'****************************************************************
@ DEVICE PIC16F819, WDT_OFF, LVP_OFF, PWRT_ON, PROTECT_OFF, BOD_OFF, INTRC_OSC_NOCLKOUT
DEFINE OSC 8 ' Set the Xtal frequency to 8mHz
OSCCON = %01110100
' ** Setup the interrupts **
INTCON.7 = 1 'GIE - enable global interrupts
INTCON.4 = 1 'Enable RB0 interrupt
on interrupt goto AC_detect
trisa = %11111111 'Port A all inputs
trisb = %00000001 'Port B.0 input, all others outputs
main:
goto main
'
' Interrupt routine called by ACLine (RB0) pin state change
'
disable
AC_Detect:
pauseus 100
pulsout portb.1, 25
INTCON.1=0 ' Clear interrrupt flag
resume
enable
My input pulse train to RB0 is clean - 8.3 ms apart as it should be. However, the output pulses are about 90 MS apart. Am I misunderstanding how to configure the interrupts, doing something else foolish or what? Any help would be appreciated...
Thanks
Alec
-
Re: Interrupts question
"ON INTERRUPT GOTO" Checks the interrupt flag after each major instruction. My guess is that it is "blind" during the PULSOUT command. If you want PORTB.1 to go high, and stay high whenever there is AC present. This won't do it.
I would use DT-INTS to handle this. Since DT-INTS has an ASM "core", no PBP command can block it.
-
Re: Interrupts question
Alec, I totally agree with Charles. Don't waste your time with ON INTERRUPT...go download Darrel Taylor's DT_INT at http://darreltaylor.com/DT_INTS-18/home.html . Lot's of help available on this forum for using them.
Regards, John Ellis
-
Re: Interrupts question
IMHO, and even if I agre with the previous suggestions, it Shouldn't be that messy since you have nothing in the mainloop. Do you have a square wave signal generator (or anything who can produce 50/60 hz with TTL logic level)? try it. If it works, you may have to rethink about your zero crossing circuit.
-
Re: Interrupts question
Another thing that spring to mind, are you expecting a low to high pulse on PORTB.1 or a high to low pulse?
If you expect a LOW to HIGH, then you should clear PORTB.1 at the beginning of your code, and set it it you expect a High to low one.
It's always a good idea to set the idle state of any PORT pin as the initial state might be unknown.
-
1 Attachment(s)
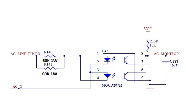
Re: Interrupts question
But if you simply want to monitor the AC line, then you don't really need interrupts. I'll attach a circuit that (I think) does what you want. The output is LOW whenever there is AC present. The capacitor keeps it from going high during zero-crossings.
And - it has isolation.Attachment 5860
The circuit works for both 110V and 220V.
-
Re: Interrupts question
I tend to replace R140 & R141 with a simple capacitor... Xc, seems to work really well.
Using the secondary winding of your transformer and design the power supply accordingly may works, but I got some weirdness with some transformer brands. There's sometime a unpredictable phase delay between the main and the secondary... and it screw the zero crossing big time :D
-
Re: Interrupts question
I'm in agreement that a .47uF cap works well, but you still have to have some sort of resistor in series (1K or so), otherwise really short risetimes will blow the LEDs. I use resistors here because they are smaller than a 400V cap.
RE: Transformers - I needed to measure the "quality" of the AC line. I thought I would use a cheap transformer. The transformer would power both my PIC and provide the low-voltage isolated signal to the PICs A/D.
I realized that the peaks would be chopped off by the bridge rectifier as the voltage rose a diode drop higher than the main storage capacitor, so I put a 150 ohm resistor in series with the diode to "soften the blow". The
PIC didn't take much current, anyway, so the extra drop of the resistor wasn't a problem.
But I was mistaken! Even with the current limit, the waveform coming from the transformer was horribly distorted. I wound up using a (TAMURA brand) transformer that was about 6X as big (in current ability) than I needed, and one that had TWO separate secondaries. One secondary ran the PIC, and I used the other to measure the line. The "unloaded" secondary fed a bridge rectifier that had only a 680 ohm resistor as a load. That worked.
-
Re: Interrupts question
Good point and tips there. I thought about the dual winding for my application but I needed it really small to fit in an existing installation (kind of reverse engineering job), none of the dual secondary winding tranformer I found locally were small enough, the transformerless solution was REALLY not an option and everything was for...yesterday (yeah it happen :D) ... so in the end I added a TLP2098 (if my memory serves me well) i had in stock, problem solved.
If I had a toroidal one on hand, I would have try to wind a seconday on the top for testing purpose, maybe it would have work... or really not hahaha.
-
Re: Interrupts question
I couldn't use an opto for my particular application because I needed to know the peak voltages of the AC waveform, cycle-by-cycle.
-
Re: Interrupts question
Hi All, and apologies for not getting back to you all sooner (damned work!!)
I hate to admit this, but a wire had gotten disconnected on my bread board - amazing how much better a PIC works when it has a five volt supply...
My zero crossing detector works great, and I'm getting a nice clean pulse train to my triac optocoupler. Now to go back to the code to make my kitchen heater controller - I'm making a sous vide controller for a crockpot..
Thanks again for all the help - before I tear hair out again I'll make sure to check my hardware first...
Alec
-
Re: Interrupts question
BTW - I'm using a PS205-1 AC input photocoupler. Works great with a 10k 1 watt resistor in the input.
Alec