Hi all,
I wrote a program using PBP250C for the 16F877A
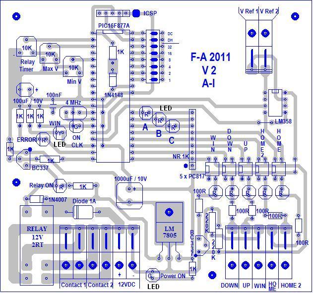
i am using the ICSP to program the PIC, everything is working properly, i can write and read the PIC, but sometimes when trying to read the program via the ICSP, after reading it, the PIC stops running and i should reprogram it again, as if it becomes erased !!!
i don't know what's happening, the hardware is correct, it is not the first time that i am using the ICSP, i can share the PCB if it is necessary.
Anyone can help ???
Thank you :D
