Re: Tibbo Ethernet shield
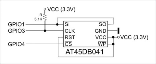
If I ever get answers on the SPI pins, the blog page that iwalker referenced (ConnectOne shield thread) has a schematic of an SPI flash memory chip. The specific chip they used is shown as mature. I think that's a polite way of saying that it, like me, is nearing end-of-life. I'll add pads for an SOIC-8 which, hopefully, will accomodate a younger, healthier chip. While the EM500 has no real need for external memory, this would be a way to also use this shield to experiment with flash.:eek:
Re: Tibbo Ethernet shield
OK. I found the new firmware and notes explaining, amongst other things, that that pin remapping does not work for the EM500/GA1000 combo. They do give a recommendd schematic, however.
I need to study all the documentation to be sure I can connect both the GA1000 & a flash memory chip to my EM500. As soon as I'm satisfied I will complete the layouts for the Tibbo ethernet shield as well as another design for my own use and get both as well as the ConnectOne shield ordered using CircuitMart's prototyping special terms. I should have the prototypes within 2 weeks. I already have the EM500 but have been waiting for all the above before ordering one. I'll get that on order so it will be here by the time the PCBs arrive.
2 Attachment(s)
Re: Tibbo Ethernet shield
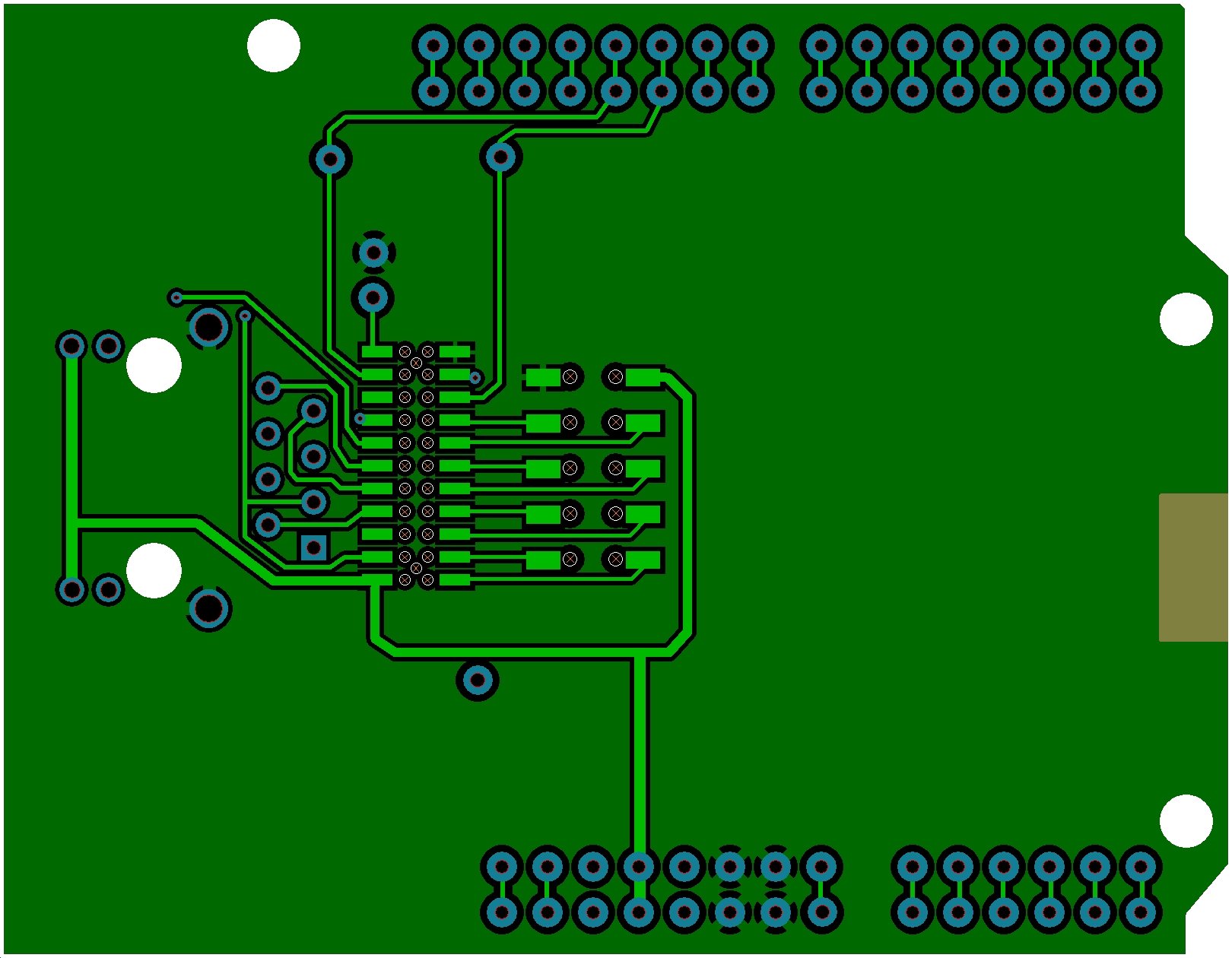
I think this layout works but my eyes are having difficulty staying uncrossed.
Attachment 5629Attachment 5630
I'll get 5-10 of both shields on order as soon as I feel confident in the layout. I have the EM500 but will need to order the GA1000 and the flash memory chip.
Note that this includes a flash memory chip as well as the EM500/GA1000.
I've encoded a little info in the shapes of the pads. The slightly askew square ones are for rerouting the three IO lines should it be necessary. The octagonal ones have no connections. The round ones are connections in use or those within the headers.
Tibbo finally delivered on their more than year old promise. Let's hope it was worth the wait.
Once again, I would welcome some more eyeballs checking this out.
2 Attachment(s)
Re: Tibbo Ethernet shield
I forgot to give you these...
Attachment 5631Attachment 5632
1 Attachment(s)
Re: Tibbo Ethernet shield
It's amazing how things that look great at 3AM (in soft lights) look so different in the harsh light of day.
Once it dawned on me that the two SPI chips could share the same clock, it made the routing of traces much simpler.
Attachment 5638
And there's less clutter if I just give you an x-ray view showing top & bottom (from above).
Re: Tibbo Ethernet shield
I have offered the Gerbers to Tibbo in exchange for their reviewing the layout. Stay tuned.
Re: Tibbo Ethernet shield
Quote:
Originally Posted by
dhouston
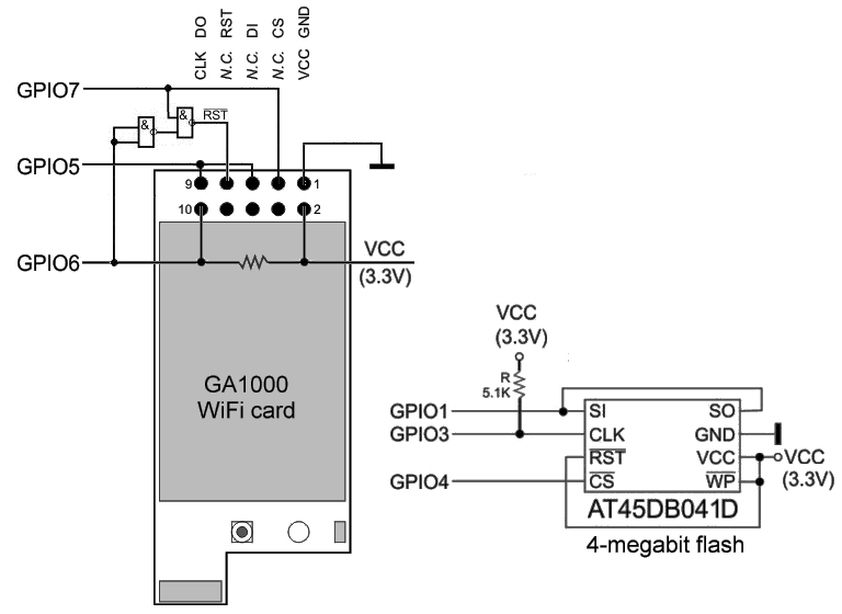
If, as Tibbo's web site says about other EMxxxx modules and the GA1000, the EM500 GPIO pins are mappable for the SPI connection, this shield is ready.
It turns out otherwise. With the release of the new EM500 firmware, they have updated the documentation which now reads...
Quote:
The EM500 does not allow remapping of GA1000 lines
They also provide some very confusing pinout diagrams which they say are mandatory for the GA1000 but only recommended for the flash memory. The pinouts seem to have superfluous duplications. I've asked for clarification, sending them my desired pinout which conforms to the mandatory part but eliminates the superfluous connections to flash (i.e. extra CLK, MISO, MOSI lines). I'll have to await their reply to finish this shield.
Re: Tibbo Ethernet shield
The shield development is on hiatus. I have medical appointments & procedures scheduled for most of this week. I'll pick it up once those are behind me.
There is an issue to be solved before I get prototypes made - all official Arduinos are 5V only so these 3V3 devices cannot be used with them. I do not want to add voltage regulators to the shields so need to find a practical solution for a 3V3 clone. There are 3V3 compatibles but the overall picture is very murky.
Re: Tibbo Ethernet shield
Dave
Good luck with the medical stuff - You mentioned somewhere that you are discussing a commercial version. Please keep us updated as I would be interested in the Tibbo and connect one shields (For amicus board with Proton compiler)
Regards
Ian
Re: Tibbo Ethernet shield
I've had preliminary discussions with a company that already supplies a few DIY type shields, etc. If they decide to carry this, I'll post details.
Re: Tibbo Ethernet shield
&%$@!@%*((&*%##)(! :mad:
Tibbo released the EM500/GA1000 firmware about 10 days back. They published pinout diagrams showing how the EM500 had to connect to the GA1000 and another showing how it had to connect to the flash memory chip. I emailed their tech people to see if there was any chance of using a different pin arrangement and was told, "the lines will need to exclusive and cannot be mixed".
I did the layout for the shield discussed here and for another far more complex PCB based on their published wiring diagrams.
Today, I discover that the previously immutable pinouts have changed, making my PCB layouts obsolete. Luckily, I got a new wheelchair this month which blew my toy budget for the next few weeks so I have not yet ordered the boards. And, I'll now have plenty of time to redo the layouts. Both have been complicated by the need for a transistor AND gate between some of the lines so it may take some time.
I'm glad that Lester thinks so highly of these incompetent boobs. I think they need all the few friends they can get.:rolleyes:
Re: Tibbo Ethernet shield
Worse yet I'm not at all certain what they are using to connect the CLK (GPIO6) and CS (GPIO7) lines (see C). Can anybody provide a clarifying schematic using standard symbols?
Re: Tibbo Ethernet shield
Hi Dave,
Looks like two ordinary NAND gates to me. The one connected to GPIO6 acts as an inverter and then "NANDS" with GPIO7 forcing the module to RESET when (and only when) GPIO7 (CS\) is high and GPIO6 (CLK) is LOW.
At least that is how I read it.
/Henrik.
Re: Tibbo Ethernet shield
Thanks, Henrik. I thought about the same but I'm not very strong on logic gates.
Isn't the GA1000 going to be reset on every clock pulse whenever CS\ is high?
Re: Tibbo Ethernet shield
Hi Dave,
Yes it is. But if the CLK line only goes to the GA1000 then there's no reason for any pulses to be present on the CLK line when the module isn't selected and I suspect they are thinking you'll have a dedicated SPI clock between the EM500 and the GA1000...
If you need to share the CLK signal between peripherals then a dedicated I/O for the RST-line would be required, if it can't be omitted all together and reset thryu hardware only. (?)
Again, that's just my understanding of it, take it for what it is.
Re: Tibbo Ethernet shield
They explain it in the text above the pictures.
Re: Tibbo Ethernet shield
Exactly, but they don't mention you can't share the CLK line with others on the bus (if you go with the NAND gate aproach) which means you need a second CLK line and the pin you gained by using the NAND gates is gone. So, if you have more than one SPI device on the same CLK (like that memory device) it seems to me that it would be best not to go with the NAND gate aproach.
/Henrik.
Re: Tibbo Ethernet shield
I already knew I could neither share the CLK nor DI/DO - they've hard coded all of this which sort of defeats the whole concept of SPI.
Re: Tibbo Ethernet shield
Hi Dave,
The way I understand "hardcoded" or "non remapable" in this context is that you can't choose which pins on the EM500 to use as CLK etc but surely you must be able to USE the "fixed" pins to communicate with other SPI devices on a bus as well? Ie share the clock, and SDI/SDO pins among multiple devices on a bus (as long as you take care of the reset line that is).
Are you saying that they have hardcoded the SPI CLK line to one specific pin when using the "GA1000 object/library" or whatever they call it and ANOTHER pin when using whatever "object/library" is needed to accessing the memory or any other external SPI device?
If so perhaps the GA1000 needs exclusive interface to EM500, perhaps the "GA1000 object/library" polls the GA1000 at certain intervals and therefor you can't tie up the SPI bus with other tasks. Ah, what the heck do I know I'm just thinkin out loud.
/Henrik.
1 Attachment(s)
Re: Tibbo Ethernet shield
Quote:
Originally Posted by
HenrikOlsson
Are you saying that they have hardcoded the SPI CLK line to one specific pin when using the "GA1000 object/library" or whatever they call it and ANOTHER pin when using whatever "object/library" is needed to accessing the memory or any other external SPI device?
Exactly. Based on Tibbo's documentation and an exchange of email with Tibbo Support, this is how I MUST connect the GA1000 and Flash. I've edited the earlier diagram to reflect the latest changes to pin assignments which I hope will now be stable. They should call it IbS.;)
Attachment 5697
Re: Tibbo Ethernet shield
I have revised the PCB layout to agree with this week's interconnect diagram from Tibbo. We'll have to wait to see what next week brings.;)