1 Attachment(s)
Need advice with LCD 2x16
Hi again ! For the start I want to thank you all for helping me so many times ! It's a great forum this one ! All my good thoughts for each of you !
I made for one friend one thermometer, with two DS18B20 and LCD 2x16 display.
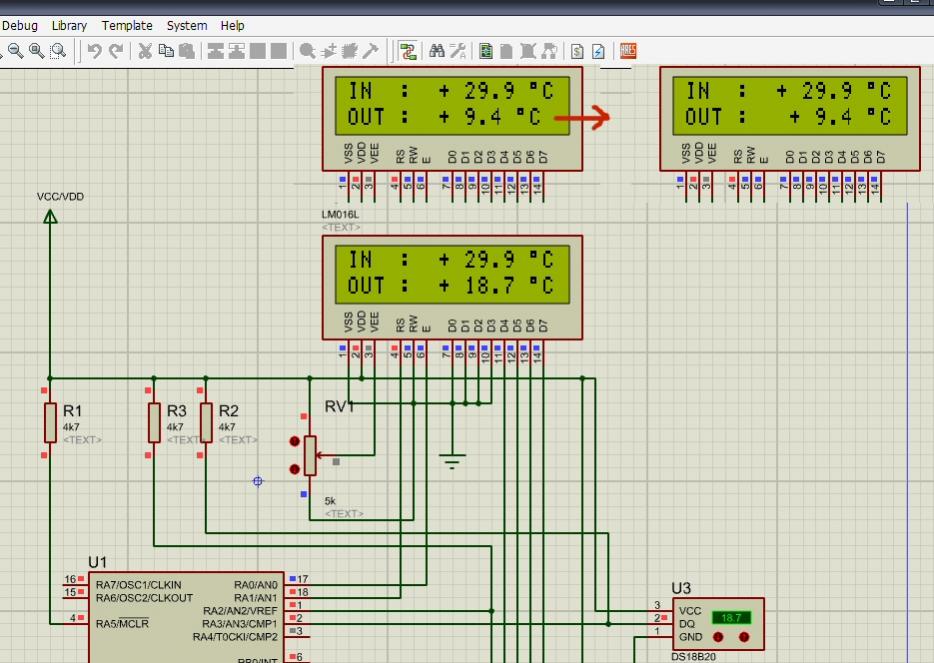
I search all over the forum but I don't find the answer : how can I keep the value on display in the same position, even the number of characters change, from 3 (18,7) to 2 (9,4) ? I want to keep both temperatures value on same column. Hope the picture help to understand...
Now I use this command for display :
Code:
LcdOut $FE, $80, "IN : ", Sign1," ", DEC (Temperature1 / 100), ".", DEC Temperature1 dig 1, " ",223,"C "
LcdOut $FE, $C0, "OUT : ", Sign2," ", DEC (Temperature2 / 100), ".", DEC Temperature2 DIG 1, " ",223,"C "
Thanks in advance !Attachment 5358
Re: Need advice with LCD 2x16
From the manual
Quote:
Note that there is a command to move the cursor to the beginning of the second line of a 2-line display. For most LCDs, the displayed characters and lines are not consecutive in display memory - there can be a break in between locations. For most 16x2 displays, the first line starts at $0 and the second line starts at $40. The command:
sets the display to start writing characters at the forth position of the first line. 16x1 displays are usually formatted as 8x2 displays with a break between the memory locations for the first and second 8 characters. 4- line displays also have a mixed up memory map, as shown in the table above.
So set the "static" text to start where you want it and let the VARs follow.
1 Attachment(s)
Re: Need advice with LCD 2x16
Thanks for reply !
I made this change :
Code:
LcdOut $FE, $C0, "OUT : ", Sign2," "
LcdOut $FE, $C0 + 9, DEC (Temperature2 / 100), ".", DEC Temperature2 DIG 1, " ",223,"C "
and the position of first character of second temperature don't move. But I want to keep the position of the last character ; maintaining the alignment to the right !
Re: Need advice with LCD 2x16
You could add a leading zero if the value is less than 10 or if the value is less than 10 the position is X else the position is Y.
Re: Need advice with LCD 2x16
Quote:
Originally Posted by
mackrackit
... if the value is less than 10 the position is X else the position is Y.
I think this is the answer ! I will try.
Re: Need advice with LCD 2x16
I use this code :
Code:
OWIn DQ2, 2, [temperature2.byte0, temperature2.byte1]
If Temperature2.15 then
Temperature2= ~Temperature2 +1
Twist2 = 1
Endif
Dummy2 = 625 * Temperature2
TempC2 = DIV32 10
TempC2 = (Temperature2 & $7FF) >> 4
Float2 = ((Temperature2.Lowbyte & $0F ) * 25 )>>2
Temperature2 = TempC2*100 + Float2
If Twist2 then
V2= 10000 - Temperature2
Twist2 = 0
else
V2= 10000 + Temperature2
EndIf
If V2 >= 10000 then
Temperature2=V2-10000
else
Temperature2=10000-V2
EndIf
How can I say "if temperature2 > 9.99 'C or temperature2 < -9.99 'C" ?
Re: Need advice with LCD 2x16
Convert the temperature to an absolute value.
From the manual
Quote:
4.17.4. ABS
ABS returns the absolute value of a number. If a byte is greater than 127 (high bit set), ABS will return 256 - value. If a word is greater than 32767 (high bit set), ABS will return 65536 - value.
B1 = ABS B0
Then you are back to IF < 10.....Just remember your sign...
Re: Need advice with LCD 2x16
If you wanted to move over an extra character to maintain alignment, why not just add an extra blank after SIGN2?
Code:
if (temperature2/100) =>10 then
LcdOut $FE, $c0, "OUT : ", Sign2," ", DEC (Temperature2 / 100), ".", DEC Temperature2 dig 1, " ",223,"C "
else
LcdOut $FE, $C0, "OUT : ", Sign2," ", DEC (Temperature2 / 100), ".", DEC Temperature2 dig 1, " ",223,"C "
endif
Moving the cursor can give misleading information unless you clear the display first. $C0 sets the cursor position to the beginning of the 2nd line, it does not erase what was written previously.
Let's say it is displaying 25C and the reading changes to 7C. If you move over 1 position, the 2 will still be there, giving 27C.
2 Attachment(s)
Re: Need advice with LCD 2x16
Thank you !
I try my code in ISIS and work ok ; it' possible, in 'real life' to work bad...but I do not have -yet- the hardware.
Please remove .txt from simulation file.