-
2 Attachment(s)
PIC18F4850 will not oscillate
I have board that I can program using the U2 (USB) Programmer from melabs. I have a blink program that works well when I pick the internal oscillator (at 8Mhz). I have designed the card to use a 20MHz external oscillator but I have not been able to make it work. I just bought the programmer not too long ago, and I am able to program the device as long as I use the internal oscillator.
When I change the settings to HS on the meprog software, the board will not work and the oscillator will not oscillate (checked with a 10x probe). The design uses a 20Mhz oscillator (PN: ECS-200-20-5PXDU-TR, see attached schematic) and 20pF loading caps. The board layout is exactly as what has been recommended on the PIC datasheet. The only lines from the programmer to the card are GND, PGC, PGD, and my card has a 100K pull down on PGM. I have change the oscillator to another can oscillator I used on another circuit, but it still the new design does not work. During programming I am using the internal power supply which I checked an it is 4.98V. So I tried using the programmers Pin1 5V to power my board but that did not work either. I have also tried the @confiure..... but no luck neither.
I believe that somehow the fuses for external oscillator do not set properly and the oscillator does not oscillate. I have changed, oscillators, placed different loading caps, put a 1M across the oscillato, removed the laoding caps, but no luck so far. I am only able to run the board with internal OSC set up. I read on another thread that someone used the Vdd (Pin 4) on the USB programmer to power the board during programming and it worked. Nevertheless your website does explicitly said not to use the Vdd pin 4 as it is used for powering adaptors and not ICSP.
I would really appreciate if anyone can point me in the right direction, as I have tried everything and I have not been able to make the external oscillator to work. I believe I am having an issue with the programming of the HS fuse, but I just have not been able to make it work with the PIC18F4580. I am always setting up the HS with the programmer.
I have never had issues with oscillators not working, but somehow this one doesnt. By the way I have 2 board populated and they behave exactly the same, with and without the same oscillators.
Thank you,
-
Re: PIC18F4850 will not oscillate
Try setting the configs in the *.inc file found in the PBP directory.
-
Re: PIC18F4850 will not oscillate
Hello,
You also need to have the MCLR connected to the U2 programer. I did not see it connected in your schematic or discription? Set the config to "HS" and it should work.
I am sure you have seen this page
http://melabs.com/support/icsp.htm
Power your circuit with an external 5v supply
connect U2 with GND, PGD, PGC and VPP(mclr) to the PIC
-
1 Attachment(s)
Re: PIC18F4850 will not oscillate
Mark,
Although not completle shown on the schematic I posted, the MCLR is pulled-up with a resistor and a diode, and it also goes to the U2 Programmer. I have also set the meprog to HS as show in the attached picture.
Mackrackit,
The PIC18F4850.INC (file which is in the include statement of my *.asm) is as follows and it too sets up the oscillator to HS
Code:
;****************************************************************
;* 18F4580.INC *
;* *
;* By : Leonard Zerman, Jeff Schmoyer *
;* Notice : Copyright (c) 2008 microEngineering Labs, Inc. *
;* All Rights Reserved *
;* Date : 09/15/08 *
;* Version : 2.60 *
;* Notes : *
;****************************************************************
NOLIST
ifdef PM_USED
LIST
"Error: PM does not support this device. Use MPASM."
NOLIST
else
LIST
LIST p = 18F4580, r = dec, w = -311, w = -230, f = inhx32
INCLUDE "P18F4580.INC" ; MPASM Header
__CONFIG _CONFIG1H, _OSC_HS_1H & _FCMEN_OFF_1H & _IESO_OFF_1H
__CONFIG _CONFIG2H, _WDT_ON_2H & _WDTPS_512_2H
__CONFIG _CONFIG3H, _PBADEN_OFF_3H & _LPT1OSC_OFF_3H & _MCLRE_ON_3H
__CONFIG _CONFIG4L, _STVREN_ON_4L & _LVP_OFF_4L & _BBSIZ_1024_4L & _XINST_OFF_4L
NOLIST
endif
LIST
EEPROM_START EQU 0F00000h
BLOCK_SIZE EQU 8
-
Re: PIC18F4850 will not oscillate
Are you picking the correct PIC?
Take a look at the inc you posted...
-
Re: PIC18F4850 will not oscillate
Dave,
Good catch and it got me excited for a second there, but I just noticed that I have a typo on my thread title.
The PIC I have is the 18F4580, there is not such a thing as a PIC4850. I might be dislexic :eek: . THe file I posted is the correct one, so is the decription of the PIC on the schematic I posted.
Any other ideas? I am setting the "Fail-safe clock monitor" and "Internal External Switch over" options so the PIC can run from the internal oscillator while I get this external oscillator to work. But I have tried it all, so any fresh input from anyone, will really help.
-
Re: PIC18F4850 will not oscillate
Read the PIC back with your programmer, then view the config window. Do the config settings it reads back match what you expect?
-
Re: PIC18F4850 will not oscillate
Your config settings look good(screen shot). The U2 program has a pull down menu option which allows you to select between using the configs written in your code or from the config menu on the programmer. Try changing this setting and commenting your configs out of your code.
-
1 Attachment(s)
Re: PIC18F4850 will not oscillate
Bruce,
I read back the configuration from the PIC, and it returned the following:
Code:
0000- 0200 1f17 8200 0081 c00f e00f 400f
Towards the bottom of the window, it has a 0xEB87. I can't really tell what this data means, so I am looking at the DS39622L document from microchip. But I really can't see how those two relate. Page 29, of the document shows the configuration bits and the CONFIG1H is located at 300001h.
Mark_s,
I changed the 18F4580.INC file to comment out the _CONFIG statements and recompiled. I also change the options to the meProg to not "Update configuration from file". I reprogrammed the device, but no luck. I read back the configurations bits and they are the same as above.
Any more ideas?
-
Re: PIC18F4850 will not oscillate
So I made sense of the configuration read back results. And as I imagine the CONFIG1H is not being set by the U2 programmer.
CONFIG1H = 02 (HS Oscillator enabled)
CONFIG1L = 00 (default))
CONFIG2H = 1F
CONFIG2L = 17
CONFIG3H = 82
CONFIG3L = 00
CONFIG4H = 00
CONFIG4L = 81
CONFIG5H = C0
CONFIG5L = 0F
CONFIG6H = E0
CONFIG6L = 0F
CONFIG7H = 40
CONFIG7L = 0F
The configuration file seems to be correct. Can anyone make sense of what is going on?. I have two cards behaving exatly the same.
-
Re: PIC18F4850 will not oscillate
When you read the .HEX from the PIC with your programmer, just click the C to view the config settings embedded in the .HEX file. Like you did in post #4.
If it reads back with the settings you expect, then I would have to suspect a bad oscillator, caps, or something in the external osc circuit causing a problem.
Double check those SMD caps to make sure they're not resistors...;o)
-
Re: PIC18F4850 will not oscillate
Is "Options|Update Configuration From File" checked? It shouldn't be.
Best Regards,
Paul
-
Re: PIC18F4850 will not oscillate
I read the configuration back from the PIC and it reads the correct settings for the oscillator :mad:
I have open a ticket with Microchip and contacted melabs to see if they have another idea on how to get this solved. I have tried two different oscillators.
Has anyone used a PIC18F4580 that could let me know what oscillator they used (actual part number)?
-
Re: PIC18F4850 will not oscillate
Add this to your config settings just below your _CONFIG2H line;
__CONFIG _CONFIG2L, _PWRT_ON_2L & _BOREN_BOHW_2L & _BORV_3_2L
This should give it more time for the oscillator to start up.
-
Re: PIC18F4850 will not oscillate
Bruce,
I did try your suggestion and added the line:
__CONFIG _CONFIG2L, _PWRT_ON_2L & _BOREN_BOHW_2L & _BORV_3_2L
The programmer read the configurations bits correctly, but the PIC still will not oscillate. I also went and checked the caps just to make sure that they were not resistors, and well they were not.:o
I am considering that it could be the actual part number of the crystal itself. The only thing I have not tried is to place a series resistor to one side of the oscillator. I would have to cut the trace and make sure that I do not short anything to the ground pour around the oscillator.
So before I do that, is there anything else someone can think of? Microchip is taking its time to respond, and I need to send the gerber files to the manufacturer soon.
Thanks,
IRQ
-
Re: PIC18F4850 will not oscillate
Can you upload the compiled .HEX file you're programming into this part in .ZIP file?
-
Re: PIC18F4850 will not oscillate
I have uploaded and below for refrence
Code:
:020000040000FA
:100000005CEF01F0E95004009EA8FDD7AD6ED880EA
:1000100059EF01F0019E0350D8B4018E200E026EFC
:10002000E86A1A361B361C361D36E83452D802668A
:10003000F7D71200019E0350D8B4018E0A0E026E4B
:100040003B0E196E9A0E186ECA0E176E000E35D83A
:10005000050E196EF50E186EE10E176E000E2DD8F6
:10006000196A980E186E960E176E800E26D8196AA9
:100070000F0E186E420E176E400E1FD8196A010E31
:10008000186E860E176EA00E18D8196A186A270EF9
:10009000176E100E12D8196A186A030E176EE80E42
:1000A0000CD8196A186A176A640E07D8196A186A90
:1000B000176A0A0E02D81A500CD0166E1D50156E13
:1000C0001C50146E1B50136E1A50126E2DEC01F062
:1000D0001250126E024E019E035003E0025CD8B033
:1000E00012001250D8A4019E01BE1200300F53EF2F
:1000F00001F0080E1E6E11C0EAFF0FC0E9FF0D509F
:1001000001B4AAEC00F001A4ACEC00F011C0E2FFD5
:100110000FC0E1FF0E50120FE96E0C1CEF161E50BF
:1001200011E001B0F0EC00F00EC0E9FF153214321E
:1001300013321232EF500C10D8A00C18EF6E04D806
:100140001E2EF4D759EF01F00D50E71A000000D031
:10015000E71A1200EF1203D0FF0AEF1601D0FF0AD0
:10016000E988E92AEC1659EF01F0E834E834FC0B91
:100170000109C212C009C216C050F80B0309C06EB3
:10018000000E136E140EDFEC00F0C282C2B2FED776
:10019000C450136EC35059EF01F0176A186A196AF8
:1001A000166EE86A1606175A185A195AD8A059EF47
:1001B00001F0030E136EE30E02D8F3D7136AF50FA6
:1001C000126EFE0E04E300D004001226FDE20000D1
:1001D00012261306F9E212A002D000D0000012008D
:1001E000166A176A186A196A08D01532143213325F
:1001F00012321636173618361936FF0FF6E2195036
:10020000156E1850146E1750136E1650126E59EF6B
:1002100001F0166E030E03D0166E060E00D0026EAD
:100220000AD0026E1950151815E61950155C08E130
:100230001850145C05E11750135C02E11650125C73
:10024000040ED8B0010ED8B4020E0214D8A4FF0ECA
:1002500059EF01F01550195CF3D71A6A1B6A1C6A32
:100260001D6A200E1E6E15341A361B361C361D36BE
:1002700016501A5E17501B5A18501C5A19501D5A06
:1002800009E216501A2617501B2218501C2219502A
:100290001D22D89012361336143615361E2EE3D78B
:1002A000125059EF01F0E96EFB6A0B50FA6E0A50DA
:1002B000F96E0001040012000C0EAF6E200EAC6E41
:1002C000900EAB6E3D0EC26E0A0EC16E720ED36EF4
:1002D000070EB46E2F0E926ED90E936E940E946E1E
:1002E0009568966A25682468296A266827682868B8
:1002F00038EC02F0A3EC01F0560E85DE430E83DEEF
:10030000530E81DE5F0E7FDE500E7DDE490E7BDEFA
:100310004E0E79DE530E77DE200E75DE3D0E73DE57
:10032000200E71DE250E6FDE036A29C01AF01B6AEB
:100330001C6A1D6A040E0A6E0B6A6CDE0A0E63DE0E
:100340000D0E61DED5D783CF24F004002450255C48
:10035000D8B435EF02F04E0E56DE4F0E54DE200EAE
:1003600052DE430E50DE480E4EDE410E4CDE4E0E87
:100370004ADE470E48DE450E46DE0A0E44DE24B055
:10038000298024A0299024B4298224A4299204003D
:1003900029500308D8A4E0EF01F0210E266E480E84
:1003A000276E286A430E2FDE410E2DDE530E2BDE04
:1003B000450E29DE330E27DE0A0E25DE33EF02F06E
:1003C000040029500208D8A4F9EF01F0266A480E6B
:1003D000276EBF0E286E430E16DE410E14DE530E3E
:1003E00012DE450E10DE320E0EDE0A0E0CDE33EF8C
:1003F00002F0040029500108D8A418EF02F0210EE1
:10040000266E276A400E286E430E03EC00F0410E64
:1004100003EC00F0530E03EC00F0450E03EC00F08B
:10042000310E03EC00F00A0E03EC00F033EF02F0A3
:10043000040029500008D8A433EF02F0266827688A
:100440002868430E03EC00F0410E03EC00F0530E5D
:1004500003EC00F0450E03EC00F0300E03EC00F06E
:100460000A0E03EC00F029EC03F024C025F0120082
:10047000040E7BDE226E13C023F022C012F023C0D4
:1004800013F0020E176E9A0EC7DED8A491EF02F099
:100490008290560E03EC00F0420E03EC00F0410E89
:1004A00003EC00F0540E03EC00F05F0E03EC00F0E0
:1004B000530E03EC00F0450E03EC00F04E0E03EC7F
:1004C00000F0530E03EC00F0450E03EC00F0200E9C
:1004D00003EC00F03E0E03EC00F0200E03EC00F005
:1004E0004F0E03EC00F04E0E03EC00F05F0E03EC39
:1004F00000F0560E03EC00F04F0E03EC00F04C0E33
:1005000003EC00F0540E03EC00F0410E03EC00F09D
:10051000470E03EC00F0450E03EC00F00A0E03EC6E
:1005200000F022C012F023C013F0020E176E8D0EE1
:1005300070DED8A4E8EF02F08280560E03EC00F0E3
:10054000420E03EC00F0410E03EC00F0540E03ECFD
:1005500000F05F0E03EC00F0530E03EC00F0450ECC
:1005600003EC00F04E0E03EC00F0530E03EC00F031
:10057000450E03EC00F0200E03EC00F03C0E03EC03
:1005800000F0200E03EC00F04F0E03EC00F0460EDE
:1005900003EC00F0460E03EC00F05F0E03EC00F0FD
:1005A000560E03EC00F04F0E03EC00F04C0E03EC83
:1005B00000F0540E03EC00F0410E03EC00F0470E87
:1005C00003EC00F0450E03EC00F00A0E03EC00F023
:1005D000560E03EC00F0420E03EC00F0410E03EC6B
:1005E00000F0540E03EC00F05F0E03EC00F0530E2D
:1005F00003EC00F0450E03EC00F04E0E03EC00F0AF
:10060000530E03EC00F0450E03EC00F03A0E03EC41
:1006100000F0036A22C01AF023C01BF01C6A1D6A96
:10062000040E0A6E0B6A1AEC00F0200E03EC00F0C8
:10063000036A000EC2B2010E1A6E1B6A1C6A1D6AA2
:10064000040E0A6E0B6A0AEC00F00A0E03EC00F0CE
:1006500012008490840E0E6E0F0E106E040E0C6E3F
:10066000840E0F6E0F0E116E020E0D6E016A28C001
:1006700012F0136A146A156A79EC00F027C012F0C0
:10068000136A146A156A79EC00F026C012F0136A36
:10069000146A156A79EC00F084800A0ECDEC00F043
:1006A00084904C0E03EC00F0450E03EC00F0440E79
:1006B00003EC00F0530E03EC00F03D0E03EC00F0F1
:1006C0003D0E03EC00F03E0E03EC00F0200E03ECB8
:1006D00000F0250E03EC00F0036A28C01AF01B6A34
:1006E0001C6A1D6A040E0A6E0B6A0AEC00F0200EEA
:1006F00003EC00F0036A27C01AF01B6A1C6A1D6A2B
:10070000040E0A6E0B6A0AEC00F0200E03EC00F0F7
:10071000036A26C01AF01B6A1C6A1D6A040E0A6E60
:0E0720000B6A0AEC00F00A0E03EC00F0120067
:020000040030CA
:0E00000000021E13008081000FC00FE00F40B1
:00000001FF
Thank you for looking into this :)
-
1 Attachment(s)
Re: PIC18F4850 will not oscillate
You do still do not have the OSC set for HS
Attachment 5271
-
1 Attachment(s)
Re: PIC18F4850 will not oscillate
Dave, I don't think you imported the .hex file.
Here's what meProg shows ...
Attachment 5273
-
Re: PIC18F4850 will not oscillate
Another silly thought. Some times you can open a hex file in the melabs programmer and it's not the latest. The compiler may be storing it in a different directory. You may be opening an older version of your hex file from another directory. As much as you modify your basic code, you keep programing the chip with the same hex. Recompile and check the date and time stamp on the file. I have used that chip before and it is not difficult to get working. If you post your code, someone can compile it and see whats going on.
-
Re: PIC18F4850 will not oscillate
Quote:
Originally Posted by
Darrel Taylor
Dave, I don't think you imported the .hex file.
DOH!!! I imported something... Now that I do it again, MPLAB shows the same as you.
-
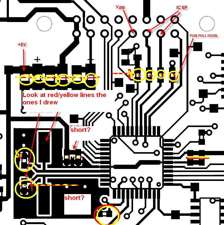
Re: PIC18F4850 will not oscillate
Hi,
It looks like all your smt caps are shorted in the PCb traces, is that possible ?
-
Re: PIC18F4850 will not oscillate
Joe,
I am not sure what you mean. Are you saying if maybe the caps got shorted when solder?mmm... you know what I have not checked on that.
After opening a ticket with Microchip, they could not help me much either. They thought that maybe I damaged the crystal when I solder it. Which I suppose it could be a possibility.
Since I had to order new boards anyways, I placed the XTAL closer to the PIC (Maybe 15-30mils closer) and the new boards work fine. So I am not sure what happen before but I guess it is one of those items I will not find out what happen without using up more time that I already have.
Thanks for the help.
-
1 Attachment(s)
Re: PIC18F4850 will not oscillate
Not a solder bridge, but copper where it should not be? Looks like the traces bridge the caps and some other components. Looks like exacto knife time.Attachment 5323
-
Re: PIC18F4850 will not oscillate
Joe,
I see what you mean now. My bad, the layout I uploaded is black and white, and the component bodies are part of my capture. Those aren't really copper, they are just the bodies of the components. :)