Re: controlling a hotwire
Hello all, I am back to trying to get this done. Any suggestions on the transformer in the melabs example? I don't need the power supply side, so really I guess I just need the zero crossing sync.
So basiclly, a logic level TRAIC (as linked by Dave) connected to an output and a way to detect the Zero crossing is all I need, Yes?
Re: controlling a hotwire
Quote:
Originally Posted by
mackrackit
What is PTC?
Positive Temperature Co-efficient
when the resistance increases as the temperature does.
Re: controlling a hotwire
Quote:
Originally Posted by
cncmachineguy
Hello all, I am back to trying to get this done. Any suggestions on the transformer in the melabs example? I don't need the power supply side, so really I guess I just need the zero crossing sync.
So basiclly, a logic level TRAIC (as linked by Dave) connected to an output and a way to detect the Zero crossing is all I need, Yes?
Exactly.
The transformer must be rated for at least the maximum power you would expect to use plus a margin for safety. Since the VA rating defines the power, you could be very adaptable on the choice of transformer in terms of volts and current but, generally speaking, keeping the volts low (<24VAC) and the current high (probably around 3A to 5A) is safer for the user.
There would be a quite large selection available on the likes of eBay if you search.
1 Attachment(s)
Re: controlling a hotwire
half asleep, but here is my beginning. Looking for some help here if anyone wants to help me fix this
Attachment 5453
Re: controlling a hotwire
The cool thing of Triac is they often come short when they burn. So ask yourself if it's safe to plug it to the Main first. If the wire break... how dangerous it will be if someone try to change it LIVE.
Kinda stuff like that ;)
Re: controlling a hotwire
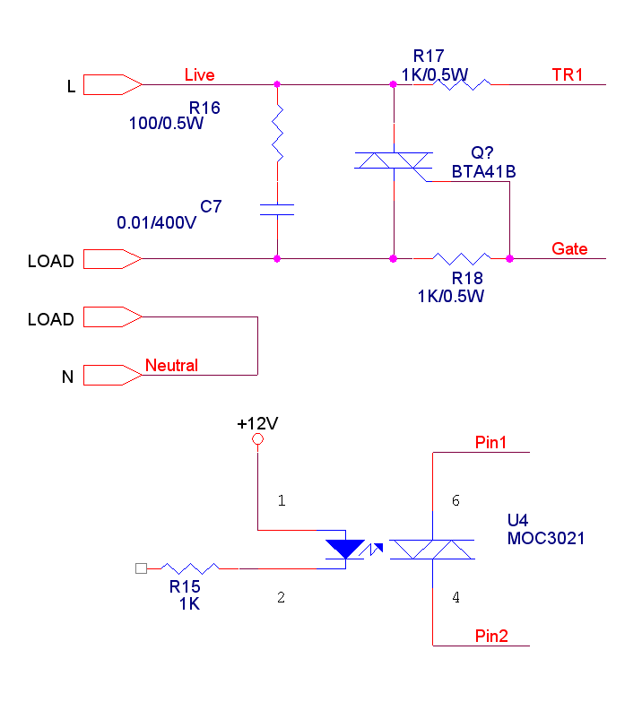
I recommend you look up the MOC3021 opto-triac to interface your triac to the PIC. Your current scheme does not seem workable.
Re: controlling a hotwire
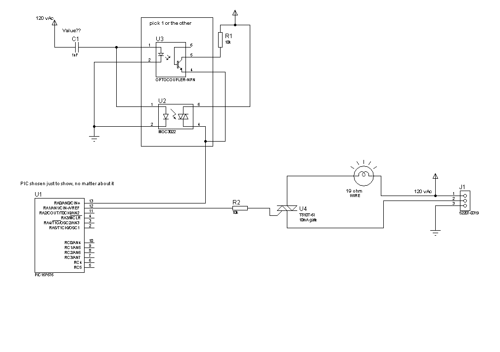
About my schematic: The values for the resistors are just the default values. I know they are not correct. The cap for the input to the opto's, I have no idea what value this should be. Also have no idea yet as to which opto style I want for the zero crossing side of things. Maybe neither? And I see I have connected the top opto incorrectly. I ment to groung the emitter and take the signal from the collector.
@ Steve, Are you trying to remind me I need a fuse on the wire side?
@Jerson, I am under the impression using a logic Triac, with 10mA gate will work as I drew it. If I am wrong about this, feel free to tell me and I will add the opto.
@ Moderators, if this should now be moved to the schematic section, please move it. Thanks
1 Attachment(s)
Re: controlling a hotwire
Hi Bert
I was not sure I had something that I could screen-grab. But, here it is. The opto input was used with a 12V circuit, however, you may use 5V and scale the resistor accordingly.
Attachment 5454
Regards
Re: controlling a hotwire
Quote:
Originally Posted by
cncmachineguy
@ Steve, Are you trying to remind me I need a fuse on the wire side?
Hi Bert,
I think Steve is saying to include a circuit to protect the operator from electrical shock, GFI and proper machine grounding so you do not become roasted.
Re: controlling a hotwire
Thanks Jerson for the schematic.
Thanks Joe for the tips, never good business to hurt the buyer. Although the wire supply will never be available from me, just too much liability to be fun. This is just for my pleasure. (never the less, no fun getting "bit")
Re: controlling a hotwire
I use the MCT6 opto-coupler a lot in 5vdc circuits.
Resistor is easy, 330R like most LED.
Very interesting read here on optos:
http://www.jaycar.com.au/images_uploaded/optocoup.pdf
Didn't know about using a reverse diode on input side as added protection, nice:
Quote:
...
In some circuits, there may be a chance that at times the driving voltage fed to the input LED could have reversed polarity (due to a swapped cable connection, for example).
This can cause damage to the device, because optocoupler LEDs tend to have quite a low reverse voltage rating: typically only 3 - 5V. So if this is a possibility, a reversed polarity diode should be connected directly across the LED...
Re: controlling a hotwire
There's opto with dual LED inside as well.
Re: controlling a hotwire
Quote:
Originally Posted by
mister_e
There's opto with dual LED inside as well.
Exactly, that's why I like the MCT6. :)
Now if you want to go quad:
http://parts.digikey.com/ca/1/140440...pct4216-a.html
Re: controlling a hotwire
Bert, any chance of pics of the machine?
Re: controlling a hotwire
I will see what I can do. I'm not sure I have any right this second that will do it justice.
1 Attachment(s)
Re: controlling a hotwire
Heres a pic. If you look close, you can see the wire. It is connected to the black arm on the left side of the pic.
Attachment 5456
Not sure why I can't make the pic show up without clicking the link. Hmmm
Re: controlling a hotwire
Re: controlling a hotwire
:eek: Dang! It's quite a machine you built there. Congrats
Re: controlling a hotwire
Thanks. Yesterday was the 1 year anniversary of its conception. There have been more mods since that pic, but it is pretty close. Working on a new head now.
Now what am I doing wrong to insert the pic inline? I click the "insert inline" button, and I get the link view. Don't click that button, and I get an attachment.
Re: controlling a hotwire
[IMG]paste the attachement link here[/IMG]
1 Attachment(s)
Re: controlling a hotwire
[IMG]Attachment 5457[/IMG]
Now who gets no love?
Re: controlling a hotwire
That is one cool machine!
You need the whole link in between your brackets. I know that is a little different than it used to be. Crown Hill is going to try to fix that. But until then:
http://www.picbasic.co.uk/forum/atta...7&d=1304642840
Then you can:
http://www.picbasic.co.uk/forum/atta...7&d=1304642840